EasyManua.ls Logo

Sharp CD-E700H - Page 26

Sharp CD-E700H
60 pages
To Next Page IconTo Next Page
To Next Page IconTo Next Page
To Previous Page IconTo Previous Page
To Previous Page IconTo Previous Page
Loading...
CD-E700H
– 26 –
A
B
C
D
E
F
G
H
1
23456
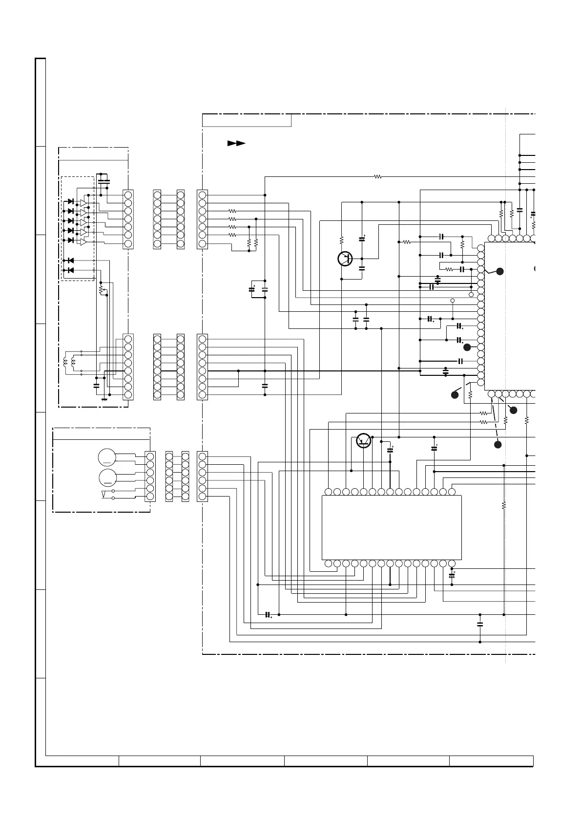
• NOTES ON SCHEMATIC DIAGRAM can be found on page 14.
Figure 26 SCHEMATIC DIAGRAM (9/10)
CD MOTOR PWB-D
1
2
4
1
6
5
20
19
18
17
16
15
14
13
12
11
10
9
8
7
6
5
4
3
2
1
80 79 78 77 76 75 7
4
2
7
21 22 23 24 25 26
15 16 17 18 19 20 21 29 22 23 24 25 26 27 28
14
1 2 3 4 5 6 7
30
8
9
10 11 12 13
(OS)
VCC
VREF
VIN4
GND
VCONT
VIN2
VIN3
REG-OUT
REG-IN
VIN1
VCC1
VO+
VO–
VO2–
VO2+
VO3+
VO3–
VO4–
VO4+
VCC2
VO5+
FWD
REV
VO5–
GNDGND
TP2
TP1
M–
M+
SPO
VCC
VREF
TO
FD
C
F
B
A
E
VREF
VCC
CD SERVO PWB-C
LDD
LDS
FR
VVDD
PCKIST
VVSS
PDO2
CONT5
CONT4
GPDAC
SLDO
SPDO
FDO
CONSTANT
VOLTAGE
TDO
REF1
VREF
ADAVSS
ADAVDD
JITTC
RFMON
TE
TEC
FE
TIN2 F
TIN1 E
FIN2 B
FIN1 A
RSVSS
RFVDD
RF
EFMIN
LASER DRIVER
SLCIST
SLCO
GND
FO–
LD
VR
PD
FO+
TR+
TR–
6
3
7
1
2
5
8
4
6
3
7
1
2
5
8
4
GND
PUIN
SL+
SL–
SP–
SP+
HPC1LX
PICKUP UNIT
GND
TR–
TR–
TR+
TR+
FO+
FO+
FO–
4
8
5
2
1
7
3
6
5
3
6
2
7
1
4
5
3
6
2
7
1
4
5
3
6
2
7
1
4
VREF
VCC
E
A
B
F
C
PD
LD
+
+
M
M
6
5
4
3
2
1
6
5
4
3
2
1
6
5
4
3
2
1
VR
+B
+B
+B
+B
+B
+B
+B
CD SIGNAL
5
3
6
2
7
1
4
2
5
4
8
3
6
7
1
6
5
4
3
2
1
CNP1
CNS1A
CNS1B
CNS2A
CNS2B
CNS3A
CNS3B
CNP3A
R6 22K
R5 8.2K
R4 8.2K
R3 22K
R1
8.2K
R2
8.2K
C2
0.01
C1
47/25
R9
10
Q1
KTA1266 GR
C3
47/25
C4
0.001
R7
47
C8
0.0027
R11
10K
C5
0.047(ML)
C6
0.1
C19
0.022
R10
27K
R12
330
C45
22P(CH)
C20
0.001
C21
0.001
C43
0.022
C9
3.3/16
C11
0.22/50
C10
10/25
C12
100P
R15
1K
R14
1K
R1
1
K
R16
1K
R13
15K
C39
100/10
C40
100/10
Q4
KTA1271 Y
L
C
IC2
LA6574H
FOCUS/TRACKING/SPIN/
SLED DRIVER
C48
0.001
C41
100/10
CNP3
CNP2
C38
0.01
C17
100/10
R8
10K
C2
C2
C3
C3
C
2
C36
0 22/50
R41
12K
R40
680
C37
0.1
R42
1.2K
M1
SPINDLE
MOTOR
M2
SLED
MOTOR
SW4
PICKUP IN

Other manuals for Sharp CD-E700H

Related product manuals