EasyManua.ls Logo

Sharp CD-E88 - Page 21

Sharp CD-E88
44 pages
Print Icon
To Next Page IconTo Next Page
To Next Page IconTo Next Page
To Previous Page IconTo Previous Page
To Previous Page IconTo Previous Page
Loading...
– 21 –
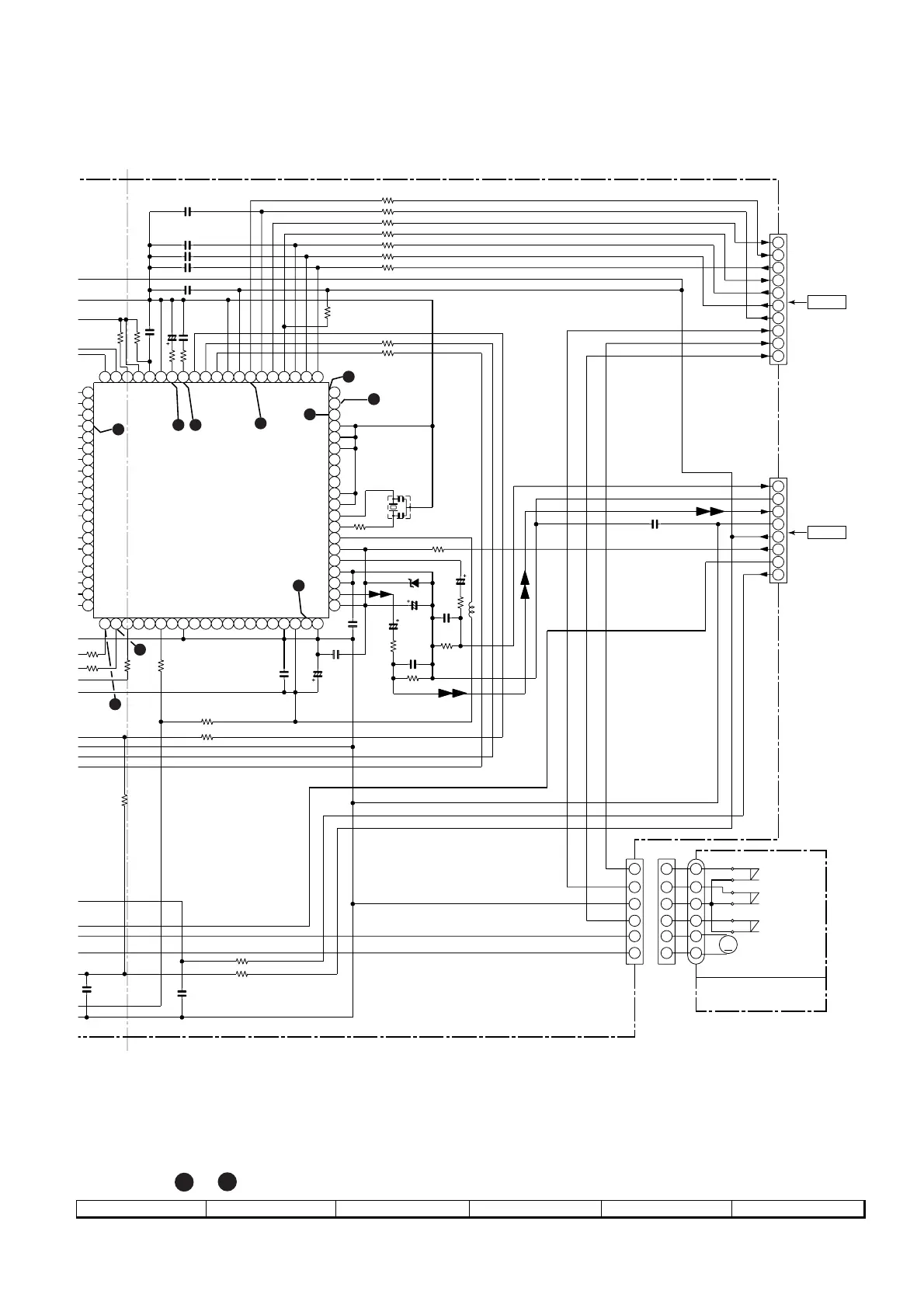
CD-E88
Figure 21 SCHEMATIC DIAGRAM (10/10)
7
8 9 10 11 12
• The numbers 1 to 12 are waveform numbers shown in page 31.
CD LOADING
MOTOR PWB-E
1
6
9
10
3
78
11
12
5
60
59
58
57
56
55
54
53
52
51
50
49
48
47
46
45
44
43
42
41
20
19
18
17
16
15
14
13
12
11
10
9
8
7
6
5
4
3
2
1
80 79 78 77 76 75 74 73 72 71 70 69 68 67 66 61 62 63 64 65
27 28 29 30 31 32 33 34 35 36 37 38 39 40 21 22 23 24 25 26
D_GND
CONT1
DISC NO
CD RES
O/C_SW
A5V
LDD
LDS
FR
VVDD
PCKIST
VVSS
PDO2
PDO1
CONT2
CONT3
VSS
VDD5
DRF
RES
WRQ
DO
DI
CL
CE
DATA
BCK
LRCK
ASDFIN
ASDACK
ASLRCK
IGMOUT
EFLG
C2F
XVSS
FSX/16MIN
XIN
XOUT
XVDD
RVDD
RCHO
RVSS
LVSS
LCHO
LVDD
TEST
DOUT
VDD
VSS
MON15
MON14
MON13
MON12
MON11
FSEQ
V/1P
DEFECT
SBCK/FG
CONT5
CONT4
GPDAC
SLDO
SPDO
FDO
TDO
REF1
VREF
ADAVSS
ADAVDD
JITTC
RFMON
TE
TEC
FE
TIN2 F
TIN1 E
FIN2 B
FIN1 A
RSVSS
RFVDD
RF
EFMIN
SLCIST
SLCO
CLAMP SW
CNS701
FROM
DISPLAY PWB
P19 12-D
CNS601
FROM
MAIN PWB
P12 1-B
CL
DI
DO
CE
DRF
WRQ
D5V
DGND
L-CH
AGND
R-CH
5
4
2
6
7
8
9
1
3
6
5
4
3
2
1
7
10
3
4
2
1
5
6
3
4
2
1
5
6
3
4
2
1
5
6
+
M
8
+6.5V
+B
+B
+B
+B
+B
+B
+B
+B
+B
+B
+B
+B
+B
+B
5
R15
1K
R
14
1
K
R18
1K
R16
1K
R
13
1
5K
R43
220
XL1
16.9344 MHz
R22
100
R27
10K
C14
100/10
C23
10/25
L1
0.82 µH
C44
0.001
C26
0.0015
(ML)
R25
2.2K
C24
10/25
C25
0.0015
(ML)
R26
10K
C16
330/6.3
ZD1
DZ3.3BSB
C22
0.01
R24
2.2K
C13
0.022
R20
10K
R19
15K
IC1
LC78646E
CD SERVO
LA6574H
FOCUS/TRACKING/SPIN/
SLED DRIVER
C15
0.001
1
R46 1
R21 1
R8
10K
CNS4
BI4
C42
0.01
CNP5
CNP6
R32 1K
R33 1K
R38 1K
R34 1K
R36 1K
R35 1K
R37 1K
R31
4.7K
C28 100P
C29 100P
C33 100P
C30 100P
C27 0.022
C36
0.22/50
C35
0.047
(ML)
R41
12K
R40
680
C37
0.1
R42
1.2K
R39
680
R29 2.2K
R28 2.2K
CNP4
SW1
OPEN/CLOSE
SW2
CLAMP
SW3
DISC NUMBER
M3
T/T UP/DOWN
LOADING MOTOR

Related product manuals