EasyManua.ls Logo

Sharp LC-39LE650E - Page 96

Sharp LC-39LE650E
148 pages
Print Icon
To Next Page IconTo Next Page
To Next Page IconTo Next Page
To Previous Page IconTo Previous Page
To Previous Page IconTo Previous Page
Loading...
96
LC-39/50LE650
LC-39/50LE651
LC-39/50LE652
1
2 3 4 5 6 7 8 9 10
11 12
13
14
15 16
I
H
G
F
E
D
C
B
A
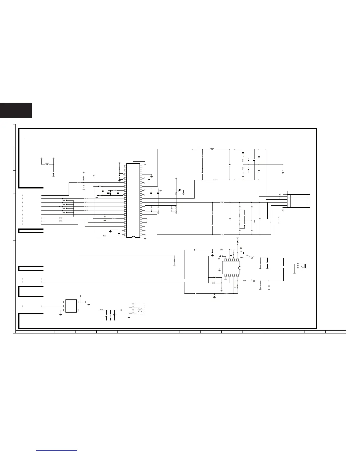
39” / 50” Main Unit Diagram 15/15 (INTERFACE) (LE651 Series)
SCL2_3V
SDA2_3V
SPDIF_OUT
RESET_OUTN
I2SAOUT_MCLK
I2SAOUT_SCLK
I2SAOUT_LRCLK
I2SAOUT_D0
SPK_MUTE
AUD_MUTE
AUD_HP_R
AJ1
AUD_HP_L
AH7
1u
C2719
6.3V
C2723
1u
6.3V
R2712
10K
1u
C2720
6.3V
R2729
1K
C2728
0.1u
C2727
0.1u
R2715
20K
C2721
330P
C2722
1u
C2717
330P
220u
16V
C2725
5V7
R2726
10
R2711
1K
3.3V_AUDIO
I2SAOUT_MCLK
U8
I2SAOUT_SCLK
V9
I2SAOUT_LRCLK
U9
I2SAOUT_D0
W4
SPDIF_OUT
Y6
R540
150
AUD_MUTE
V7
STA333BW
1
GND_SUB
2
SA
3
TESTMODE
4
VSS
5
VCC_REG
6
OUT2B
7
GND2
8
VCC2
9
OUT2A
10
OUT1B
11
VCC1
12
GND1
13
OUT1A
14
GND_REG
15
VDD
16
CONFIG
17
OUT3B
18
OUT3A
19
OUT4B
20
OUT4A
21
VDD_DIG
22
VSS_DIG
23
POWRDN
24
PLL_VDD
25
PLL_FILTER
26
PLLGND
27
XTI
28
BICKI
29
LRCKI
30
SDI
31
RESET
32
INT_LINE
33
SDA
34
SCL
35
GND_DIG
36
VDD_DIG
R2716
33
R2714
33
R2713
33
R2710
33
C2747
1000P
*C2741
0.22u
C2746
1000P
C2742
1000P
C2743
1000P
C2748
1000P
*C2745
0.22u
*C2740
0.22u
*C2744
0.22u
*R2738
2.7
*R2737
2.7
10uH
*L2701
PB014WJQZ
10uH
*L2703
PB014WJQZ
10uH
*L2702
PB014WJQZ
10uH
*L2704
PB014WJQZ
C2731
330P
C2732
330P
R2727
22
TQ
C2737
0.22u
C2736
0.22u
C2738
0.22u
R2735
2.7
R2734
2.7
C2739
0.22u
C2733
1u
C2711
0.1u
1CB
C2715
0.1u
1CB
C2718
0.1u
C2716
1u
25V
C2706
4700P
C2713
0.1u
1CB
330u
25V
C2729
R2704
2.2K
C2714
1u
25V
C2712
0.1u
1CB
C2710
0.1u
1CB
FB2708
A529WJ
3.3V_AUDIO
C2702
10u
FB2707
A529WJ
C2708
680P
C2707
100P
C2703
0.1u
1CB
FB2702
A529WJ
RESET_OUTN
AG23
SDA2_3V
AH9
C2705
1000P
R2705
4.7K
R2708
33
R2709
33
SCL2_3V
AG9
C2709
0.1u
1CB
FB2709
A529WJ
D+3.3V 3.3V_AUDIO
TL2712
TL2713
330u
25V
C2749
FB2712
A528WJ
VSOUND
R2740
10K
R2741
20K
R2742
10
47u
16V
C2724
R2745
10K
R541
150
C537
0.1u
1CB
C538
22P
J2702
EA125WJ
1234
J2701
EA073WJ
NC7SZ04P
1
NC
2
A
3
GND
4
OUT
5
VCC
C540
0.1u
D+3.3V
D540
EXA741WJQZ
IXD542WJ
1
VCC
2
OUT1
3
IN1
4
BYPASS
5
GND
6
SHUTDOWN
7
IN2
8
OUT2
R2706
10K
D2707
DA1010
D2708
DA1010
C2726
1u
220u
16V
C2751
*R2746
22
TQ
*C2752
1u
*C2753
1000P
NA160WJ
SP
1
RCH(-)
2
RCH(+)
3
LCH(+)
4
LCH(-)
*TL2730
*TL2731
C2756
1000P
C2757
1000P
C2759
10P
C2758
10P
C2761
10P
C2760
10P
47uH
L2705
CUN
R2751
4.7K
C2762
0.1u
3.3V_AUDIO
R2752
0
SPK_MUTE
V6
TO SoC FPII (001)
TO SoC FPII (001)
TO SoC FPII (001)
LC39/50LE651E
LC39/50LE751E
DUNTKG135WE05
DUNTKG135WE08
IC2701
IC540
IC2702
*P2705
SOUND 2.0
AUDIO AMP. INTERFACE
SPDIF OUT
HEAD PHONE
N1 (29-04-2013)

Other manuals for Sharp LC-39LE650E

Related product manuals