EasyManua.ls Logo

Sharp LC-50LE751K - Page 62

Sharp LC-50LE751K
166 pages
Print Icon
To Next Page IconTo Next Page
To Next Page IconTo Next Page
To Previous Page IconTo Previous Page
To Previous Page IconTo Previous Page
Loading...
62
LC-39/50LE750
LC-39/50LE751
LC-39/50LE752
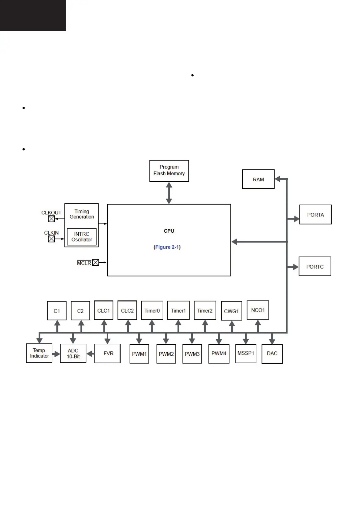
o Software control of
combinational/sequential
logic/state/clock functions.
o AND/OR/XOR/D Flop/D Latch/SR/JK.
o External or internal inputs/outputs.
o Operation while in Sleep.
Numerically Controlled Oscillator (NCO):
o 20-bit accumulator.
o 16-bit increment.
o True linear frequency control.
o High-speed clock input.
Selectable Output modes:
o Fixed Duty Cycle (FDC).
o Pulse Frequency Mode (PFM).
Complementary Waveform Generator
(CWG):
o 8 selectable signal sources.
o Selectable falling and rising edge
dead-band control.
o Polarity control.
o 4 auto-shutdown sources.
o Multiple input sources: PWM, CLC,
NCO.
MAJOR ICs INFORMATION ( continued )

Related product manuals