EasyManua.ls Logo

Sharp PC-1403 - Page 232

Sharp PC-1403
252 pages
Print Icon
To Next Page IconTo Next Page
To Next Page IconTo Next Page
To Previous Page IconTo Previous Page
To Previous Page IconTo Previous Page
Loading...
EN
D
Va
l
ues
o
f
It
,
y
,
and
a
a
r
e
d
is
pl
a
y
e
d
ll
n
e1
:;;
3
;:.
0
_
__.._
_
_
"""'\
Y
R*
C
O
S
C
X
a.
Y
*CO
S
F
Y
=Y
*
S
I
N
F
Z
~
Fl
*
SIN
C
li
n
e
1
2
0
(
Pol
ar
c
o
ord
i
n
ates
-
O
rthog
o
nal
co
ordlna
te
s
)
22
6
E
ND
V
a
lu
e
s cf
r
,
n
.
Mtl
q
i
a
r
f.t
d
l
:;
p
l:J
y
e
t1
li
noe
~
:;,
o
-
~-
--
,
F
A
T
N
i
Y
I
X
}
F
ATNIY
I
XI
'A*
ACS
I
YES
A
iY
O
)
+SG
N
Y
E
N
D
r
...;
Ou
nd
oline
d
i
s
d
i
sp
l
aye
d.
R
=
SO
A(
X
*X
·
~
y
:;:
y +
Z
:i:
Z!
Line
4C
(
Orth
ogon
a
l
c
oodinates
_
,
Po
l
ar
co
ordin
ates
)
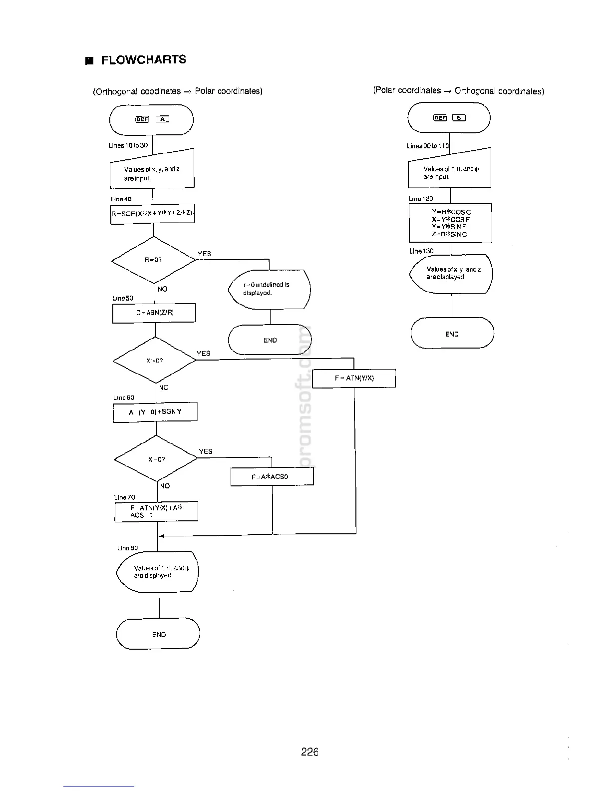
FLOWCHARTS

Related product manuals