EasyManua.ls Logo

Sharp PN-Q701 - Page 109

Sharp PN-Q701
116 pages
Print Icon
To Next Page IconTo Next Page
To Next Page IconTo Next Page
To Previous Page IconTo Previous Page
To Previous Page IconTo Previous Page
Loading...
TR 10
ENGLISHITALIANO DEUTSCHESPAÑOL FRANÇAISTÜRKÇE РУССКИЙ
PC kullanımı
PC Görüntüsünü Ayarlamak
Görüntünün konumunu "İlk Kurulum" > "Giriş
Ayarları" > "Senkronizasyon"
adımlarını izleyerek ayarlayabilirsiniz.
Senkronizasyon
Genellikle, "Otomatik Senkronizasyon" seçeneğini
kullanarak görüntünün konumunu ayarlayabilirsiniz.
Fakat bazı durumlarda, görüntüyü en iyi şekilde
kullanmak için elle ayarlama gerekir.
Giriş Sinyali: Giriş sinyalini seçin.
1024×768
1360×768
Otomatik Senkronizasyon: PC görüntüsünü
otomatik olarak ayarlamada kullanılır.
Evet : Otomatik Senkronizasyon "Görüntü
ayarlanıyor." yazısı göründüğünde
başlar.
Hayır : Bu özellik çalışmıyor.
Y-Poz. : Görüntüyü sağa veya sola hareket
ettirerek merkezler.
D-Poz. : Görüntüyü yukarıya veya aşağıya doğru
hareket ettirerek merkezler.
Saat : Görüntü dikey şeritler görünecek şekilde
titreşirse ayarlanır.
Faz : Karakterlerin kontrastı düşükse veya
görüntü titreşirse ayarlanır.
NOT
Otomatik Senkronizasyon, bilgisayar görüntüsü
düşük çözünürlükteyse, kenarları belirsizse (siyahsa)
veya "Otomatik Senkronizasyon" kullanılırken yer
değiştirirse çalışmayabilir.
"Otomatik Senkronizasyon" seçeneğini başlatmadan
önce PC'yi Monitöre bağladığınızdan emin olun.
Dijital sinyal kullanımdayken "Saat" veya "Faz"
ayarlarının yapılması gerekmez.
Ekran yönünün değişken aralığı asimetrik olduğunda,
varsayılan imleç konumu tam ortada olmayabilir.
Ekran yönünün değişken aralığı Görüntüleme
Modu'na veya sinyal türüne bağlıdır. Bu aralık, yön
ayarlama ekranından görüntülenebilir.
Ses Giriş Ayarı
Ses Seçimi
Bu özellik bilgisayar sesinin çıkacağı uçbirimi
belirler.
Ayarlar giriş kaynağına göre değişiklik gösterir.
PC'ye bağlı uçbirime karşılık gelen giriş kaynağını
seçin ve istenilen aygıtı ayarlayın.
Bu işlemi gerçekleştirmek için "İlk Kurulum" > "Giriş
Ayarları" > "Ses Seçimi" adımlarını izleyebilirsiniz.
HDMI 2
HDMI2(Dijital) : Bu seçeneği, Monitör ve PC,
HDMI onaylı bir kabloyla
bağlandığında ve sesin
de aynı kabloyu kullandığı
durumlarda seçin.
HDMI+Analog : Bu seçeneği, Monitör ve PC,
HDMI onaylı bir kabloyla
bağlandığında ve sesin
de Ø 3.5 mm stereo mini
jack kablosuyla kullanıldığı
durumlarda seçin.
NOT
"Ses Seçimi" bölümünün "HDMI+Analog" olarak
ayarlandığı durumlarda, HDMI uyumlu ekipmanı
bağlarken yalnızca HDMI onaylı kablo kullandıysanız
ses çıkmaz. Sesin çıkması için analog ses bağlantısı
yapmanız gerekebilir.
Yalnızca HDMI onaylı kablo kullanarak HDMI uyumlu
ekipman kullanmak istiyorsanız, "Ses Seçimi"
bölümünü "HDMI2(Dijital)" olarak ayarlayın.
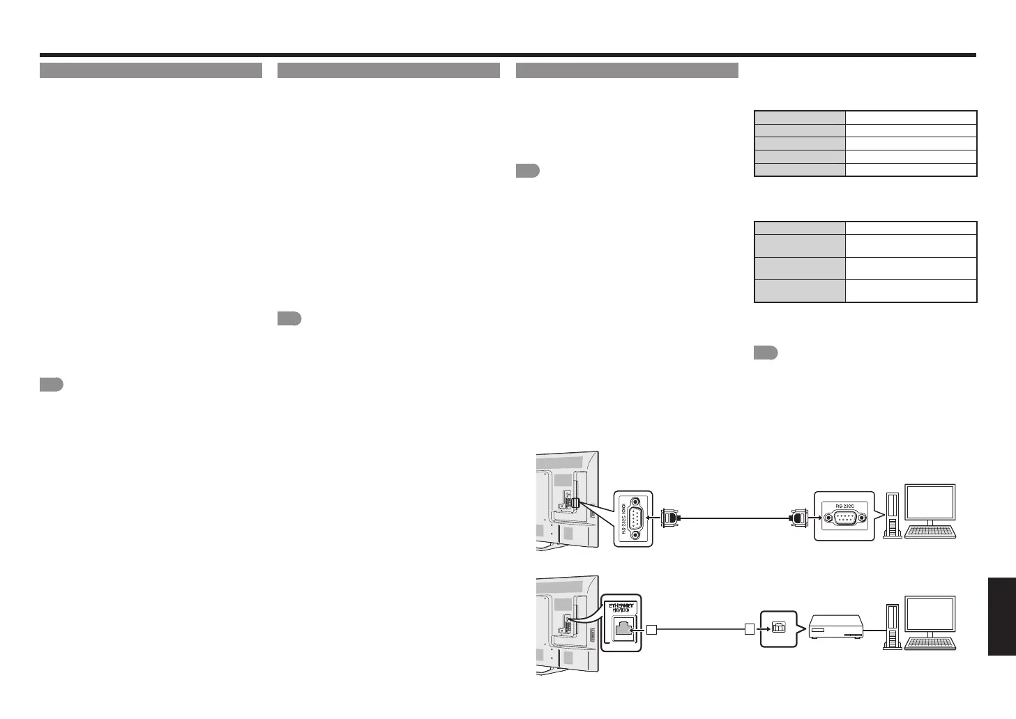
ETHERNET kablosu
LAN
Çapraz tipli RS-232 kablosu
Hub
Monitör Kontrolü
Monitör, PC, kontrol paneli ve RS-232C veya
IP kullanan diğer cihazlar aracılığıyla kontrol
edilebilir.
Bağlantı kurmak için, çapraz tipli bir RS-232C
kablosu ve ETHERNET kablosu (piyasada
bulunan) kullanın.
NOT
Bu sistem bilgisayar kullanmaya alışkın insanlar
tarafından kullanılmalıdır.
IP Kontrolü
Bu özelliği, Monitörü LAN ile bağlı bir ekipmanı
çalıştırırken ayarlayın. Bu işlemi gerçekleştirmek
için "Bağlantı Ayarları" bölümüne bakın.
IP Kontrolü
"IP Kontrolü" seçildiğinde "Değiştir" seçeneği
görünecek. ENTER'a basın
Diğer Ayarlar
Diğer ayarları belirleyin (Giriş ID'si, parola vs.).
Bu işlem için ekrandaki talimatları takip edin.
Cihaz İsmi
Diğer bağlantı aygıtlarında görünecek ismi
belirleyin. İsmi yazmak için klavye kullanın.
RS-232C İletişim Koşulları
Monitörün iletişim koşullarıyla eşleştirmek için, PC
üzerindeki RS-232C iletişim ayarlarını belirleyin.
Monitörün iletişim ayarları aşağıdaki gibidir:
Baud oranı: 9,600 bps
Veri uzunluğu: 8 bits
Parity biti: Yok
Durma biti: 1 bit
Akış denetimi: Yok
IP İletişim Koşulları
PC'den IP için düzenlenmiş ayarları takip ederek
Monitöre bağlayın.
IP protokolü: TCP/IP
Ana IP adresi: Monitör menüsünden IP
adresini ayarlayın
Servis: Yok (Telnet veya SSH’I
seçmeyin)
TCP bağlantı
noktası#:
Monitör menüsünden bağlantı
numarası belirleyin
Monitör menüsünden ID'nizi ve parolanızı
belirledikten sonra, Monitörü bağlar bağlamaz giriş
yapmanız gerekmektedir.
NOT
Bu özelliği kullanacaksanız, ayarları "IP Kontrolü"
olarak seçin.
3 dakika boyunca herhangi bir iletişim olmazsa
bağlantı kesilir.

Other manuals for Sharp PN-Q701

Related product manuals