EasyManua.ls Logo

Sharp PN-Q701 - Page 84

Sharp PN-Q701
116 pages
Print Icon
To Next Page IconTo Next Page
To Next Page IconTo Next Page
To Previous Page IconTo Previous Page
To Previous Page IconTo Previous Page
Loading...
IT 10
Utilizzo di un PC
Regolazione dell'immagine del PC
Potrete regolare la posizione degli input
dell'immagine del PC selezionando
“Impostazioni iniziali” (Initial Setup) > "Impostazioni
input” (Input Settings) > "Sincronizzazione specifica”
(Fine Sync.)
Sincronizzazione specifica (Fine Sync.)
Normalmente potrete regolare facilmente l'immagine
modificando la posizione dell'immagine utilizzando la
funzione "Sincronizzazione automatica” (Auto Sync.).
In ogni caso, a volte è necessaria una regolazione
manuale per ottimizzare l'immagine.
Input del segnale: Selezionare l'input del segnale.
1024×768
1360×768
Sincronizzazione automatica (Auto Sync.): Per
regolare automaticamente l'immagine del PC.
: La Sincronizzazione automatica (Auto Sync.)
inizia e viene visualizzato il messaggio “Ora è
possibile regolare l'immagine”.
No : Questa funzione non è attiva.
Pos. O. : Centrare l’immagine spostandola a
sinistra o a destra.
Pos. V. : Centrare l’immagine spostandola verso
l’alto o verso il basso.
Clock : Regola quando l’immagine balla con
strisce verticali.
Fase : Regola quando i caratteri hanno un
basso contrasto o quando l’immagine
balla.
NOTA
La Sincronizzazione automatica (Auto Sync.) potrebbe
non riuscire se l'immagine del computer ha una
bassa risoluzione, margini non definiti (neri) o viene
spostata durante l'esecuzione della “Sincronizzazione
automatica” (Auto Sync.).
Assicuratevi di collegare il PC al monitor e accendetelo
prima di avviare la funzione di “Sincronizzazione
automatica” (Auto Sync.)
Non è necessario regolare “Orologio” o “Fase” quando
un segnale digitale viene selezionato come input,
quindi la funzione non può essere selezionata.
La posizione di default del cursore potrebbe non essere
al centro, dato che i range variabili della posizione dello
schermo potrebbero essere asimmetrici.
I range variabili della posizione dello schermo
dipendono dalla modalità di visualizzazione o dal tipo
di segnale. I range possono essere visualizzati nella
schermata di impostazione della posizione.
Impostazione input audio
Selezione dell'audio
Questa funzione imposta l'uscita dell'audio del
computer.
Le voci per la regolazione possono variare a seconda
della sorgente di input.
Selezionare la sorgente di input corrispondente alla
porta collegata al PC e successivamente regolate
l'impostazione desiderata.
Per eseguire questa operazione, fare riferimento a
"Impostazioni iniziali” (Initial Setup) > "Impostazioni
di input” (Input Settings) > "Seleziona audio” (Audio
Select).
HDMI 2
HDMI2(Digitale) : Selezionate questa
funzione quando il monitor
e il PC sono collegati
utilizzando un cavo HDMI
certificato e l'audio viene
trasmesso tramite lo stesso
cavo.
HDMI+Analogico : Selezionate questa funzione
quando il monitor e il PC
sono collegati utilizzando
un cavo HDMI certificato
e l'audio viene trasmesso
tramite un cavo stereo
minijack da Ø 3.5 mm.
NOTA
Quando viene impostato “Seleziona audio” su “HDMI+
analogico”, il suono non verrà riprodotto se utilizzate
solamente un cavo HDMI certificato per connettere il
dispositivo compatibile HDMI. Per riprodurre il suono,
dovrete utilizzare un collegamento audio analogico.
Se desiderate collegare un dispositivo compatibile
HDMI utilizzando solamente un cavo certificato HDMI,
impostate “Seleziona audio” su "HDMI2(Digitale)".
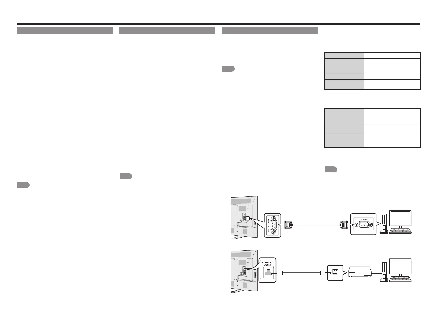
Controllo del monitor
• Il monitor può essere controllato tramite PC,
pannelli di controllo e altri dispositivi che utilizzano
RS-232C o IP.
• Per i collegamenti utilizzare un cavo RS-232C,
ETHERNET (disponibile in commercio).
NOTA
Questo sistema operativo deve essere utilizzato da una
persona abituata ad utilizzare i computer.
Controllo IP
Impostare questa funzione quando si utilizza il
monitor da un dispositivo collegato tramite LAN.
Per eseguire questa operazione, fare riferimento alle
“Impostazioni di rete” (Network Settings).
Controllo IP
Quando si seleziona il “Controllo IP”, viene
evidenziata la voce “Modifica”. Premere ENTER.
Impostazioni dettagliate
Inserire le informazioni dettagliate (ID login,
password, ecc.).
Seguire le istruzioni sullo schermo per
configurare le impostazioni.
Nome del dispositivo
• Impostare il nome del monitor visualizzato su altri
dispositivi appartenenti alla rete.
Utilizzare la tastiera del software per impostare il
nome.
Condizioni di comunicazione tramite RS-232C
Le impostazioni del protocollo di comunicazione
RS-232C sul PC sono identiche alle condizioni
di comunicazione del monitor. Le impostazioni di
comunicazione del monitor sono le seguenti:
Baud rate: 9,600 bps
Ampiezza del
dato:
8 bit
Bit di parità: Nessuno
Stop bit: 1 bit
Controllo del
flusso:
Nessuno
Condizioni di comunicazione per l'IP
Collega il monitor utilizzando le seguenti impostazioni
create per l'IP sul PC
Protocollo IP TCP/IP
Indirizzo Host IP: Imposta l'indirizzo IP nel menù
del monitor
Servizio: Nessuno (Non selezionare
Telnet o SSH)
Porta TCP#: Imposta il numero della porta
nel menù del monitor (Porta di
controllo)
Quando si impostano i propri ID e password nel
menù del monitor, è necessario inserirli appena si
connette il monitor.
NOTA
Quando si utilizza questa funzione, completare le
impostazioni per il “Controllo IP”.
Il collegamento verrà annullato se manca la
comunicazione per 3 minuti.
Cavo ETHERNET
LAN
Cavo incrociato RS-232C
Hub

Other manuals for Sharp PN-Q701

Related product manuals