EasyManua.ls Logo

Sharp SJ-WS320TS - Page 25

Sharp SJ-WS320TS
54 pages
Print Icon
To Next Page IconTo Next Page
To Next Page IconTo Next Page
To Previous Page IconTo Previous Page
To Previous Page IconTo Previous Page
Loading...
SJ-WS320T-S
25
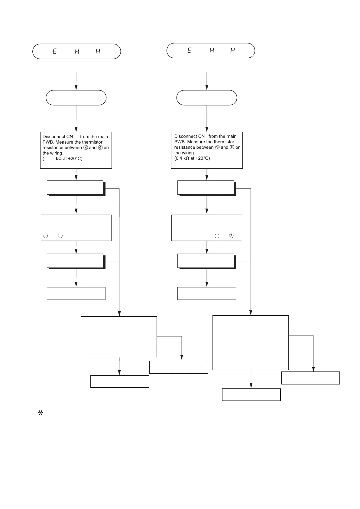
6. Correspondence method
• Isn’t there any problem with the
door packing?
• Isn’t there any problem with the
installation condition?
(High temperature, Direct
sunlight, Installation space, etc.)
Remedy the problem.
Power OFF Power OFF
Replace F-thermistor.
NG?
NG?
(F-thermistor system diagnosis) (R-thermistor system diagnosis)
NO
NO
YES
YES
Remove 6P connector from E.V.
cover Assy and measure the
thermistor resistance between
and .
Replace main PWB.
NG?
NG?
NO
NO
YES
YES
Remove 2P connector from left
side R room lamp Assy and
measure the thermistor
resistance between
and .
.01 / .61 / .75
.02 / .62 / .76
[
1
]
[
2
]
5
3 4
5
2.47
Replace main PWB.
• Isn’t there any problem with the
door packing?
• Isn’t there any problem with the
installation condition?
(High temperature, Direct
sunlight, Installation space, etc.)
• Check the cold air outlet port and
inlet port of the refrigerating room
for blocking.
Remedy the problem.
NO
YES
NO
YES
For the resistance of the thermistor, refer to [8] 5. CONVERSION TABLE BETWEEN TEMPERATURE AND RESISTANCE VALUE
Replace R-thermistor.

Related product manuals