EasyManua.ls Logo

Sharp VC-A50 - Schematic Diagram and Pwb Foil Pattern

Sharp VC-A50
84 pages
Print Icon
To Next Page IconTo Next Page
To Next Page IconTo Next Page
To Previous Page IconTo Previous Page
To Previous Page IconTo Previous Page
Loading...
55
VC-A10/A10S/A500
VC-A50/A50S/A50SB
VC-A60/A75/A80S
1 2 3 4 5 6 7 8 9 10
A
B
C
D
E
F
G
H
I
J
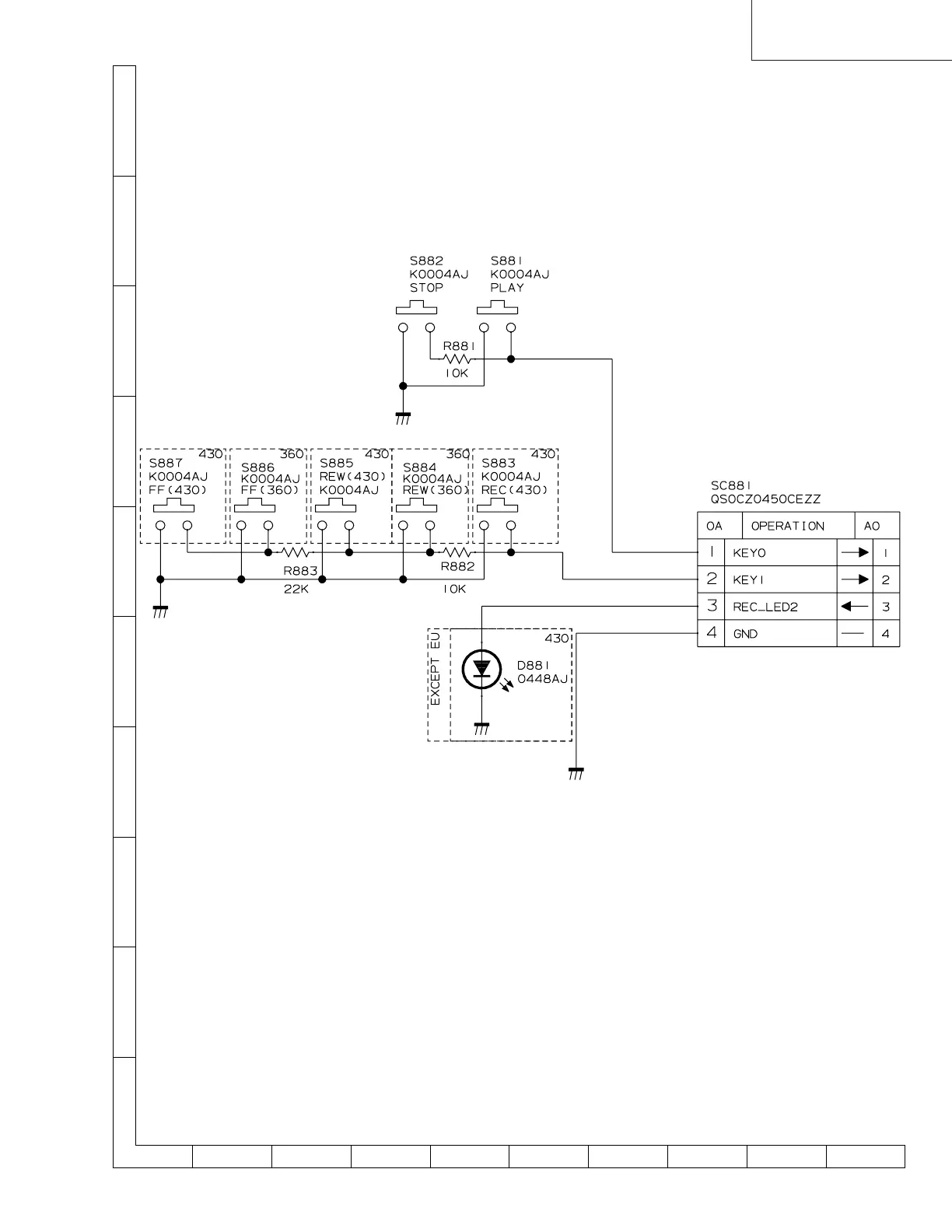
9.SCHEMATIC DIAGRAM AND PWB FOIL PATTERN
OPERATION CIRCUIT

Related product manuals