EasyManua.ls Logo

Sharp VC-GH60SM - Page 56

Sharp VC-GH60SM
91 pages
Print Icon
To Next Page IconTo Next Page
To Next Page IconTo Next Page
To Previous Page IconTo Previous Page
To Previous Page IconTo Previous Page
Loading...
109
VC-GH61GM/SM,GH611GM
VC-GH60SM,GH600SM,GH601SM
VC-FH310GM/SM
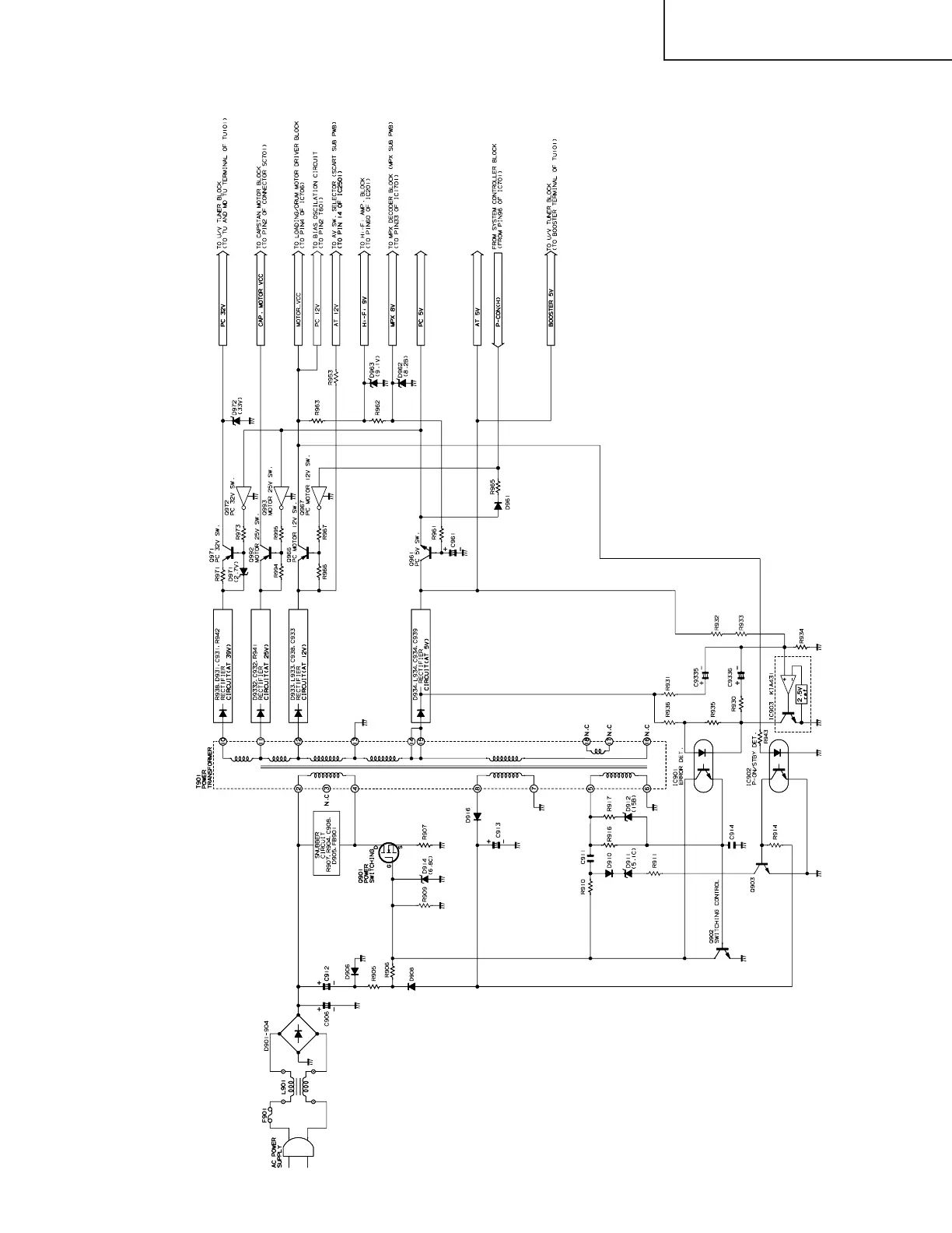
8. BLOCK DIAGRAM / BLOCKSCHALTBILD
POWER CIRCUIT BLOCK DIAGRAM / HAUPTSTROMKREIS-BLOCKSCHALTBILD

Related product manuals