EasyManua.ls Logo

Sharp VC-GH60SM - Page 68

Sharp VC-GH60SM
91 pages
Print Icon
To Next Page IconTo Next Page
To Next Page IconTo Next Page
To Previous Page IconTo Previous Page
To Previous Page IconTo Previous Page
Loading...
130
1 2 3 4 5 6 7 8 9 10
A
B
C
D
E
F
G
H
I
J
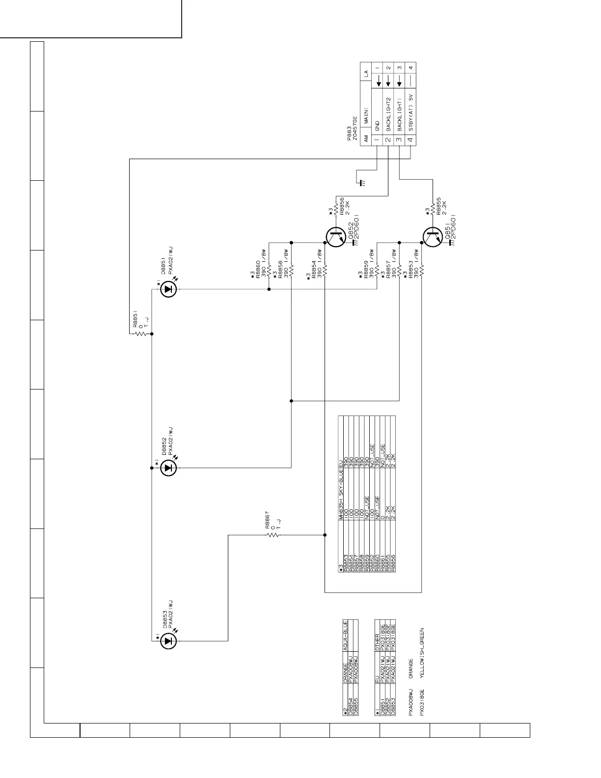
VC-GH61GM/SM,GH611GM
VC-GH60SM,GH600SM,GH601SM
VC-FH310GM/SM
* VOLTAGE MEASUREMENT MODE
PB ......Parentheses ( )
REC ...Without Parentheses
BACK LIGHT CIRCUIT / -SCHALTUNG
* SPANNUNGSMESSMETHODE
WIEDERGABE..... Runde Klammern ( )
AUFNAHME .........Ohne runde Klammern

Related product manuals