EasyManua.ls Logo

Sharp XL-520W - Page 23

Sharp XL-520W
56 pages
Print Icon
To Next Page IconTo Next Page
To Next Page IconTo Next Page
To Previous Page IconTo Previous Page
To Previous Page IconTo Previous Page
Loading...
– 23 –
XL-520W/CP-520
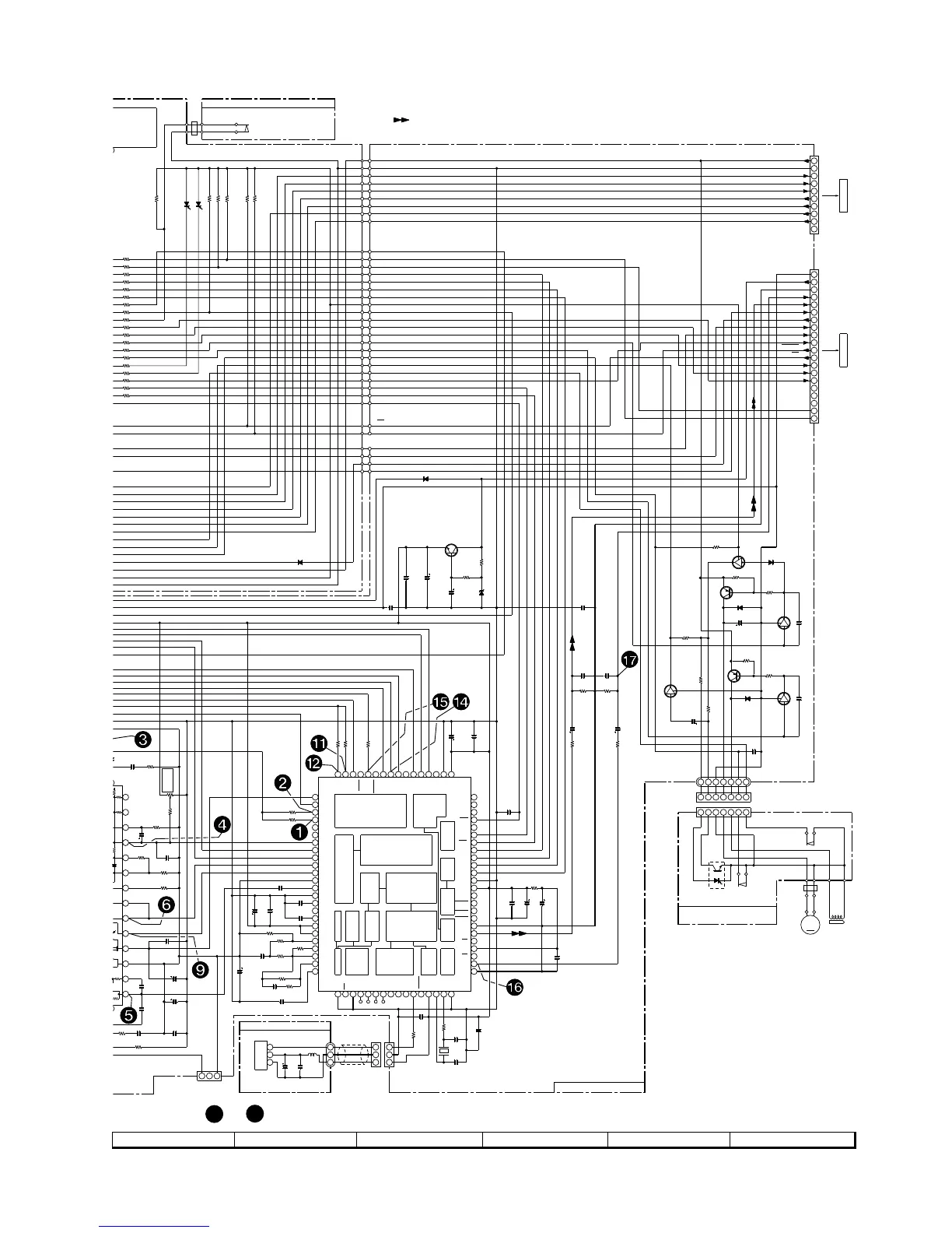
Figure 23 SCHEMATIC DIAGRAM (4/4)
7
8 9 10 11 12
• The numbers 1 to 17 are waveform numbers shown in page 30.
31 30 29 28 27 26 25
24
23
22
21
20
19
18
17
16
15
14
13
12
11
10
9
8
7
6
5
4
3
2
1
14
13
12
11
10
9
8
7
6
5
4
3
2
1
5
4
321
3
2
1
3
2
1
3
2
1
3
2
1
10
9
8
7
6
5
4
3
2
1
20
19
18
17
16
15
14
13
12
11
10
9
8
7
6
5
4
3
2
1
7654321
7654321
7654321
80797877767574737271706968676665
64
63
62
61
60
59
58
57
56
55
54
53
52
51
50
49
48
47
46
45
44
43
42
41
40 39 38 37 36 35 34 33 32
+B +B
+B
+B
+B
+B
+B
+B
+B
8
+B
+B
+B
+B
+B
+B
+B
+B
+B
+B
+B
+B
+B
+B
+B
+B
+B
+B
+B
CORRECT
SUB CODE
A/D CONVERTOR
ADRESS
16K RAM
SERVO
STATUS
FOCUS
TRACKING
SERVO
CONTROL
AUDIO OUT
DTSC2
HS
COFS
CCE
FEL1
FEL2
FMFB
TIMING
GENERATOR
PLL
STATUS
DA CONV
DIGITAL
OUT
BUS2
CLCK
SUBD
TGUH1
SBAD
GNDD
TESTX
BCK
TEST2
GNDX
XO
XI
VDDX
DOUT
EMPH
AOUT
CHCK
WDCK
SPDA
VCOF
LPFO
LPFN
TMAX
PDO
PDCNT
VDDA
DTSC1
MONIT
GNDA
RFI
VREF
RFRP
TEOF
TESH
FEI
FKIC
FCSI
SEL
2VREF
DMPC
DMFC
DMON
TEST
TEST1
FMON
TKIC
TGUH2
TGUL
TEL1
TEL2
DFCT
GNDD
VDDD
SUBSYC
RST
PFCK
BUCK
BUS3
BUS1
BUS0
GNDD
VDDD
SBOK
TEST5
TEST4
TEST3
GNDA
LO
LO
VDA
RO
RO
GNDA
STATUS
CLOCK
Q DATA
RAM
CD BUS
INTERFACE
EFM
TMAX DET
CLV SERVO
CD SIGNAL
CD SERVO PWB-A2
FEL2
FEL1
FHLD
FEI
FEO
FEN
FEP
DFIN
SBAD
RFRP
2VRO
VRO
RFI
RFO
REGULATOR
CD EJECT
CD LID SWITCH PWB-A7
DIGITAL OUT
TO MD/DAT
JACK PWB-B4
SWITCHING
TAPE
MOTOR
DRIVER
SWITCHING
SOLENOID
DRIVER
SWITCHING
SWITCHING
3
2
1
3
2
1
3
2
1
32
1
BIAS
B-CAN
REC
SD
FM ST
R-MUTE
CD+B
P CONT
A 12V
P MUTE
L-CH
R-CH
A GND
S+6.2V
M GND
DI
CE
DO
CL
VDI
VCE
VCL
D GND
M 12V
CNP603
TO MAIN PWB
P21 8-H
TO MAIN PWB
P21 8-H
CNP602
RECORD
PREVENTION
CAM
SOLENOID
M
+
TAPE MECHANISM
PWB-C
VRO
TSO
SD
SRS1
SRS2
R-MUTE
µ-CON5V
CD STB
CCE
CD L-CH
CD R-CH
A GND
DATA
VSM
P.F
µ-CON5V
DI
CE
CL
DO
VDI
VCE
VCL
D GND
SRS1
SRS2
A 12V
MOT
CAM SW
SOL
RUN PLS
M 12V
PU IN
SEG26
P MUTE
P CONT
CD+B
STEREO
CD RES
CCE
BUCK
CAM-SW
RUN PLS
P.F
SOL
MOT
REC
B-CAN
BIAS
PU IN
BUS0
BUS1
BUS2
BUS3
M 12V
BUS0
BUS1
BUS2
BUS3
BUCK
RESET
IC802
TC9284BF
IC802: SERVO/
SIGNAL CONTROL
FW702
SW701
TP801
J801
BI805
CNS805
CNP805
CNS603
CNS602
R904
390
R905
10K
R903
3.3K
C902
3.3/25
BI901
CNW901
CNP901
SOL901
M901
FW901
R885
4.7K
R886
4.7K
C905
0.022
C904
0.022
C850
0.022
C883
10/16
C884
10/16
R767 1K
R
766 1K
R
776 1K
D718
IN4004S
D801
IN4004S
C865
0.022
(ML)
C887
0.022
R825
470K
R826
220K
R837
2.7K
C864
0.022(ML)
C862
330/10
C860
0.056(ML)
VR803
100K(B)
R822
330
C825
0.039
(ML)
R838
12K
C834
0.056(ML)
C830
47P
R829
470
R
781 1K
R
765 1K
R
770 1K
R
771 1K
R
768 220
R
769 220
R
772 1K
R
773 1K
R
774 1K
R
775 1K
R
777 10K
R
778 1K
R
779 1K
R
780 1K
R
783 1K
R
782 1K
X801
16.9344MHz
C855
15P(CH)
C854
18P
(CH)
R851
1K
L802
0.82µH
C852
0.0022
(ML)
C851
100/10
R793 47K
R834
680K
C857
47/16
C827
470P
C831
0.056
(ML)
C853
0.056(ML)
R832
15K
R833
8.2K
Q902
2SB562C
C863
0.022
C856
270P
C826
1/50
C833
220/10
C829
3.9P
C828
0.056
(ML)
C861
10/16
R867
10
R866
82
ZD801
MTZJ5.6B
Q861
2SD468C
R852
1K
C886
0.0022
R888
1.8K
C885
0.0022
R887
1.8K
C832
47/16
C824
0.056
(ML)
R821
18K
R828
2.7K
R827
150K
R908
47K
Q906
KRA102M
D903
1SS133
Q903
KRC107M
Q904
KRC102M
Q901
KRC102M
R906
1.5K
R901
1.5K
R902
56K
C903
100/25
D902
1SS133
Q905
2SB562C
R907
10K
C901
0.001
D901
1SS133
R794 47K
R788 47K
R789 47K
R790 47K
LED716
LED717
SLR342MG2
SLR342MG2
R787 47K
SW902
PH901
SW901
C846
220/10
R830
220K
C881
100/10
R881
220
C859
100/10
C858
0.056(ML)
C841
0.0047
R841
1K
R843
47K
C849
0.01
C847
100P
R846
33K
C848
0.01
R842
10K
C843
0.0033
C842
0.0033
C844
0.022
C845
47/16
R845
2.2M
R844
220K
R831
47K
FOCUS
OFFSET

Related product manuals