EasyManua.ls Logo

Sharp XL-570 - Page 19

Sharp XL-570
56 pages
Print Icon
To Next Page IconTo Next Page
To Next Page IconTo Next Page
To Previous Page IconTo Previous Page
To Previous Page IconTo Previous Page
Loading...
– 19 –
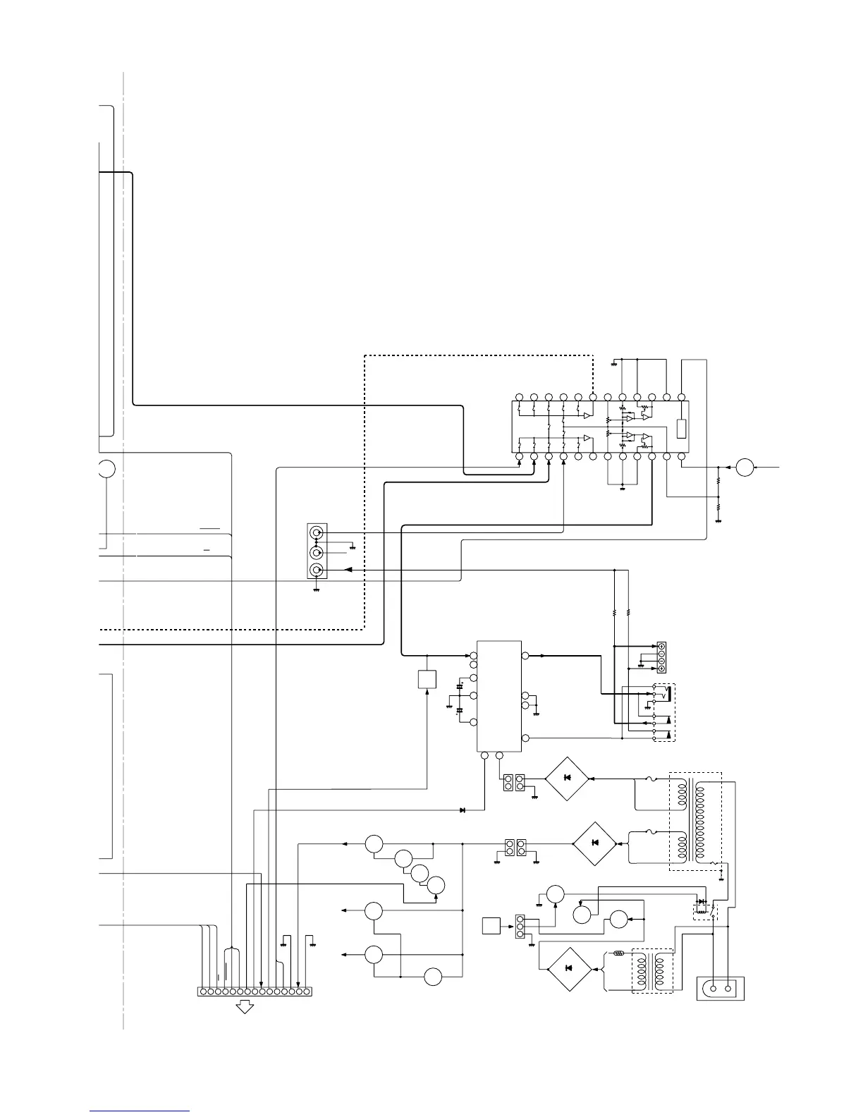
XL-560,570/C
Figure 19 BLOCK DIAGRAM (4/4)
7
1 2 3 4
5
6
8
10 11 12
13141516171819
20
21222324
9
2 3 4
5
6
7
8
9
10
11 12
13 14 15
1
11
8
3
4
7
12
2
13
9
14
2 2
1 1
3
2
1
SD
FM ST
CD+B
A 12V
P MUTE
M-GND
CD L
CD R
A_GND
STEREO
SD
REC
B-CAN
BIAS
R-MUTE
R-MUTE
REC R-CH
TAPE L
REC
Q360
P-STB
S+7.5V
LOGIC
GND
VCC
TUNER L-CH
TAPE L-CH
AUX L-CH
AUX R-CH
CD L-CH
TAPE
TUNER
CD
A 12V
5V
Q401
R-CH OUT
L-CH OUT
1/2VCC
VCC
R-CH OUT
L-CH OUT
GND
GND
L-IN
R-IN
NF
STAND-BY
GND
MUTE
Q607
Q605
Q604
Q606
Q608
Q603
Q609
VOLTAGE
REGULATOR
CD+B
CD+6.2V
MECH 12V
(M 12V)
(A 12V)
AUDIO 12V
GND
SO601
SPEAKER
TEMINALS
Q601
Q602
J601
HEADPHONES
CNS652
CNP652
VOLTAGE REGULATOR
VOLTAGE
REGULATOR
Q682
Q681
Q683
T.F
D656~D659
D651~D654
VOLTAGE REGULATOR
RLY681
SO651
AC POWER
INPUT SOCKET
AC120V,60Hz
T681
SUB POWER
TRANSFORMER
D681~D684
CNP681
IC401
AUDIO PROCESSOR
M62495FP
IC601
POWER AMP.
LA4450
TO CD SERVO PWB
UTE
CNP602
T651
MAIN POWER
TRANSFORMER
FROM
LED
PWB
-CH
REC L-CH
CD R-CH
TUNER R-CH
TAPR R-CH
IC401
L-CH
L-CH
R-CH
R-CH
GND
INA2
INB2
INC2
IND2
INE2
SELOUT2
TONEH2
TONEL2
OUT2
VSS
CONT
VDD
GND
OUT1
TONEL1
TONEH1
VOLIN1
SELOUT1
INE1
IND1
INC1
INB1
INA1
REC R-CH
F651
4A 125V/250V
F652
1.6A 125V/250V
5
2 2
1 1
GND
CNS651
CNP651
SO401
VIDEO/
AUX
INPUT
SUB
WOOFER
OUT

Related product manuals