EasyManua.ls Logo

Siemens CX75 - Connector SIM Card Reader

Siemens CX75
15 pages
Print Icon
To Next Page IconTo Next Page
To Next Page IconTo Next Page
To Previous Page IconTo Previous Page
To Previous Page IconTo Previous Page
Loading...
Company Confidential s Com
Copyright 2005© Siemens AG
Page
5 of 15
TI_Repair_L2.5l_CX75_M75_R1.0.pdf Release 1.0
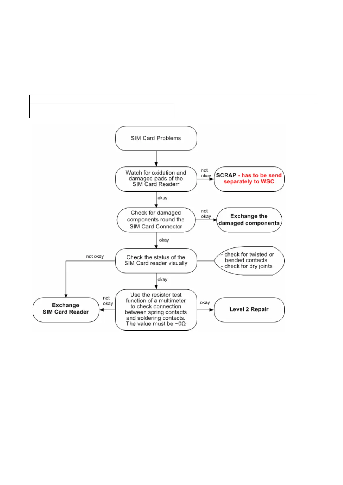
2 Connector SIM Card Reader
Fault Symptoms
Customer: GRT:
Handset does not accept SIM card SIM Card Problems
Connector SIM Card Reader
Use soldering iron to remove defective component. Avoid excessive heat! Watch surrounding components!
Resolder new component afterwards.
E-commerce order number: L36334-Z97-C337
E-commerce order name: CONNECTOR SIM CARD READER K1
Soldering temperature: ~ 360°C TIP Temp.
IRIS Diagnose Code: 43300 Interface/SIM Cardreader/Mechanical Damage
Surrounded Components
R1614 RESISTOR 4K7 (Type8) L36842-C472-J
C1605 CAPACITOR 2220N (Type3) L36853-C6224-M6
Z1601 FILTER SIM PROTECTION PB FREE L50620-U6029-D670

Related product manuals