EasyManua.ls Logo

Siemens CX75 - Connector Battery

Siemens CX75
15 pages
Print Icon
To Next Page IconTo Next Page
To Next Page IconTo Next Page
To Previous Page IconTo Previous Page
To Previous Page IconTo Previous Page
Loading...
Company Confidential s Com
Copyright 2005© Siemens AG
Page
9 of 15
TI_Repair_L2.5l_CX75_M75_R1.0.pdf Release 1.0
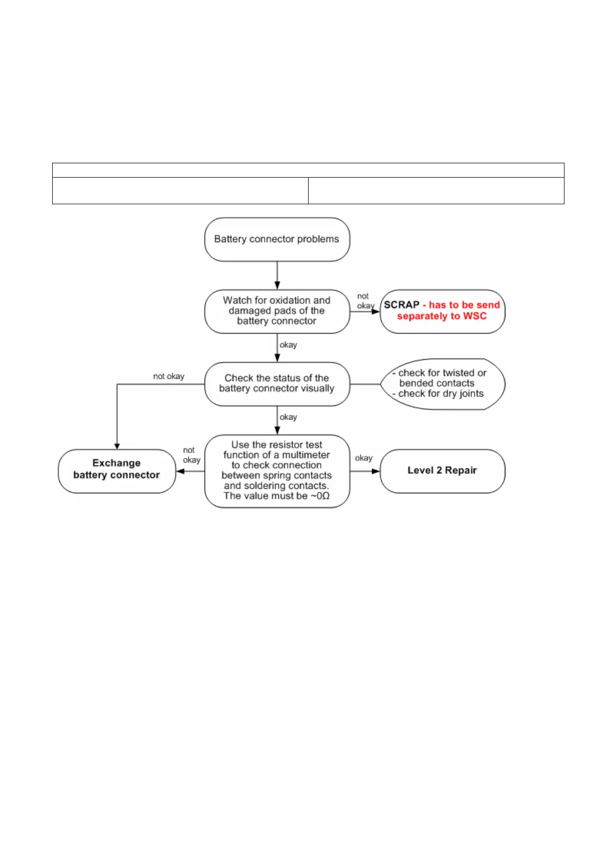
4 Connector Battery
Fault Symptoms
Customer: GRT:
Mobile does not switch on No connection to GRT
Connector BATTERY
Use hot air blower to remove defective component. Avoid excessive heat! Watch surrounding components!
Resolder new component afterwards.
E-commerce order number: L36334-Z97-C213
E-commerce order name: CONNECTOR BATTERY 3-POL
Soldering temperature: ~ 360°C TIP Temp.
IRIS Diagnose Code: 13000 Battery/Mechanical Damage

Related product manuals