EasyManua.ls Logo

Siemens SIRIUS 3TK2820

Siemens SIRIUS 3TK2820
22 pages
To Next Page IconTo Next Page
To Next Page IconTo Next Page
To Previous Page IconTo Previous Page
To Previous Page IconTo Previous Page
Loading...
3ZX1012-0TK28-3DA1 19
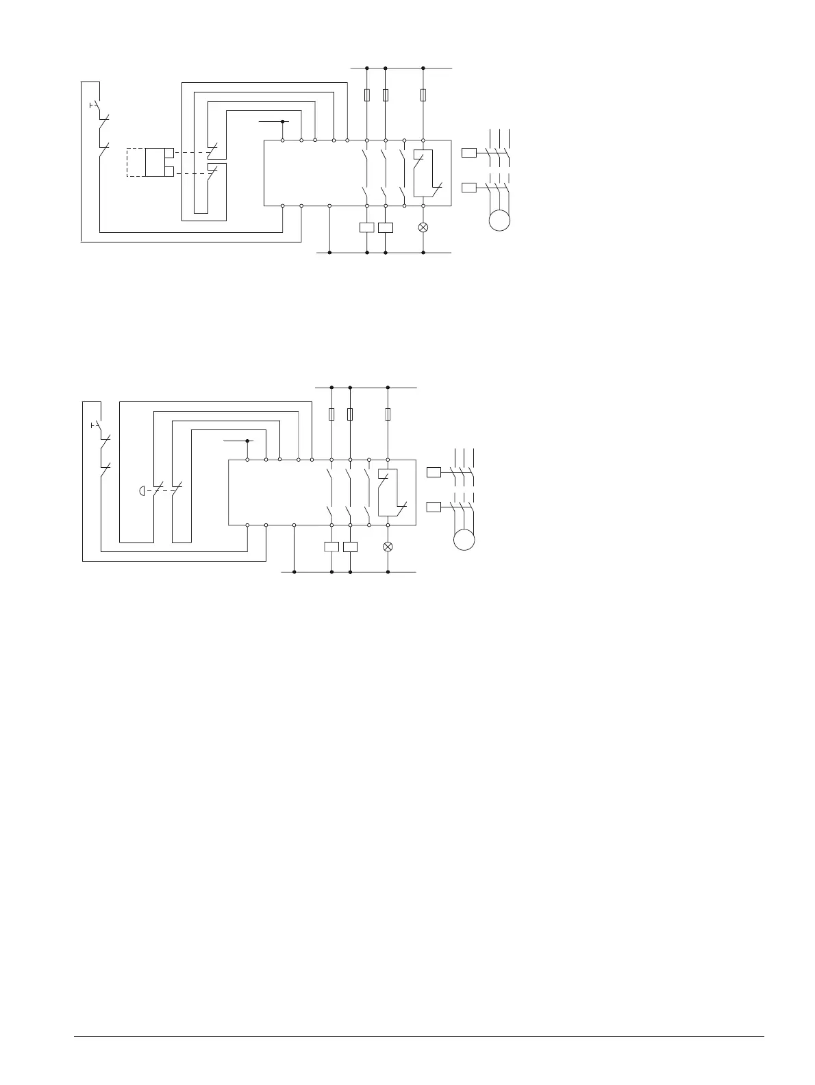
Autostart (2-kanalig)
Autostart (2-channel)
Démarrage automatique (2 canaux)
Autoarranque (2 canales)
Avvio automatico (a 2 canali)
Autostart (2 canais)
автоматично стартиране (2-канално)
Autostart (2 kanaler)
Automaatkäivitus (2-kanaliga)
Automaattinen käynnistys (2-kanavainen)
Αυτόματη εκκίνηση (2 καναλιών)
Uath-tosaithe (2-chainéal)
Autostarts (2 kanālu)
Automatinė paleistis (2 kanalų)
Autostart (2 kanali)
Autostart (2-kanaals)
Start automatyczny (2 kanałowe)
Declanşare automată (bicanal)
Autostart (2-kanals)
Automatický štart (2-kanálové)
Samodejni zagon (2-kanalno)
Automatický start (dvoukanálový)
Autostart (2-csatornás)
otomatik start (2 kanallı)
Автозапуск (двухканальный)
自动启动 (双通道)
4
4
$
7
1
4 +
0
4
   
   
/
/
,1 $
,1 7 ,17
4
4
4
4
$
7
1
4 +
0
4
   
   
/
/
,1 $
,1 7 ,17
4
4
Überwachter Start (2-kanalig)
Monitored Start (2-channel)
Démarrage surveillé (2 canaux)
Arranque vigilado (2 canales)
Avvio monitorato(a 2 canali)
Início controlado (2 canais)
Контролирано стартиране (2-канално)
Overvåget start (2 kanaler)
Kontrollitud käivitus (2-kanaliga)
Valvottu käynnistys (2-kanavainen)
Ελεγχόμενη εκκίνηση (2 καναλιών)
Tosaithe faoi mhonatóireacht (2-chainéal)
Kontrolēts starts (2 kanālu)
Kontroliuojama paleistis (2 kanalų)
Monitored Start (2 kanali)
Bewaakte start (2-kanaals)
Start kontrolowany (2 kanałowe)
Declanşare supraveghată (bicanal)
Övervakad start (2-kanals)
Kontrolovaný štart(2-kanálové)
Nadziran zagon" (2-kanalno)
Monitorovaný startt (dvoukanálový)
Felügyelt start (2-csatornás)
Kontrollü start (2 kanallı)
Контролируемый запуск (двухканальный)
监控启动 (双通道)

Other manuals for Siemens SIRIUS 3TK2820

Related product manuals