EasyManua.ls Logo

Silver 4Bmini - Page 11

Silver 4Bmini
38 pages
Print Icon
To Next Page IconTo Next Page
To Next Page IconTo Next Page
To Previous Page IconTo Previous Page
To Previous Page IconTo Previous Page
Loading...
SILVER Audio Processor 4Bmini User’s manual
Page 11/38
Audemat-Aztec SA – Audemat-Aztec INC
web: www.audemat-aztec.com - e-mail: contact@audemat-aztec.com
SILVER Audio Processor 4Bmini
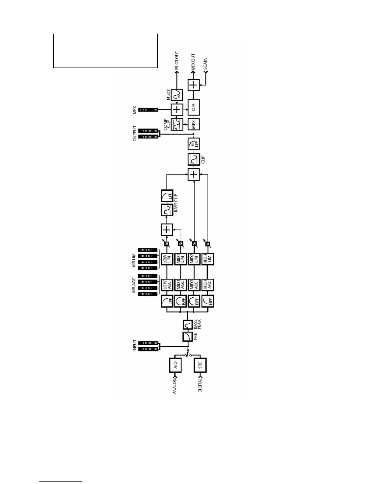
PROCESSING BLOCK DIAGRAM