EasyManua.ls Logo

Sime ECOMAXI VB 200 - Page 13

Sime ECOMAXI VB 200
Print Icon
To Next Page IconTo Next Page
To Next Page IconTo Next Page
To Previous Page IconTo Previous Page
To Previous Page IconTo Previous Page
Loading...
10
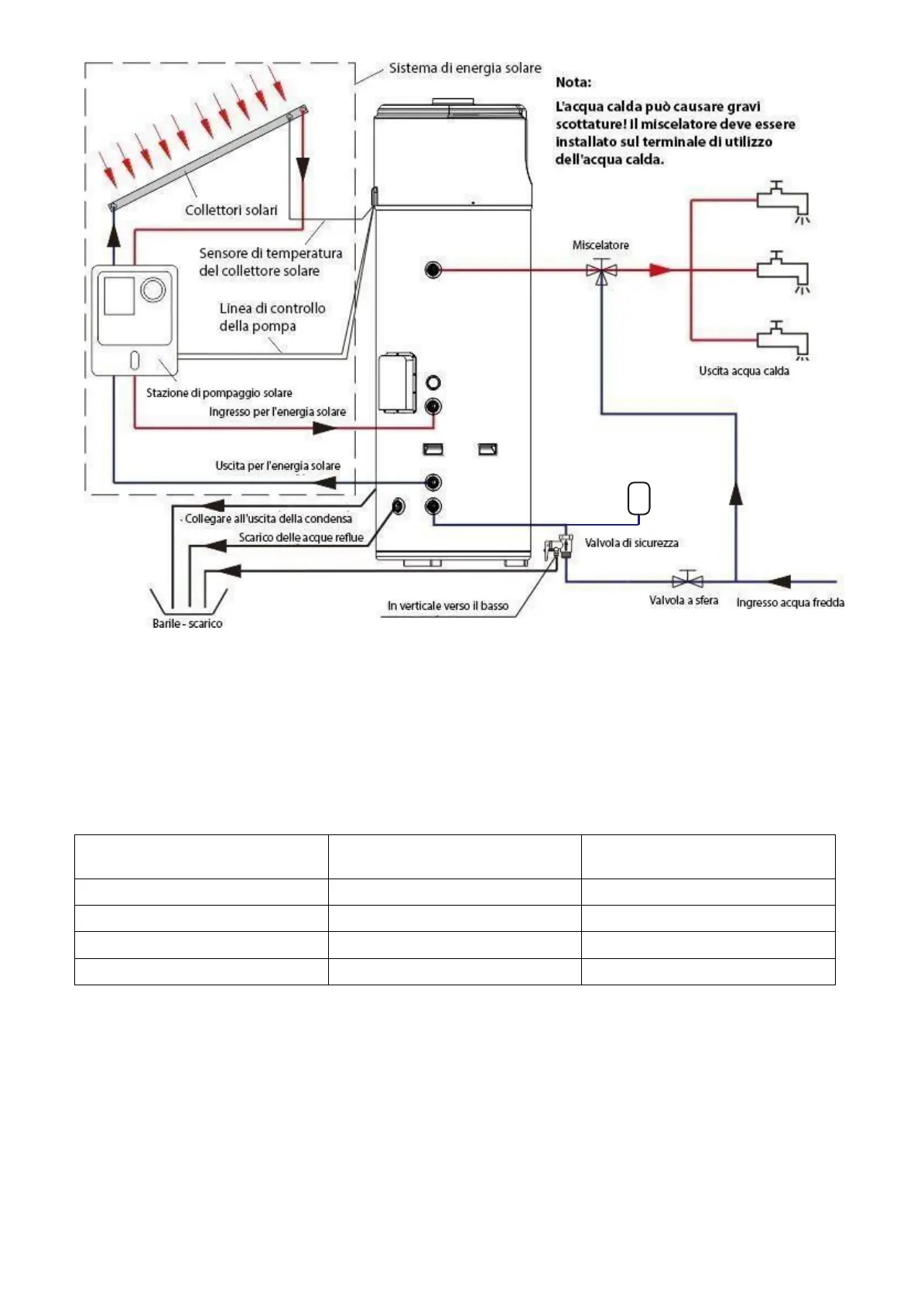
Fig.6 Collegamento al sistema di tubature
1. Durante l'installazione del prodotto, la valvola di sicurezza deve essere installata nel senso del flusso
dell’acqua. In caso contrario la valvola di sicurezza non funzionerebbe in modo corretto.
2. L'utente deve installare il vaso di espansione nella tubazione di ingresso acqua fredda a monte della
valvola di sicurezza. Installare il vaso di espansione in funzione del volume di acqua calda dell’impianto
e della temperatura di accumulo. Vedi tabella sotto riportata come linea guida con i volumi dei vasi di
espansioneconsigliati.
Vaso espansione
Modello
Vaso espansione consigliato (litri)
Pressione max di esercizioMPa
ECOMAXI VB 300 S
18
0.8
ECOMAXI VB 300
18
0.8
ECOMAXI VB 200 S
12
0.8
ECOMAXI VB 200
12
0.8
ATTENZIONE
Non utilizzare tubi di ferro per installare l'apparecchio. Il sistema di tubature dell'acqua deve adottare
tubi nuovi in grado di soddisfare gli standard dell'acqua potabile, come ad esempio tubi in CPVC/PPR o
PB. Non utilizzare tubi in PVCmaleodoranti.
Installare i tubi dell'acqua, i connettori e le altre parti secondo la figura precedente. Se l'ambiente di
installazione è inferiore a 0
,
tutti
i
tubi devono essere
sottoposti
a trattamento isolante.
Mantenere l'uscita
dell'acqua
di condensa e l'uscita della valvola di sicurezza
pulite
e non ostruite.
●Il tubo della condensa deve essere in grado di drenare l'acqua senza problemi; il tubo della condensa
deve essere installato dall'alto verso il
basso,
senza girare verso l'alto.
Vaso espansione

Other manuals for Sime ECOMAXI VB 200

Related product manuals