EasyManua.ls Logo

Sony CCU-TX50 - Page 109

Sony CCU-TX50
194 pages
Print Icon
To Next Page IconTo Next Page
To Next Page IconTo Next Page
To Previous Page IconTo Previous Page
To Previous Page IconTo Previous Page
Loading...
4-9 4-9
2
3
4
5
1
IJKLMNOP
CCU-TX50/V2
TR-133A (1/3)TR-133A (1/3)
TR-133A (1/3)
BOARD NO. 1-865-027-11
CCU-TX50_TR-133_11P_1
CN902
b7
(38/135)
CN902
d15
(73/135)
CN902
a23
(118/135)
COM-HIRA-PIN 5
CN902
b25
(131/135)
IIC-SCL1
CN902
d1
(4/135)
CN902
a25
(130/135)
IIC-SDA1
CN902
c18
(90/135)
CN902
b17
(83/135)
Front-GND
CN902
a2
(7/135)
Front-GND
CN902
e17
(86/135)
CN902
c11
(63/135)
(NC)
CN902
a21
(106/135)
Trans-HIRA-PIN 0
CN902
a15
(70/135)
Front-GND
CN902
e24
(128/135)
Serial-com-CS1
CN902
a4
(19/135)
AUDIO-RX-BCK-out
CN902
a6
(31/135)
CN902
e21
(110/135)
cable-over
CN902
b2
(8/135)
Front-GND
CN902
d6
(34/135)
CN902
d10
(58/135)
CN902
b23
(119/135)
COM-HIRA-PIN 6
CN902
e23
(122/135)
MASTER-RST
CN902
e1
(5/135)
Front-GND
CN902
c1
(3/135)
Front-GND
CN902
c5
(27/135)
(ANA-Audio-AUX)
CN902
a22
(112/135)
Trans-HIRA-PIN 5
CN902
d21
(109/135)
Trans-HIRA-PIN 3
CN902
d17
(85/135)
CN902
d22
(115/135)
Trans-HIRA-PIN 8
CN902
b9
(50/135)
CN902
b6
(32/135)
CN902
c21
(108/135)
Trans-HIRA-PIN 2
CN902
b22
(113/135)
Trans-HIRA-PIN 6
CN902
e10
(59/135)
CN902
d25
(133/135)
IIC-SDA2
CN902
e15
(74/135)
CN902
e22
(116/135)
Trans-HIRA-PIN 9
CN902
b24
(125/135)
Serial-Clock
CN902
b16
(77/135)
Front-GND
CN902
c25
(132/135)
IIC-CS
CN902
d19
(97/135)
CN902
d18
(91/135)
CN902
e25
(134/135)
IIC-SCL2
CN902
a24
(124/135)
Serial-Data
CN902
a8
(43/135)
CN902
d16
(79/135)
CN902
c23
(120/135)
COM-HIRA-PIN 7
CN902
a18
(88/135)
Front-GND
CN902
e16
(80/135)
CN902
a9
(49/135)
CN902
c19
(96/135)
CN902
c15
(72/135)
CN902
c6
(33/135)
(NC)
CN902
a10
(55/135)
CN902
c16
(78/135)
(NC)
CN902
c2
(9/135)
(ANA-Audio-AUX)
CN902
d24
(127/135)
Serial-com-CS0
CN902
c17
(84/135)
CN902
b21
(107/135)
Trans-HIRA-PIN 1
CN902
c22
(114/135)
Trans-HIRA-PIN 7
CN902
d7
(40/135)
CN902
d11
(64/135)
(NC)
CN902
b10
(56/135)
CN902
c24
(126/135)
Serial-Load
CN902
e7
(41/135)
CN902
e6
(35/135)
CN902
a11
(61/135)
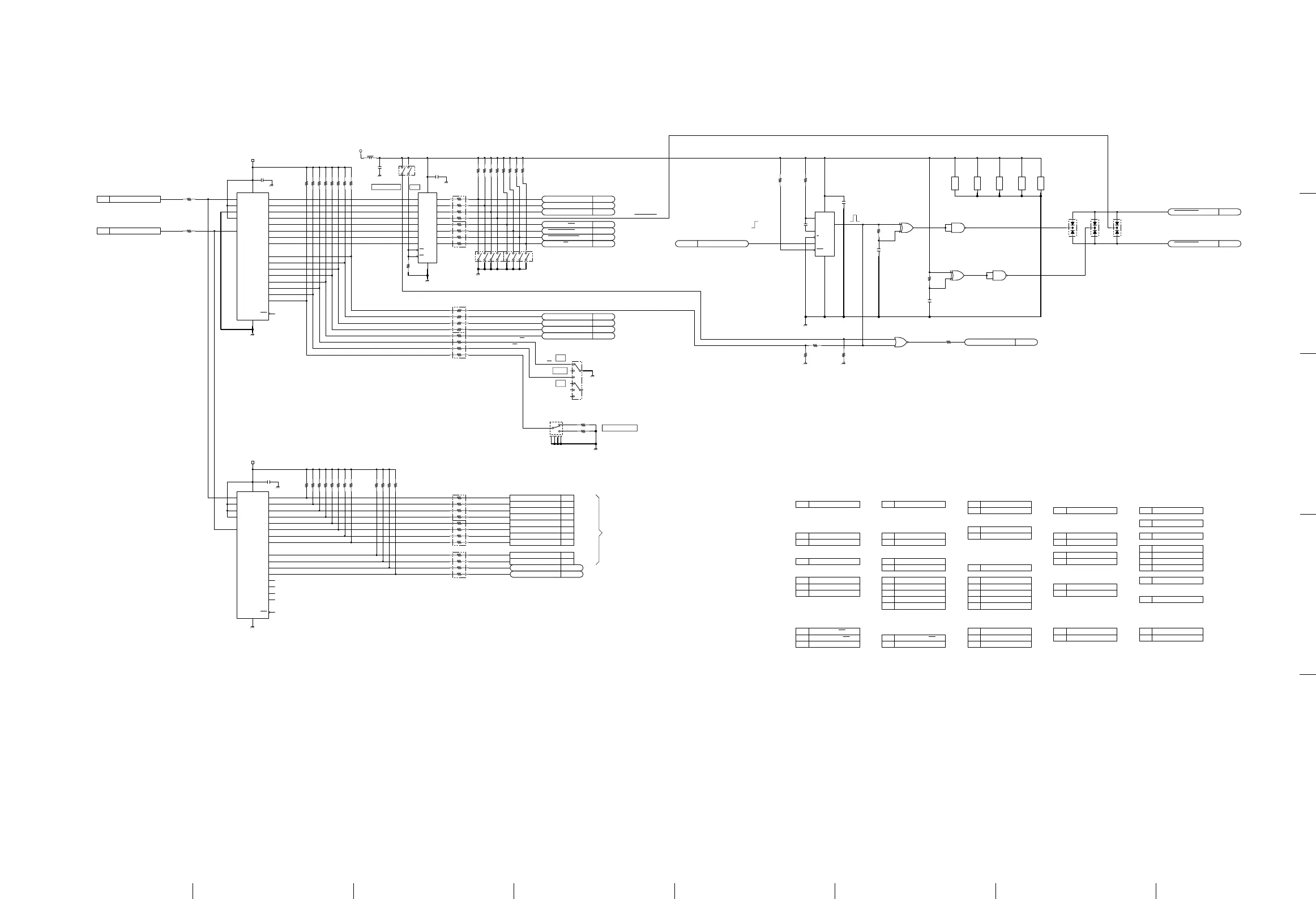
22
R362
PCA9555DB-118
IC361
INT
1
A1
2
A2
3
I/O0.0
4
I/O0.1
5
I/O0.2
6
I/O0.3
7
I/O0.4
8
I/O0.5
9
I/O0.6
10
I/O0.7
11
VSS
12
VDD
24
SDA
23
SCL
22
A0
21
I/O1.7
20
I/O1.6
19
I/O1.5
18
I/O1.4
17
I/O1.3
16
I/O1.2
15
I/O1.1
14
I/O1.0
13
GND
0.1uF
C361
GND
+3.3V
22
R361
GND
+3.3V
GND
0.1uF
C364
PCA9555DB-118
IC363
INT
1
A1
2
A2
3
I/O0.0
4
I/O0.1
5
I/O0.2
6
I/O0.3
7
I/O0.4
8
I/O0.5
9
I/O0.6
10
I/O0.7
11
VSS
12
VDD
24
SDA
23
SCL
22
A0
21
I/O1.7
20
I/O1.6
19
I/O1.5
18
I/O1.4
17
I/O1.3
16
I/O1.2
15
I/O1.1
14
I/O1.0
13
TC74VHCT541AFT(EL)
IC362
A1
2
A2
3
A3
4
A4
5
A5
6
A6
7
A7
8
G2
19
G1
1
A8
9
GND
10
Y8
11
Y7
12
Y6
13
Y5
14
Y4
15
Y3
16
Y2
17
Y1
18
Vcc
20
1SS301-TE85L
D361
1
2
3
1SS301-TE85L
D362
1
2
3
1SS301-TE85L
D363
1
2
3
22uF
C362
10uH
L361
+5V
0.1uF
C363
GND
GND
GND
RET_RF_ATT_0
003
RET_RF_ATT_1
003
PROMPT_ATT
003
AUX_SEL_MIC2
002
AUX_SEL_INCOM2
002
PROMPT_TX/RX
003
PROMPT_NOVIDEO
003
TONE_DET
002
PWR_OK/NG
001
CHU_DATA
002
100k
R372
220k
R373
100k
R374
100k
R375
10
R378
0.1uF
C366
GND
22k
R377
33k
R376
GND
INCOM1_MUTE
002
INCOM2_MUTE
002
MIC_MUTE
002
220
RB363
12
34
56
78
220
RB365
12
34
56
78
220
RB366
12
34
56
78
220
RB367
12
34
56
78
S361
NM
12
34
56
78
S362
NM
12
34
56
78
GND
10k
R371
220
RB364
12
34
56
78
INCOM1_DEMOD_DIAG
002
TONE_512/102Hz_SEL
002
0
R379
NM
0
R380
GND
S2
3
1
2
4
7
5
6
8
GND
TC7WH123FU(TE12R)
IC364
RX/CX
7
Q
5
CLR
3
GND
4
VCC
8
CX
6
A
1
B
2
47k
R363
NM
47k
R364
NM
47k
R365
NM
47k
R366
NM
S1
1
2
3
G1
4567
S363
12
34
10k
R367
47uF
C367
47uF
C368
GND
PROMPT_ON
PROMPT_DEMOD_ON
220
RB361
12
34
56
78
220
RB362
12
34
56
78
47k
R381
47k
R382
47k
R383
47k
R384
47k
R385
47k
R386
47k
R387
47k
R388
47k
R396
NM
47k
R393
NM
47k
R394
NM
47k
R392
NM
47k
R395
NM
47k
R390
NM
47k
R391
NM
47k
R389
NM
10000pF
C365
47k
R353
NM
47k
R356
NM
47k
R355
NM
47k
R358
NM
47k
R354
NM
47k
R357
NM
47k
R359
NM
47k
R360
NM
TC7SH00FU(T5RSOYJF)
IC368
(1/2)
2
1
4
TC7SH00FU(T5RSOYJF)
IC369
(1/2)
2
1
4
TC7SH00FU(T5RSOYJF)
IC368 (2/2)
3
GND
5
VCC
TC7SH00FU(T5RSOYJF)
IC369 (2/2)
3
GND
5
VCC
TC7SH02FU(T5RSOYJF)
IC370
(1/2)
2
1
4
TC7SH02FU(T5RSOYJF)
IC370 (2/2)
3
GND
5
VCC
TC7SH86FU(T5RSOYJF)
IC365
(1/2)
2
1
4
TC7SH86FU(T5RSOYJF)
IC367
(1/2)
2
1
4
TC7SH86FU(T5RSOYJF)
IC365 (2/2)
3
GND
5
VCC
TC7SH86FU(T5RSOYJF)
IC367 (2/2)
3
GND
5
VCC
CHU_DATA_HOLD_IN
INCOM_MUTE
RX/REM
TX/REM
TX/REM
MIC_MUTE_OFF
FRONT-CONNECTOR
from DM-140 Board
(Address:101 I/O_0:OUTPUT,I/O_1:INPUT)
(Address:111 I/O_0:INPUT,I/O_1:INPUT)
CAM POWER
ON
OFF
TX
RX
REM
ADJ
ON:Hi
ON:Hi
MIC_MUTE_OFF

Other manuals for Sony CCU-TX50

Related product manuals