EasyManua.ls Logo

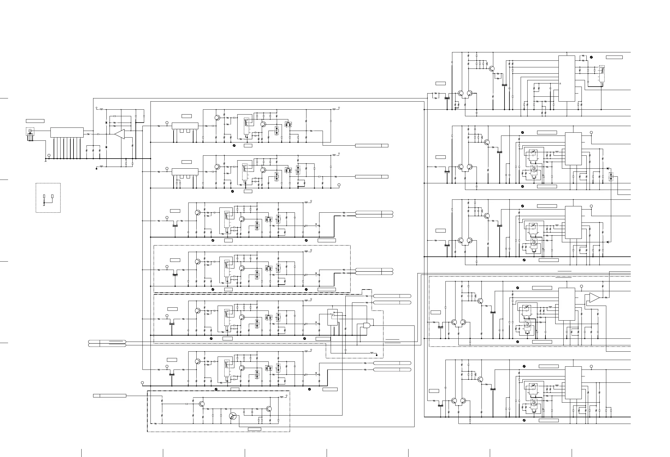
Sony CCU-TX50 - Page 110

Sony CCU-TX50
194 pages
Print Icon
To Next Page IconTo Next Page
To Next Page IconTo Next Page
To Previous Page IconTo Previous Page
To Previous Page IconTo Previous Page
Loading...
4-104-10
2
3
4
5
ABCDEFGH
1
CCU-TX50/V2
E100
GND
+5V
-5V
1/4W
75
R133
10uH
L122
10uH
L123
5pF
C129
100
R138
330
R134
2.2k
R137
TP1
1k
R1
BPF
FL1
2
IN
19
G1
18
GND1
16
O1
15
I1
13
O2
12
I2
10
GND2
20
G2
8
OUT
0.1uF
C1
0.1uF
C2
0.1uF
C3
1k
R2
2.2k
R3
6.8k
R4
22k
R6
6.8k
R5
1k
R7
22k
R10
10k
R8
22k
R9
KV1470TL00
D2
2
3
1
+5V
10uH
L1
68pF
C6
68pF
C7
220pF
C4
0.1uF
C8
100pF
C9
6.3V
22uF
C11
47k
R12
15k
R13
47k
R11
22k
R26
6.8k
R24
TP21
100pF
C28
0.1uF
C23
6.8k
R28
22k
R29
2.2k
R25
1k
R22
220pF
C26
1k
R27
100k
R34
0.1uF
C24
68pF
C30
2.2k
R23
0.1uF
C29
+5V
10uH
L21
KV1470TL00
D22
2
3
1
15k
R32
0.1uF
C25
1k
R21
22k
R30
6.3V
22uF
C33
47pF
C27
10k
R31
22k
R45
6.8k
R44
TP41
0.1uF
C41
3.3k
R46
1k
R42
2.2k
R43
0.1uF
C42
1k
R41
TP61
NM
1k
R61
NM
TP81
NM
1k
R81
NM
TP101
BPF
FL21
2
IN
19
G1
18
GND1
16
O1
15
I1
13
O2
12
I2
10
GND2
20
G2
8
OUT
E101
3.3k
R35
47k
R36
CH
0.001uF
C21
CH
0.001uF
C22
0.1uF
C31
CF41
1
2
3
10k
R53
68pF
C47
22k
R50
22k
R51
0.1uF
C46
100pF
C44
100k
R56
10uH
L41
1k
R48
0.1uF
C48
15k
R54
220pF
C43
+5V
KV1470TL00
D42
2
3
1
6.8k
R49
6.3V
22uF
C50
10k
R52
4.7k
R57
10k
RV41
1
2
3
INCOM1_IN
002
10k
R72
NM
4.7k
R77
NM
KV1470TL00
D62
NM
2
3
1
CF61
NM
1
2
3
0.1uF
C68
NM
100pF
C64
NM
68pF
C67
NM
1k
R62
NM
10k
RV61
NM
1
2
3
220pF
C63
NM
0.1uF
C61
NM
15k
R74
NM
+5V
0.1uF
C62
NM
100k
R76
NM
22k
R70
NM
6.8k
R64
NM
2.2k
R63
NM
22k
R67
NM
10uH
L61
NM
22k
R71
NM
10k
R73
NM
6.8k
R69
NM
2.2k
R65
NM
1k
R68
NM
0.1uF
C66
NM
2.2k
R83
NM
22k
R90
NM
3.3k
R85
NM
0.1uF
C86
NM
1k
R82
NM
6.8k
R84
NM
15k
R94
NM
68pF
C87
NM
1k
R88
NM
0.1uF
C88
NM
10uH
L81
NM
6.8k
R89
NM
6.3V
22uF
C90
NM
4.7k
R97
NM
220pF
C83
NM
KV1470TL00
D82
NM
2
3
1
100k
R96
NM
47pF
C84
NM
22k
R91
NM
+5V
0.1uF
C82
NM
22k
R87
NM
10k
RV81
NM
1
2
3
0.1uF
C81
NM
10k
R92
NM
10k
R93
NM
22pF
C65
NM
6.3V
22uF
C70
NM
22pF
C85
NM
INH
GNDVEE
VCC
TC7W53FU(TE12R)
IC81
NM
7
6
1
5
8
2
43
AUX_SEL_MIC2
001
AUX_SEL_INCOM2
001
10uH
L101
6.3V
22uF
C110
15k
R114
22k
R107
100pF
C104
0.1uF
C106
220pF
C103
1k
R108
68pF
C107
10k
RV101
1
2
3
6.8k
R104
1k
R102
22k
R110
10pF
C105
CF101
1
2
3
2.2k
R103
0.1uF
C101
KV1470TL00
D102
2
3
1
0.1uF
C102
22k
R111
+5V
10k
R112
100k
R116
0.1uF
C108
6.8k
R109
1k
R101
1k
R105
10k
R113
4.7k
R117
PGM1_IN
002
3.3k
R122
NM
220
R123
NM
+5V
10k
R127
NM
10k
R128
NM
10k
R131
NM
3.3k
R132
NM
2SC4617TL-QR
Q123
NM
10uH
L121
NM
22uF
C127
NM
220pF
C122
NM
22pF
C123
NM
100pF
C124
NM
47pF
C126
NM
680
R201
680
R203
CF201
1
2
3
3.3k
R206
4.7k
R207
6.8k
R205
3.3k
R208
CF202
1
2
3
TA8129Z
IC201
GND
8
IFIN
2
VCC
12
IFOUT
16
BIAS
3
DET2
15
BYPAS
1
DET1
14
SDS
5
AFOUT
10
F
9
METER
6
MUTE
11
SDOUT
7
IFGND
4
REG
13
680
R212
0.1uF
C208
0.1uF
C207
0.1uF
C209
0.1uF
C204
0.1uF
C202
47pF
C203
0.1uF
C201
4.7k
R213
10000pF
C210
0.1uF
C213
15k
R216
2.2k
R214
10k
R215
2.2k
R217
10k
R221
10000pF
C214
15pF
C216
22pF
C215
6.8k
R219
R220
NM
CF301
1
2
3
0.1uF
C301
3.3k
R304
470
R307
4.7k
R305
0.1uF
C304
3.3k
R306
6.8k
R303
470
R301
0.1uF
C302
CF302
1
2
3
470
R302
47pF
C303
0.1uF
C402
47pF
C403
470
R401
CF402
1
2
3
0.1uF
C404
470
R402
6.8k
R403
4.7k
R405
3.3k
R406
470
R407
CF401
1
2
3
0.1uF
C401
3.3k
R404
470
R502
NM
470
R507
NM
0.1uF
C501
NM
6.8k
R503
NM
470
R501
NM
CF501
NM
1
2
3
CF502
NM
1
2
3
0.1uF
C504
NM
0.1uF
C502
NM
3.3k
R506
NM
4.7k
R505
NM
3.3k
R504
NM
47pF
C503
NM
470
R601
0.1uF
C604
4.7k
R605
CF602
1
2
3
470
R602
CF601
1
2
3
3.3k
R604
3.3k
R606
470
R607
0.1uF
C602
0.1uF
C601
6.8k
R603
47pF
C603
22pF
C516
NM
TP501
NM
4pF
C605
+
-
AD8014ARTZ-REEL7
IC121
3
4
2
1
5
MA111-TX
D121
MA111-TX
D122
CN902
a7
(37/135)
CHU-H-PLL-CONT-in
CN902
a1
(1/135)
CCU-Data-in
CN902
a5
(25/135)
TRUNK-IN-in
INCOM2_IN
002
PGM2_IN
002
1k
R58
0
R143
NM
4.7k
R99
NM
1k
R118
10pF
C125
NM
2SC4617TL-QR
Q121
NM
22k
R124
NM
68k
R125
NM
4.7k
R126
NM
0
R121
NM
LA1235
IC301
IFIN
1
GND2
14
BIAS
3
BYPASS
2
MUTEIN
5
IFOUT
8
VCC
11
QUADIN
9
VREF
10
AFOUT
6
15
15
AFCOUT
7
GND1
4
S-METER
13
MUTED
12
16
16
470
R308
6.3V
22uF
C307
0.1uF
C306
0.1uF
C308
0.1uF
C309
0.1uF
C310
68k
R311
1.5k
R309
4.7k
R313
33k
R312
68k
R314
0.1uF
C314
10k
R315
6.3V
22uF
C315
3.3k
R310
TP301
0.1uF
C408
33k
R414
6.8k
R413
NM
1.5k
R410
10k
R417
TP401
0.1uF
C406
68k
R416
LA1235
IC401
IFIN
1
GND2
14
BIAS
3
BYPASS
2
MUTEIN
5
IFOUT
8
VCC
11
QUADIN
9
VREF
10
AFOUT
6
15
15
AFCOUT
7
GND1
4
S-METER
13
MUTED
12
16
16
470
R408
6.3V
22uF
C407
6.3V
22uF
C415
0.1uF
C414
0.1uF
C410
0.1uF
C409
3.3k
R411
0.1uF
C508
NM
33k
R512
NM
10k
R511
NM
1k
R509
NM
10k
R515
NM
0.1uF
C506
NM
68k
R514
NM
LA1235
IC501
NM
IFIN
1
GND2
14
BIAS
3
BYPASS
2
MUTEIN
5
IFOUT
8
VCC
11
QUADIN
9
VREF
10
AFOUT
6
15
15
AFCOUT
7
GND1
4
S-METER
13
MUTED
12
16
16
470
R508
NM
6.3V
22uF
C507
NM
0.1uF
C514
NM
6.8k
R513
NM
0.1uF
C510
NM
0.1uF
C509
NM
3.3k
R510
NM
470
R608
6.3V
22uF
C607
0.1uF
C609
LA1235
IC601
IFIN
1
GND2
14
BIAS
3
BYPASS
2
MUTEIN
5
IFOUT
8
VCC
11
QUADIN
9
VREF
10
AFOUT
6
15
15
AFCOUT
7
GND1
4
S-METER
13
MUTED
12
16
16
0.1uF
C614
10k
R611
33k
R612
4.7k
R609
0.1uF
C608
TP601
0.1uF
C610
6.8k
R613
3.3k
R610
68k
R614
10k
R615
0.1uF
C606
PGM2(G)
002
PGM1(G)
002
2SC4617TL-QR
Q503
NM
2SC4617TL-QR
Q603
2SC4617TL-QR
Q61
NM
2SC4617TL-QR
Q203
2SC4617TL-QR
Q41
2SC4617TL-QR
Q81
NM
2SC4617TL-QR
Q303
2SC4617TL-QR
Q62
NM
2SC4617TL-QR
Q101
2SC4617TL-QR
Q82
NM
2SC4617TL-QR
Q102
2SC4617TL-QR
Q2
2SC4617TL-QR
Q21
2SC4617TL-QR
Q1
2SC4617TL-QR
Q403
2SC4617TL-QR
Q42
2SC4617TL-QR
Q22
2SC4176T1B33B34B35
Q202
2SC4176T1B33B34B35
Q402
2SC4176T1B33B34B35
Q401
2SC4176T1B33B34B35
Q601
2SC4176T1B33B34B35
Q301
2SC4176T1B33B34B35
Q502
NM
2SC4176T1B33B34B35
Q501
NM
2SC4176T1B33B34B35
Q602
2SC4176T1B33B34B35
Q201
2SC4176T1B33B34B35
Q302
1SS302-TE85L
D1
1
2
3
1SS302-TE85L
D21
1
2
3
1SS302-TE85L
D23
1
2
3
1SS302-TE85L
D41
1
2
3
1SS302-TE85L
D43
1
2
3
1SS302-TE85L
D61
NM
1
2
3
1SS302-TE85L
D63
NM
1
2
3
1SS302-TE85L
D83
NM
1
2
3
1SS302-TE85L
D81
NM
1
2
3
1SS302-TE85L
D103
1
2
3
1SS302-TE85L
D101
1
2
3
50V
2.2uF
C69
NM
50V
2.2uF
C49
50V
2.2uF
C89
NM
50V
2.2uF
C109
4.7uF
C91
NM
10uH
L82
NM
-5V
CN100
1
2345
4.7k
R202
4.7k
R204
22pF
C205
10pF
C206
10uH
L201
10uH
L301
10uH
L401
10uH
L501
NM
10uH
L601
22pF
C305
9pF
C405
680
R209
4.7k
R210
4.7k
R211
1SS300-TE85L
D302
1
23
330
R135
330
R136
50V
0.1uF
C130
50V
0.1uF
C128
50V
0.1uF
C131
33k
R47
NM
15k
R86
NM
22k
NM
R106
100k
NM
R66
15k
R33
15k
R55
15k
R75
NM
15k
R95
NM
15k
R115
100pF
C5
22pF
C10
100pF
C45
NM
6.8k
R409
15k
R412
10pF
C505
NM
02DZ4.7-TPH3
D301
02DZ4.7-TPH3
D401
1.5k
R218
6.3V
220uF
C311
6.3V
220uF
C411
6.3V
220uF
C511
NM
6.3V
220uF
C611
1uF
C121
NM
1uF
C312
1uF
C513
NM
16V
1uF
C212
1uF
C413
1uF
C512
NM
1uF
C515
NM
1uF
C612
1uF
C613
1uF
C313
1uF
C412
1uF
C615
E102
10k
R258
10k
R259
22k
R149
25V
10uF
C132
25V
10uF
C133
150k
R340
150k
R458
150k
R543
NM
150k
R655
0
R59
INCOM1(G)
002
INCOM2(G)
002
0
R79
NM
100k
R100
NM
0
R119
1k
R78
NM
47uF
C211
100k
R14
NM
100k
R15
100k
R37
NM
100k
R38
NM
10pF
C34
33k
R60
100k
R80
NM
22k
R150
NM
10pF
C51
NM
10pF
C71
NM
10pF
C92
NM
10pF
C111
NM
22k
R344
100k
R345
NM
100k
R549
NM
22k
R548
NM
100k
R658
NM
1.5k
R657
10pF
C134
NM
33uH
L602
33uH
L502
NM
33uH
L402
33uH
L302
NJM2903V(TE2)
IC604
(1/2)
NM
+IN
5
-IN
6
7
100k
R551
NM
100k
R552
NM
100k
R16
100k
R20
100k
R39
100k
R40
NM
100k
R98
NM
100k
R120
150pF
C12
150pF
C35
150pF
C52
150pF
C72
NM
150pF
C93
NM
150pF
C112
DTC144EE-TL
Q122
NM
22pF
C259
1k
R346
1k
R459
4.7k
R415
22pF
C616
10pF
C647
15k
R347
15k
R461
15k
R553
NM
15k
R659
0.1uF
C32
LP1 LP2
GND
NC1
NC2
LV81
NM
1
2
3
78
4
6
NC1
NC2
LV101
1
2
3
78
4
6
NC1
NC2
LV1
1
2
3
78
4
6
NC1
NC2
LV21
1
2
3
78
4
6
NC1
NC2
LV41
1
2
3
78
4
6
NC1
NC2
LV201
1
2
3
78
4
6
CF81
NM
1
2
3
NC
LV302
1
34
6
78
2
NC1 NC2
LV301
1
4
3
78
26
NC
LV402
1
34
6
78
2
NC1 NC2
LV401
1
4
3
78
26
NC
LV602
1
34
6
78
2
NC1 NC2
LV601
1
4
3
78
26
NC
LV502
NM
1
34
6
78
2
NC1 NC2
LV501
NM
1
4
3
78
26
TC7SH08FU(T5RSOYJF)
IC82
NM
2
1
4
5
3
NC1
NC2
LV61
1
2
3
78
4
6
FL122
1
RF
8
GND5
9
GND6
10
GND7
3
LPF
11
GND8
12
GND9
7
GND4
6
GND3
5
GND2
4
GND1
2
HPF
AUX_SEL_INCOM2
AUX_SEL_INCOM2
AUX_SEL_MIC2
AUX_SEL_MIC2
2.5M
3.0M
3.6M
3.9M
4.75M
4.3M
LV1: 2.5M
LV21: 3.0M
LV41: 3.6M
LV61: 3.9M
RV41: INCOM1 DEV
RV61: INCOM2 DEV
RV81: PGM2 DEV
RV101: PGM1 DEV
5.6M
6.2M
6.7M
7.4M
7.1M
LV201: 5.6M TUNE
LV301:TONEADJ DIST.ADJ
LV302: 6.2M TUNE_2
LV402: 6.7M TUNE_2
LV401:TONEADJ DIST.ADJ
LV501:TONEADJ DIST.ADJ
LV601:TONEADJ DIST.ADJ
LV502: 7.4M TUNE_2
LV602: 7.1M TUNE_2
RF_AU(X)_IN
RF_AU(G)_IN
RF_AUDIO
LV301: 6.2M TUNE_1
LV401: 6.7M TUNE_1
LV501: 7.4M TUNE_1
LV601: 7.1M TUNE_1
LV81: 4.75M
LV101: 4.3M
LPF_40KHz
Coating lead pin
INST:N.M.
INST:N.M.
INST:N.M.
TR-133A (2/3)TR-133A (2/3)

Other manuals for Sony CCU-TX50

Related product manuals