EasyManua.ls Logo

Sony DCR-PC120E - Operation Indicators

Sony DCR-PC120E
268 pages
Print Icon
To Next Page IconTo Next Page
To Next Page IconTo Next Page
To Previous Page IconTo Previous Page
To Previous Page IconTo Previous Page
Loading...
263
Quick Reference Краткий справочник
Identifying the parts and controls
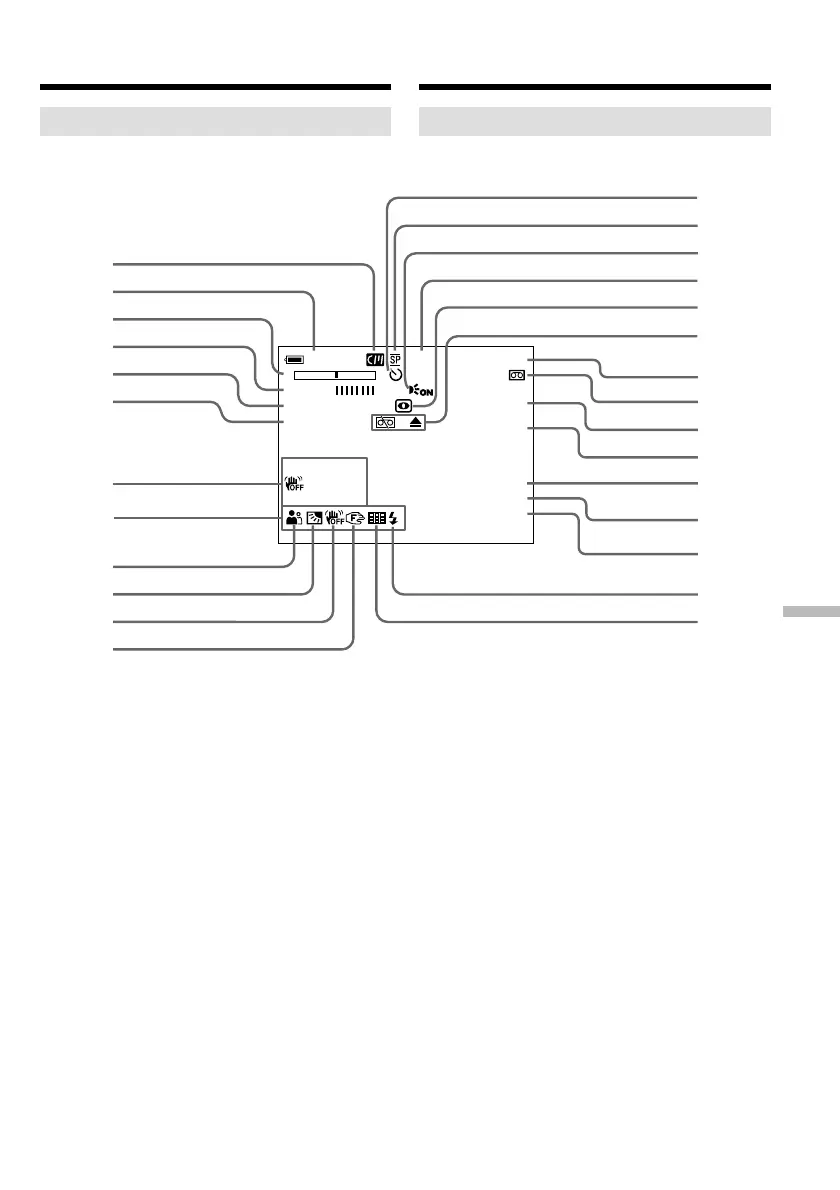
Operation indicators
LCD screen and Viewfinder/На ЖК-дисплее и в окне видоискателя
120min STBY 0:12:34
+
12min
ST I LL ZERO SET
16:9WIDE MEMORY
NEG. ART END
SEARCH
AUTO
5 0 AWB DV I N
F11 9db 16BIT
100 0001
6
5
4
3
2
1
9
0
qa
qs
wa
w;
ql
qk
qj
wd
wg
wh
wf
ws
7
8
wj
qg
qh
qd
qf
1 Cassette memory (p. 37, 236)
2 Remaining battery time (p. 37)
3 Zoom (p. 34)/Exposure (p. 71)/
Data file name (p. 149)
4 Digital effect (p. 65, 79)/MEMORY MIX
(p. 171)/FADER (p. 60)
5 16:9WIDE (p. 59)
6 Picture effect (p. 63, 78)
7 Data code (p. 45)
8 Volume (p. 44)/Date (p. 37)
9 PROGRAM AE (p. 68)
0 Backlight (p. 38)
qa SteadyShot off (p. 134)
Детали видеокамеры и органы
управления
Рабочие индикаторы
1 Индикатор кассетной памяти (стр. 37, 236)
2 Индикатор оставшегося времени заряда
батарейного блока (стр 37)
3 Индикатор увеличения (стр. 34)/
Индикатор экспозиции (стр. 71)
Индикатор имени файла данных (стр. 149)
4 Индикатор цифрового эффекта (стр. 65,
79)/Индикатор функции MEMORY MIX
(стр. 171)/Индикатор функции FADER
(стр. 60)
5 Индикатор формата 16:9WIDE (стр. 59)
6 Индикатор спецэффектов (стр. 63, 78)
7 Индикатор кода данных (стр. 45)
8 Индикатор громкости (стр. 44)/
Индикатор даты (стр. 37)
9
Индикатор функции PROGRAM AE (стр. 68)
0 Индикатор задней подсветки (стр. 38)
qa Индикатор отмены устойчивой съемки
(стр. 142)

Table of Contents

Other manuals for Sony DCR-PC120E

Related product manuals