EasyManua.ls Logo

Sony DSX-A40UI - Page 22

Sony DSX-A40UI
28 pages
Print Icon
To Next Page IconTo Next Page
To Next Page IconTo Next Page
To Previous Page IconTo Previous Page
To Previous Page IconTo Previous Page
Loading...
Français
Mises en garde
Installez cet appareil sur le tableau de bord de la
voiture, car l’arrière de l’appareil chauffe en cours
d’utilisation.
ˎ
Cet appareil est exclusivement conçu pour
fonctionner sur une tension de 12 V CC avec masse
négative.
ˎ
Évitez de fixer des vis sur les câbles ou de coincer
ceux-ci dans des pièces mobiles (par exemple,
armature de siège).
ˎ
Avant d’effectuer les raccordements, coupez le
moteur pour éviter un court-circuit.
ˎ
Raccordez les câbles d’alimentation jaune et rouge
seulement après avoir terminé tous les autres
raccordements.
ˎ
Rassemblez tous les câbles de mise à la masse en
un point de masse commun.
ˎ
Pour des raisons de sécurité, veillez à isoler avec du
ruban isolant tout câble libre non raccordé.
Remarques sur le câble d’alimentation (jaune)
ˎ
Lorsque cet appareil est raccordé à d’autres
éléments stéréo, la valeur nominale du circuit de la
voiture raccordé doit être supérieure à la somme des
fusibles de chaque élément.
ˎ
Si aucun circuit de la voiture n’est assez puissant,
raccordez directement l’appareil à la batterie.
Liste des composants ( )
ˎ
Les numéros de la liste correspondent à ceux des
instructions.
ˎ
Le support ʓ et le tour de protection ʖ sont fixés à
l’appareil en usine. Avant le montage de l’appareil,
utilisez les clés de déblocage ʕ pour détacher le
support ʓ de l’appareil. Pour de plus amples
informations, reportez-vous à la section « Retrait du
tour de protection et du support (Ƿ) » au verso.
ˎ
Conservez les clés de déblocage ʕ pour une
utilisation ultérieure car vous en aurez également
besoin pour retirer l’appareil de votre véhicule.
Attention
Manipulez le support ʓ avec soin pour éviter de vous
blesser aux doigts.
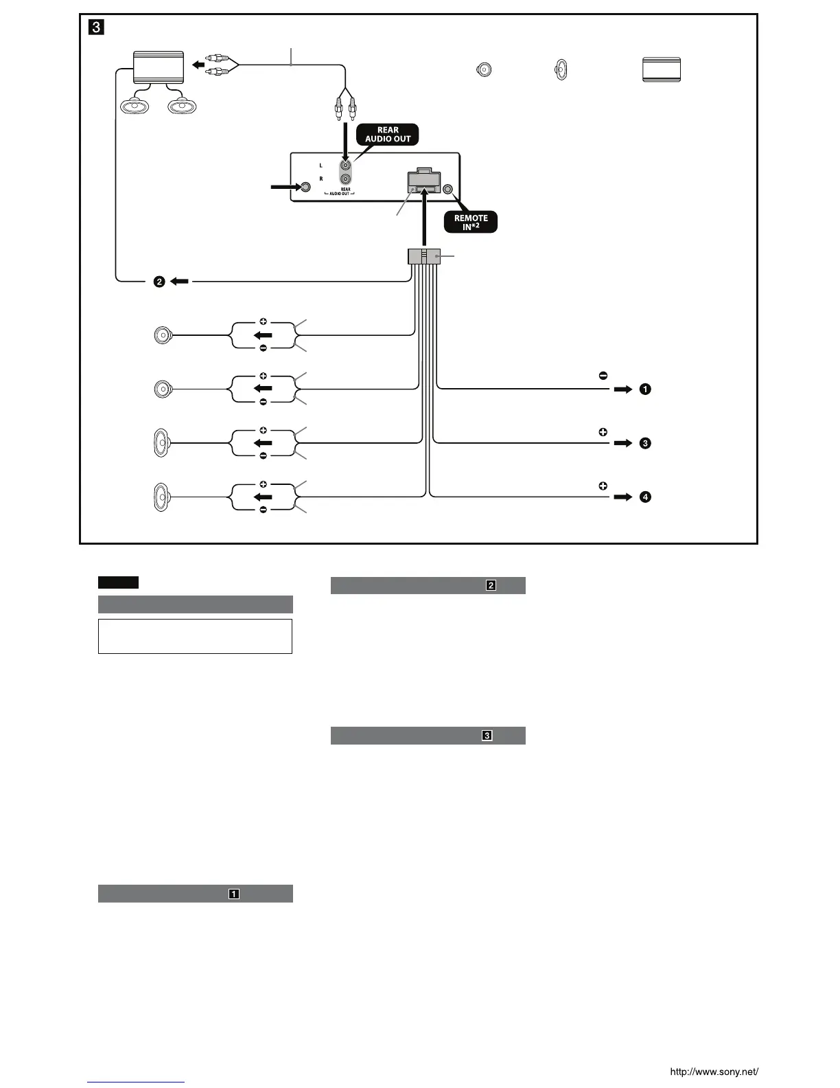
Exemple de raccordement ( )
Raccordement facile d’un caisson de graves (ǵ-C)
Vous pouvez utiliser un caisson de graves sans
amplificateur de puissance lorsque vous effectuez le
raccordement à un cordon de haut-parleur arrière.
* Ne raccordez pas un haut-parleur avec cette connexion.
Remarques
ˎ
Raccordez d’abord le câble de mise à la masse avant de raccorder
l’amplificateur (ǵ-A).
ˎ
L’alarme est émise uniquement lorsque l’amplificateur intégré est
utilisé (ǵ-A).
ˎ
Assurez-vous de raccorder un caisson de graves de 4 - 8 ohms. Ne
raccordez pas de haut-parleur à l’autre cordon de haut-parleur
arrière (ǵ-C).
Schéma de raccordement ( )
ɞ À un point métallique de la voiture
Branchez d’abord le câble de mise à la masse noir et, ensuite, les
câbles d’alimentation jaune et rouge.
ɟ Au câble de commande d’antenne électrique ou
au câble d’alimentation de l’amplificateur
d’antenne
Remarques
ˎ
Il n’est pas nécessaire de raccorder ce câble s’il n’y a pas
d’antenne électrique ni d’amplificateur d’antenne, ou avec une
antenne télescopique manuelle.
ˎ
Si votre voiture est équipée d’une antenne FM/AM intégrée
dans la vitre arrière/latérale, voir « Remarques sur les câbles de
commande et d’alimentation ».
Au niveau de AMP REMOTE IN de l’amplificateur
de puissance en option
Ce raccordement s’applique uniquement aux amplificateurs et à
une antenne électrique. Le branchement de tout autre système
risque d’endommager l’appareil.
ɠ À la borne d’alimentation +12 V qui est
alimentée quand la clé de contact est sur la
position accessoires
Remarques
ˎ
S’il n’y a pas de position accessoires, raccordez la borne
d’alimentation (batterie) +12 V qui est alimentée en
permanence.
Raccordez d’abord le câble de mise à la masse noir à un point
métallique du véhicule.
ˎ
Si votre voiture est équipée d’une antenne FM/AM intégrée
dans la vitre arrière/latérale, voir « Remarques sur les câbles de
commande et d’alimentation ».
ɡ À la borne d’alimentation +12 V qui est
alimentée en permanence
Raccordez d’abord le câble de mise à la masse noir à un point
métallique du véhicule.
Remarques sur les câbles de commande et d’alimentation
ˎ
Le câble REM OUT (rayé bleu/blanc) fournit une alimentation de
+12V CC lorsque vous mettez l’appareil en marche.
ˎ
Lorsque votre voiture est équipée d’une antenne FM/AM intégrée
dans la vitre arrière/latérale, raccordez le câble REM OUT (rayé
bleu/blanc) ou le câble d’alimentation des accessoires (rouge) à la
borne d’alimentation de l’amplificateur d’antenne existant. Pour
plus de détails, consultez votre détaillant.
ˎ
Une antenne électrique sans boîtier de relais ne peut pas être
utilisée avec cet appareil.
Raccordement pour la conservation de la mémoire
Lorsque le câble d’alimentation jaune est raccordé, le circuit de la
mémoire est alimenté en permanence même si la clé de contact est
sur la position d’arrêt.
Remarques sur le raccordement des haut-parleurs
ˎ
Avant de raccorder les haut-parleurs, éteignez l'appareil.
ˎ
Utilisez des haut-parleurs ayant une impédance de 4 à 8 ohms avec
une capacité électrique adéquate pour éviter de les endommager.
ˎ
Ne raccordez pas les bornes du système de haut-parleurs au
châssis de la voiture et ne raccordez pas les bornes du haut-parleur
droit à celles du haut-parleur gauche.
ˎ
Ne raccordez pas le câble de mise à la masse de cet appareil à la
borne négative (–) du haut-parleur.
ˎ
N’essayez pas de raccorder les haut-parleurs en parallèle.
ˎ
Raccordez uniquement des haut-parleurs passifs. Le raccordement
de haut-parleurs actifs (avec amplificateurs intégrés) aux bornes
des haut-parleurs peut endommager l’appareil.
ˎ
Pour éviter tout problème de fonctionnement, n’utilisez pas les
câbles des haut-parleurs intégrés installés dans votre voiture si
l’appareil possède un câble négatif commun (–) pour les
haut-parleurs droit et gauche.
ˎ
Ne raccordez pas entre eux les câbles des haut-parleurs de
l’appareil.
Remarque sur le raccordement
Si le haut-parleur et l’amplificateur ne sont pas raccordés
correctement, le message « ERROR » s’affiche. Dans ce cas,
assurez-vous que les haut-parleurs et l’amplificateur sont bien
raccordés.
Equipment used in illustrations (not supplied)
Appareils utilisés dans les illustrations (non fournis)
Front speaker
Haut-parleur avant
Power amplifier
Amplificateur de puissance
Rear speaker
Haut-parleur arrière
*
1
RCA pin cord (not supplied).
*
2
Separate adaptor may be required.
*
1
Cordon à broche RCA (non fourni).
*
2
L’utilisation d’un adaptateur pourrait être nécessaire.
REM OUT
Max. supply current 0.4 A
Courant max. fourni 0,4 A
Fuse (10 A)
Fusible (10 A)
Blue/white striped
Rayé bleu/blanc
ACC
BATTERY
ʔ
Red
Rouge
Yellow
Jaune
White
Blanc
Green
Vert
Purple
Violet
White/black striped
Rayé blanc/noir
Gray/black striped
Rayé gris/noir
Green/black striped
Rayé vert/noir
Gray
Gris
Left
Gauche
Right
Droit
Left
Gauche
Right
Droit
Purple/black striped
Rayé violet/noir
from car antenna (aerial)
à partir de l’antenne
du véhicule
Black
Noir
*
1

Related product manuals