EasyManua.ls Logo

Sony HDCU4300 - Page 5

Sony HDCU4300
55 pages
Print Icon
To Next Page IconTo Next Page
To Next Page IconTo Next Page
To Previous Page IconTo Previous Page
To Previous Page IconTo Previous Page
Loading...
5
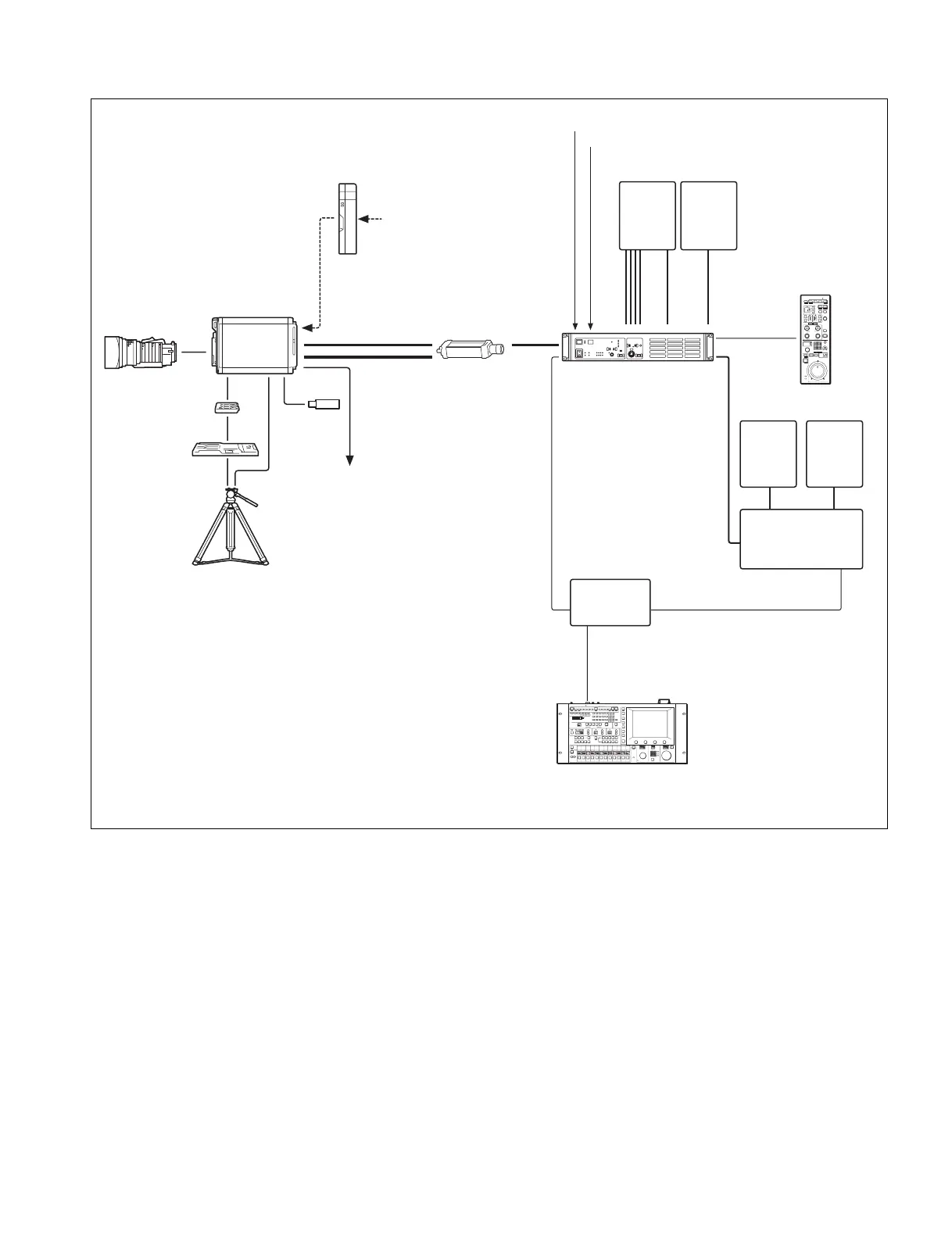
HDC-P43 connection example
HDC-P43
Multi Purpose
Camera
Lens
(for ENG/EFP)
USB drive
VCT-14
Tripod Attachment
Tripod for portable
camera
AC-DN10
AC Adapter
AC power supply
a)
The transmission distance with a single-mode fiber cable (ST connector) and optical fiber cable is approximately 5 km (max.).
b)
Install HKCU-4002 12G-SDI Extension Kit (option).
V shoe
Dual HD-SDI video outputs
Single-mode fiber
cable (ST
connector, 1 pair)
HKCU-SM100
CCU Extension
Adapter
a)
Optical fiber
cable
HDCU4300
BNC
MSU-1000 series
Master Setup Unit
RCP-1000 series
Remote Control Panel
Video
monitor
Waveform
monitor
Video router
CCA-5
LAN cable
Hub
BNC×4
2K video
monitor
BNC
4K video
monitor
LAN cable
Sync signal input
Return video input
BNC×1
b)
or

Other manuals for Sony HDCU4300

Related product manuals