EasyManua.ls Logo

Sony HDTX100 - System Configuration Example; Extension System Using Optical Fiber Cable and Triax Cable

Sony HDTX100
Print Icon
To Next Page IconTo Next Page
To Next Page IconTo Next Page
To Previous Page IconTo Previous Page
To Previous Page IconTo Previous Page
Loading...
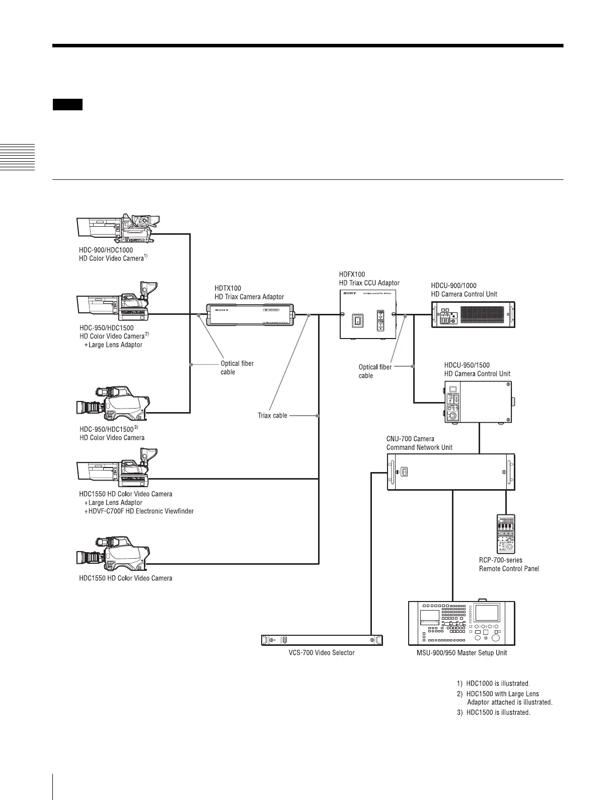
System Configuration Example
22
System Configuration Example
Notes
Production of some of the peripherals and related
devices described below has been discontinued. For
advice about choosing devices, please contact your Sony
dealer or a Sony sales representative.
The skin gate signal is superimposed on the camera
video signal. When tally becomes ON, the skin gate
signal is forced to OFF.
Extension system using optical fiber cable and Triax cable

Related product manuals