EasyManua.ls Logo

Sony PCG-TR3 - Chapter 3. Frame Harness Diagram

Sony PCG-TR3
17 pages
Print Icon
To Next Page IconTo Next Page
To Next Page IconTo Next Page
To Previous Page IconTo Previous Page
To Previous Page IconTo Previous Page
Loading...
Confidential
PCG-TR3/TR3E (J)
PCG-TR3A/TR3AP/TR3F (AM)
PCG-TR2MP (EU)
PCG-TR3/TR3CN/TR3S/TR3T (AO)
3-1
(END)
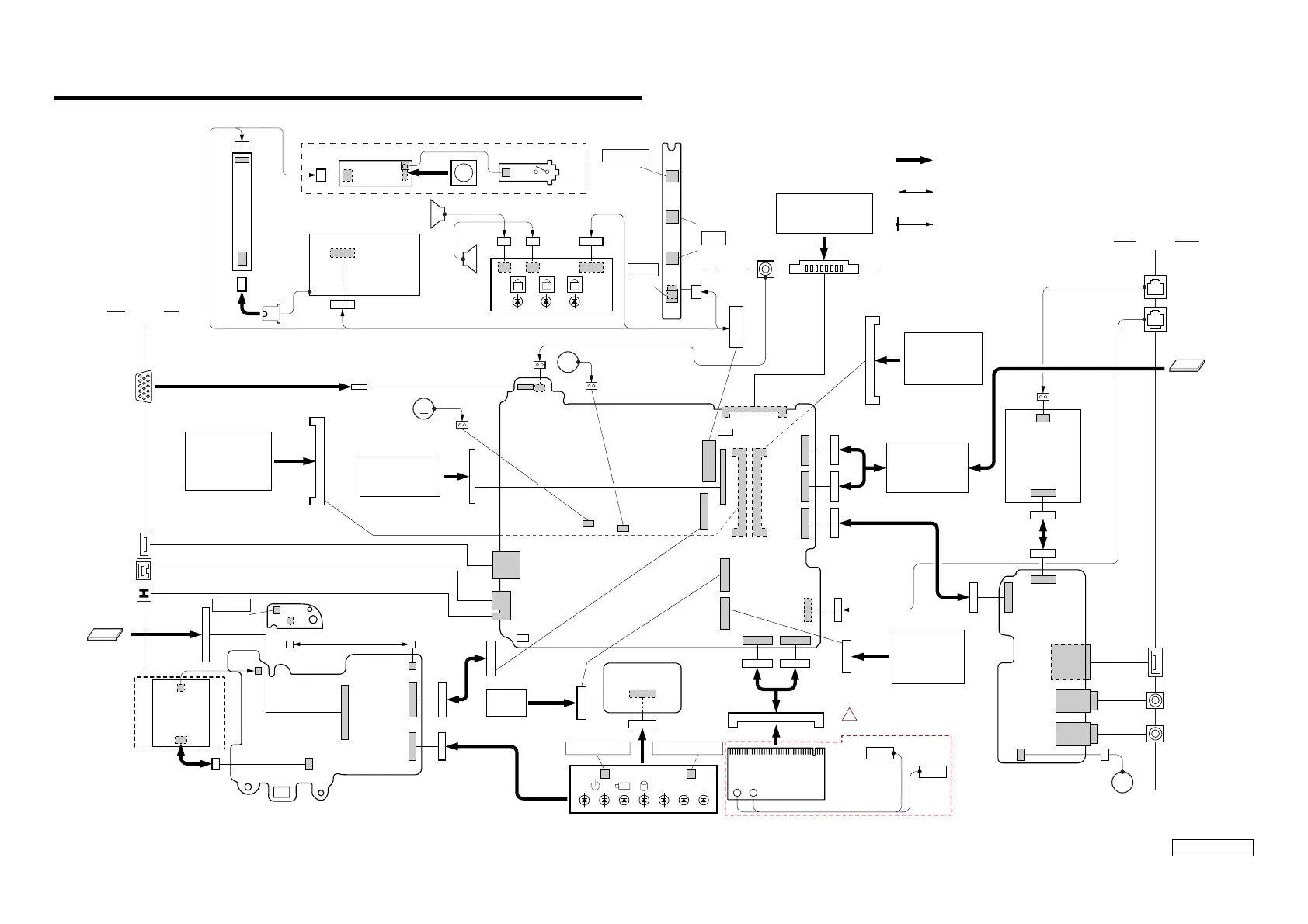
CHAPTER 3.
FRAME HARNESS DIAGRAM
MBX-81 BOARD
SIDE A
21
2423
CN2800
12
CN60
DC FAN
(WITH HEATSINK)
KEY BOARD
CN802
12
173172
EXTENSION
MEMORY
MODULE
VANADIUM-LITHIUM
BATTERY
21
CN3902
21
DC IN
Rear
18
CN4051
LITHIUM ION
BATTERY PACK
HARNESS (DC JACK WITH 2P)
Side L
MONITOR
CN2701
111
212
CN2601
USB
CN1394
i.LINK
DC OUT
12
2930
CN2901
IFX-292 BOARD
SIDE A
12
CN6200
FPC (VGA CONNECTOR)
HARNESS (SW)
SWX-136 BOARD
SIDE A
POWER
S6200
MEMORY
STICK
FFC
(30PIN)
12
2930
14
1
CN5901
HDD
4950
1
2
CN1201
FLEXIBLE
PRINT
PWB (HDD)
TOUCH PAD
FLEXIBLE
PRNT
PWB (LED)
WIRELESS
LAN CARD
DC-9R
DC-10L
145
244
145
244
CN1602 CN1601
49
50
12
CN1202
COMBO
DRIVE
FPC-3
12
CN2721
4544
4445
CN5950
21
12
CN1402
4544
12
CN1401
4544
MODEM
CARD
MODULAR
JACK
NETWORK
Side R
PC CARD
CONNECTOR
(WITH FPC)
1
8
FLEXIBLE PRINT
PWB (AUDIO)
CN1501
110
CN5951
FPC-4
RJ-45/11 HARNESS
PC CARD
21
CN701
4039
21
172173
CN801
MEMORY
MODULE
CAPTURE
S6103
VOL
S6101
S6100
ZOOM
S6102
SPEAKER
L ch
LEX-46 BOARD SIDE A
SWX-135
BOARD
SIDE A
SPEAKER
R ch
2181
CN6051 CN6050
LCD
LCD HARNESS
INVERTER UNIT
BCX-U7
CAMERA UNIT
CNX-236
BOARD
SIDE A
CN6301
USB
J2250
HEADPHONE
J2150
MIC IN
2
1
ELECTRET CAP
MICROPHONE
CN2190
Harness
(with connectors on both ends)
Harness (soldering on either end)
From board to connector
(direct connection)
5
1
CN6100
CN3901
1
10
CN4601
CN5902
1
2
CN5900
FPC-2
RIGHT BUTTON
LEFT BUTTON
21
CN6052
4
[MA]
WIRELESS LAN MODEL
M
1
A
Y
BLUE
TOOTH
MODEL
BLUE
TOOTH
MODULE
12
1920
CN5601

Related product manuals