EasyManua.ls Logo

Sony SS-TSF200 - REG Board (SA-WSF200;WSF500)

Sony SS-TSF200
130 pages
Print Icon
To Next Page IconTo Next Page
To Next Page IconTo Next Page
To Previous Page IconTo Previous Page
To Previous Page IconTo Previous Page
Loading...
SA-WSF200/WSF500/SS-CTF500/F500/TSF200/TSF500
30
– REG Board (SA-WSF200/WSF500) –
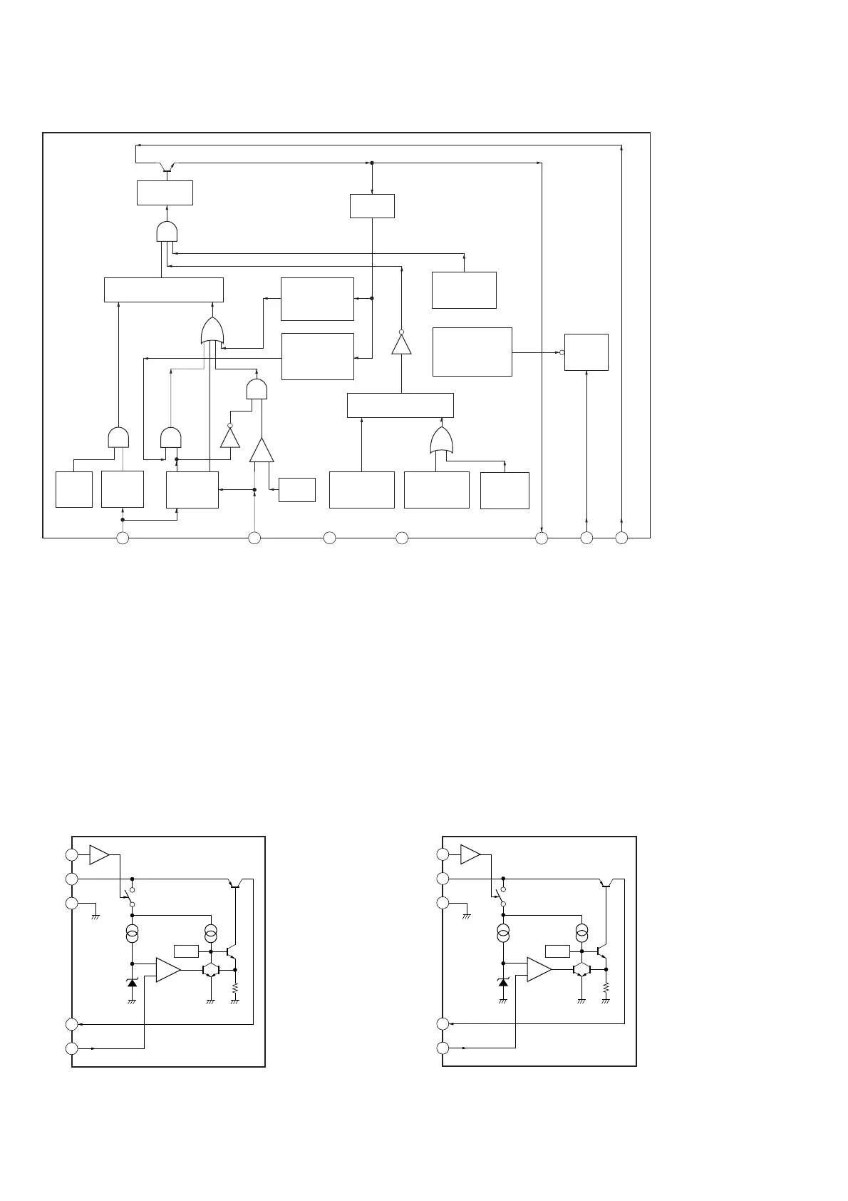
IC1001 SI-3010KM-TLS
IC1002 SI-3010KM-TLS (SA-WSF500)
IC921 MR4020-7103
1
Z/C
ZERO
CURRENT
DETECT
ONDEAD
TIMER
STANDBY
CIRCUIT
2
FB
+
ON
TIMER
S
R
Q
SOFT-DRIVE
CIRCUIT
BURST MODE
OVERCURRENT
THRESHOLD
COMPARATOR
OVERCURRENT
PROTECT
THRESHOLD
COMPARATOR
5
EMITTER/OCL
OVERVOLTAGE
PROTECT
COMPARATOR
THERMAL
SHUTDOWN
CIRCUIT
LATCH CIRCUIT
RESET
COMPARATOR
S
R
Q
UNDERVOLTAGE
LOCKOUT
COMPARATOR
START-UP CIRCUIT
UNDERVOLTAGE
LOCKOUT
COMPARATOR
START-UP
CIRCUIT
4
VCC
3
GND
RESTART
TIMER
7
VIN
9
COLLECTOR
IC941 SI-3010KM-TLS
1VC
TSD
2VIN
3GND
4VOUT
5ADJ
+
REF
1VC
TSD
2VIN
3GND
4VOUT
5ADJ
+
REF

Table of Contents