EasyManua.ls Logo

Sony Trinitron PVM-14N5E - Utilizzo Dei Menu a Schermo; Configurazione del Menu a Schermo

Sony Trinitron PVM-14N5E
76 pages
Print Icon
To Next Page IconTo Next Page
To Next Page IconTo Next Page
To Previous Page IconTo Previous Page
To Previous Page IconTo Previous Page
Loading...
64
È possibile effettuare impostazioni e regolazioni del
monitor di vario tipo utilizzando i menu a schermo.
Configurazione del menu a schermo
Il menu a schermo è composto dai due seguenti tipi di
menu.
Menu per la selezione delle voci
È possibile regolare il volume, il contrasto, la
luminosità, l’intensità del colore, il sistema del colore
e la lingua sul menu utilizzando i tasti >, . ed
ENTER.
Regolazione ed impostazione dei menu
È possibile effettuare le regolazioni e le impostazioni
desiderate sui corrispondenti menu. Le impostazioni e
le regolazioni restano così impostate fino a nuova
regolazione, anche se si spegne l’apparecchio.
Per ritornare alle impostazioni e alle regolazioni della
casa produttrice, selezionare PREIMP FABBRICA nel
menu 2d MEM UTENTE.
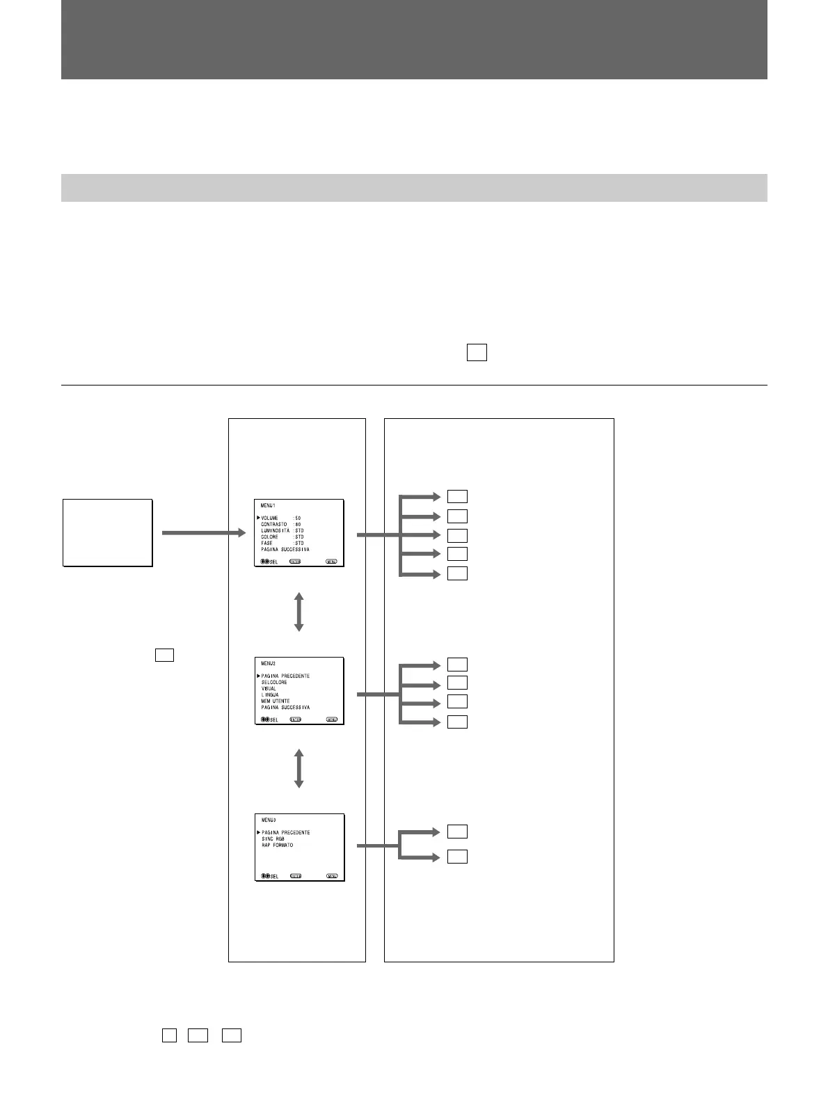
Diagramma ad albero dei menu a schermo
Schermo normale
I seguenti menu
compaiono dopo avere
selezionato “ITALIANO”
dal menu LINGUA 2C .
Menu di selezione
delle voci
Menu per la regolazione
e l’impostazione
1a Menu VOLUME
1b Menu CONTRASTO
1c Menu LUMINOSITÀ
1d Menu COLORE
1e Menu FASE
2a Menu SEL COLORE
2e Menu MEM UTENTE
2c Menu LINGUA
2b Menu VISUAL
3a Menu SINC RGB
a)
3b Menu RAP FORMATO
a)
a) Questi menu ( 3 , 3a e 3b ) sono in dotazione solo con i modelli PVM-14N6A/14N6E/14N6U/20N6A/20N6E/20N6U.
2 MENU 2
3 MENU 3
a)
1 MENU 1
Utilizzo dei menu a schermo
..........................................................................................................................................................................................................

Table of Contents

Other manuals for Sony Trinitron PVM-14N5E

Related product manuals