EasyManua.ls Logo

Sony Trinitron PVM-20N6E - Die Bildschirmmenüs; Die Menükonfiguration

Sony Trinitron PVM-20N6E
76 pages
Print Icon
To Next Page IconTo Next Page
To Next Page IconTo Next Page
To Previous Page IconTo Previous Page
To Previous Page IconTo Previous Page
Loading...
36
Über die Bildschirmmenüs können Sie den Monitor
einstellen bzw. an neue Gegebenheiten anpassen.
Die Menükonfiguration
Einstellmenüs
Auf diesen Menüs nehmen Sie die entsprechenden
Einstellungen vor und legen Werte fest, nach denen
der Monitor arbeiten soll. Die Einstellungen bleiben
auch dann noch gültig, wenn Sie das Gerät
ausschalten, und zwar so lange, bis Sie andere Werte
einstellen.
Wollen Sie die Werte auf die werkseitigen
Einstellungen zurücksetzen, wählen Sie auf dem Menü
2d BENUTZERDEF die Option WERKSEITIGE
EINST.
Es gibt zwei Arten von Bildschirmmenüs.
Auswahlmenüs
Auf diesen Menüs können Sie Werte wie Lautstärke,
Kontrast, Helligkeit, Farbintensität oder Farbsystem
einstellen und auswählen und in welcher Sprache die
Bildschirmmenüs erscheinen sollen. Dazu stehen die
Tasten >, . und ENTER zur Verfügung.
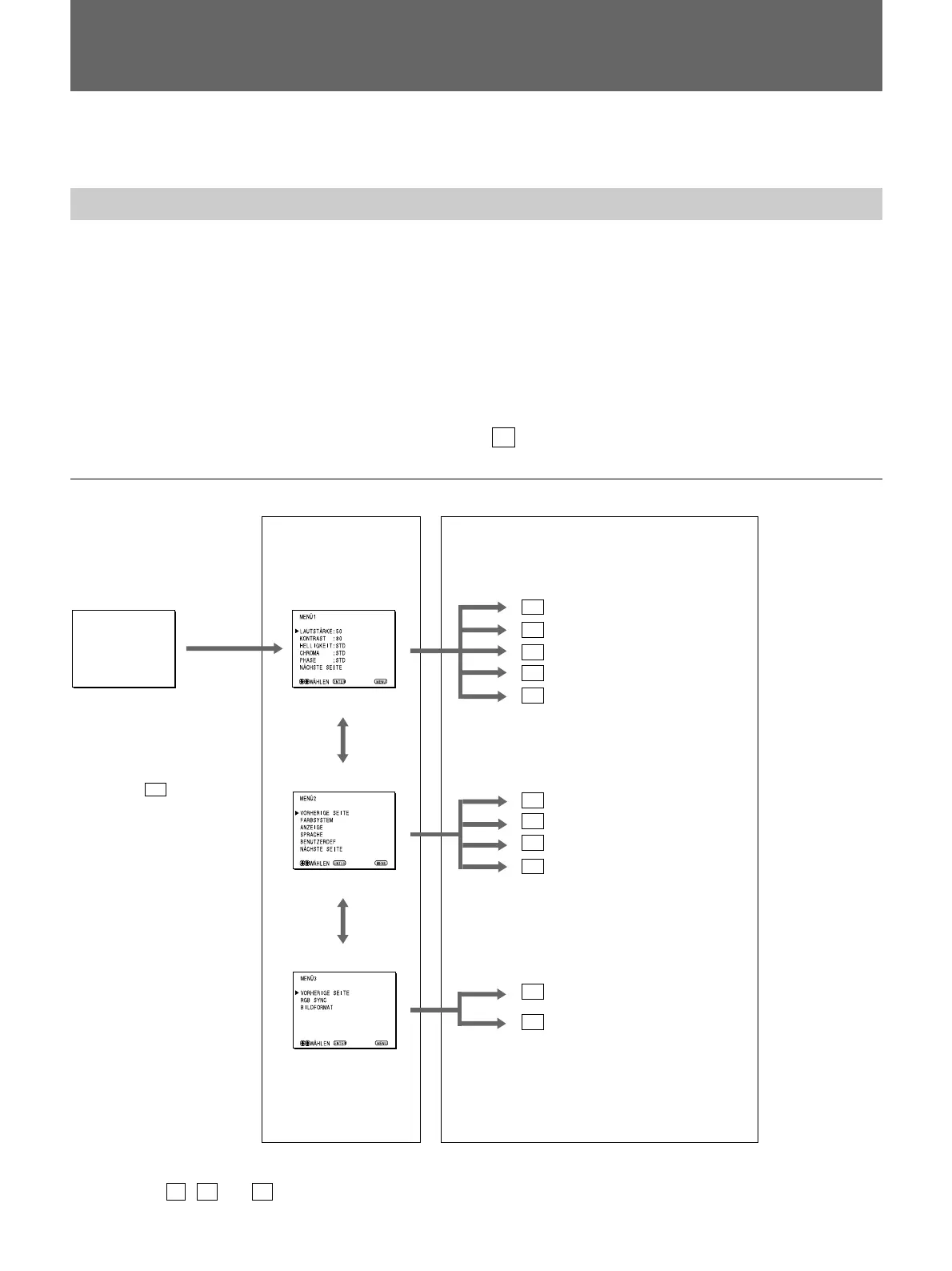
Baumdiagramm der Bildschirmmenüs
1 MENÜ 1Normale Anzeige
Die folgenden Menüs
erscheinen, nachdem Sie auf
dem Menü LANGUAGE
(SPRACHE) 2C die Option
„DEUTSCH“ gewählt haben.
Auswahlmenüs Einstellmenüs
2 MENÜ 2
3 MENÜ 3
a)
1a Menü LAUTSTÄRKE
1b Menü KONTRAST
1c Menü HELLIGKEIT
1d Menü CHROMA
1e Menü PHASE
2a Menü FARBSYSTEM
2d Menü BENUTZERDEF
2c Menü SPRACHE
2b Menü ANZEIGE
3a Menü RGB SYNC
a)
3b Menü BILDFORMAT
a)
a) Die Menüs 3 , 3a und 3b gibt es nur bei den Modellen PVM-14N6A/14N6E/14N6U/20N6A/20N6E/20N6U.
Die Bildschirmmenüs
..........................................................................................................................................................................................................

Table of Contents

Other manuals for Sony Trinitron PVM-20N6E

Related product manuals