EasyManua.ls Logo

Spartan TE256 - Operation Sequence Diagrams; User Mode Sequence Overview; Button Functionality in Operation

Default Icon
7 pages
Print Icon
To Next Page IconTo Next Page
To Next Page IconTo Next Page
To Previous Page IconTo Previous Page
To Previous Page IconTo Previous Page
Loading...
Revised Date: 2017/01/24
3
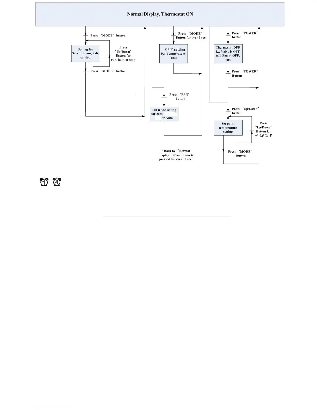
c.) STOP mode means stop to use manual S.P until manually activate schedule again. And the icon
( ~ ) will be NOT shown on the LCD.
Fig. 2 User Mode operation sequence
Overview for the settings of Clock and Schedules
Press MODE, FAN, or POWER button to escape any time during setting.

Related product manuals