EasyManua.ls Logo

Steinberg UR12B - Appendix; Block Diagrams

Steinberg UR12B
16 pages
Print Icon
To Next Page IconTo Next Page
To Next Page IconTo Next Page
To Previous Page IconTo Previous Page
To Previous Page IconTo Previous Page
Loading...
Appendix
UR12 Operation Manual
15
Appendix
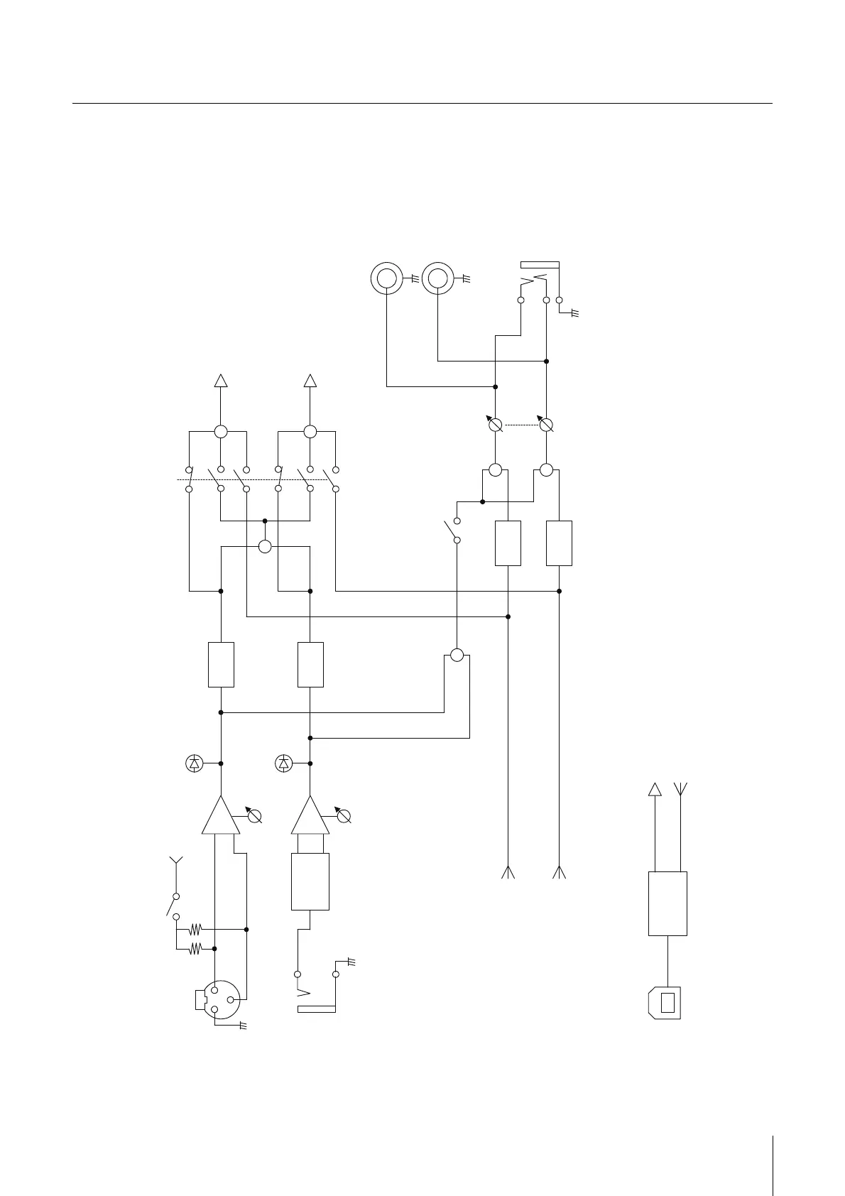
Block Diagrams
8
2'#-
#&
61&#9
*+<
2'#-
&#
&#
(41/&#9
(41/&#9
#& 61&#9
2*10'5
&+4'%6/10+614
.112$#%-
.+0'176276
4
'0%1&'4
&'%1&'4
75$
&#9+0276176276
+0276176276
61&#9
(41/&#9
*#
*#
*+<+0276
=O9QJOU?
=F$8?
=F$W㨪F$W?
=F$8㨪F$8?
)#+0
)#+0
.'8'.
/+%+0276
0QTOKPCN+PRWV
.

Related product manuals