EasyManua.ls Logo

Sumitomo Hansen P4 - Puissance mécanique nominale; COMMANDES DES AEROREFRIGERANTS; Charge axiale

Sumitomo Hansen P4
136 pages
Print Icon
To Next Page IconTo Next Page
To Next Page IconTo Next Page
To Previous Page IconTo Previous Page
To Previous Page IconTo Previous Page
Loading...
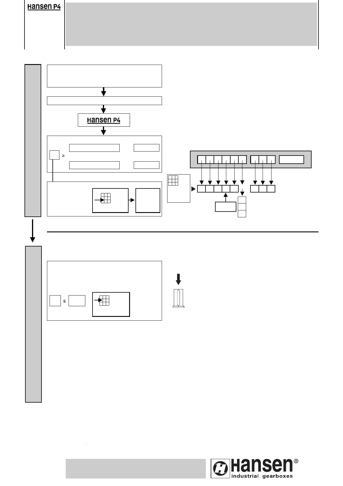
SELECCION
Potencia mecánica nominal
LAS TRANSMISIONES DEL VENTILADOR DE LA TORRE DE REFRIGERACIÓN
B35
consulte la página B37
consulte la página B32
Para los índices de reducción < que el menor índice de la reducción en
las tablas de selección (p. B47-B48): rogamos consultar.
Procedimiento Información de referencia
Potencia
mecánica
nominal P
Índice de reducción
2
3
1
DATOS DE LA SELECCION
Pm , Pa , n
HSS
, n
LSS
, i
N
Carga axial
SELECCION DE PROGRAMA
Potencia absorbida Pa
P
Potencia motor Pm
y
x
SF =1
,
75
x
SF = 2
Tamaño
S
E
L
E
C
C
I
O
N
C
O
M
P
R
O
B
A
C
I
O
N
* Nota: los valores de P y Fx (p. B43-B46) son los mismos para
QVR.2 y QVR.2L
Potencia térmica:
consulte las páginas
B36, B47
F
x
por
-
-
Índice de
reducción
Q V R 2 - C U N
Tamaño
P
/
= reductor estándar (sin código)
L
X
=
=
casa de cojinete extendida (tamaños Z, A, B)
tamaño intermedio
ver P. B43-B44 *
P
F
x
: ... kN
Preste atención a la dirección de F
x
! (Siempre hacia
abajo)
Comprobar si
F
x
F
xN
ver p. B45-B46 *
F
xN

Other manuals for Sumitomo Hansen P4

Related product manuals