EasyManua.ls Logo

Sumitomo Hansen P4 - Temps de démarrage total tS

Sumitomo Hansen P4
136 pages
Print Icon
To Next Page IconTo Next Page
To Next Page IconTo Next Page
To Previous Page IconTo Previous Page
To Previous Page IconTo Previous Page
Loading...
Puissance
mécanique
nominale P
Rapport
voir p. A41
SELECTION
Puissance mécanique nominale
COMMANDE DES VENTILATEURS DES CONDENSATEURS A AIR
A15
consulter page A17
consulter page A12
pour rapports < 9 consulter nous
Procédure Données de référence
2
3
pour
- -
-
Rapport
P V P 2U - ACC - U D N
1
DONNEES DE SELECTION
Pm , Pa , n
HSS
, n
LSS
, i
N
Charge axiale
F
x
SELECTION DU PROGRAMME
Puissance absorbée Pa
P
Puissance motrice Pm
et
x
SF =1
,
75
x
SF = 2
Taille
S
E
L
E
C
T
I
O
N
V
E
R
I
F
I
E
R
Taille
P
Puissance thermique
voir pages A16, A42
Couple de démarrage T
S
Vérifier si
T
S
1,5 x
T
P
F
x
: ... kN
Vérifier si
F
x
F
xN
F
xN
voir p. A41
T =
P x 9,55
n
P: puissance mécanique nominale (kw), voir page A41
Couple mécanique nominal du réducteur (kNm)
n:
vitesse de sortie (min
-1
)






    



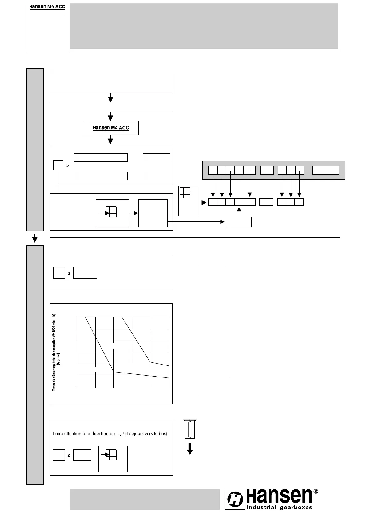
Temps de démarrage total t
S
Pour d autres vitesses d entrée (n
1
), l équation suivante peut être
appliquée:
t
S
@ n
1
=
1500
n
1
x t
S
@ 1500
Remarque: soyez certain que Ts, T et n se rapportent au même arbre
(vitesse);
Temps de démarrage total de conception @ 1500 min
-1
se rapporte
au temps de démarrage total pour la durée de vie de conception du
réducteur, tenat compte de :
- le nombre de démarrages
- la durée d un démarrage
- la vitesse d entrée de 1500 min
-1
A =
T
S
: couple de démarrage (kNm)
T : couple mécanique nominal du réducteur (kNm)

Other manuals for Sumitomo Hansen P4

Related product manuals