EasyManua.ls Logo

Sumitomo Hansen P4 - Page 30

Sumitomo Hansen P4
136 pages
Print Icon
To Next Page IconTo Next Page
To Next Page IconTo Next Page
To Previous Page IconTo Previous Page
To Previous Page IconTo Previous Page
Loading...
AUSWAHL
mechanische Nennleistung
LUFTKONDENSATORANTRIEBE
A25
siehe Seite A27
siehe Seite A22
für Übersetzungen < 9 ist Rückfrage erforderlich
Verfahren Referenzdaten
Mechanische
Nennleistung P
Übersetzung
2
3
für
- -
-
Nennüber-
setzung
P V P 2U - ACC - U D N
1
AUSWAHLDATEN
Pm , Pa , n
HSS
, n
LSS
, i
N
Axialkraft
F
x
ROGRAMMAUSWAHL
Abtriebsleistung Pa
P
Motorleistung Pm
und
x
SF =1
,
75
x
SF = 2
siehe S. A41
P
Größe
A
U
S
W
A
H
L
K
O
N
T
R
O
L
L
E
Größe
P
Wärmegrenzleistung:
siehe Seiten A26, A42
Anlaufdrehmoment T
S
Kontrolle, wenn
T
S
1,5 x
T
F
x
: ... kN
Richtung von F
x
beachten ! (Immer nach unten)
Kontrolle, wenn
F
x
F
xN
F
xN
Siehe S. A41
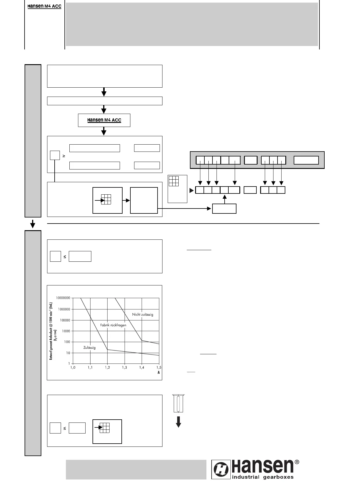
Gesamt Anlaufzeit t
S
Für andere Antriebsdrehzahlen (n
1
) kann folgende Gleichung
angewendet werden:
t
S
@ n
1
=
1500
n
1
x t
S
@ 1500
T =
P x 9,55
n
P: mechanische Nennleistung (kW), siehe Seite A41
Mechanisches Nenndrehmoment des Getriebes (kNm)
n:
Wellendrehzahl (min
-1
)
Hinweis: stellen Sie sicher dass Ts, T und n der gleichen Welle
beziehen;
Entwurf gesamt Anlaufzeit @ 1500 min
-1
bezieht sich auf die gesamte
Anlaufzeit über die Auslegungslebensdauer des Getriebes, unter
Berücksichtigung von:
- Anzahl der Einschaltungen (Anlauf)
- Dauer eines einzigen Anlauf (Anlaufzeit)
- Antriebsdrehzahl gleich 1500 min
-1
A =
T
S
: Anlaufmoment (kNm)
T : mechanisches Nenndrehmoment des Getriebes (kNm)

Other manuals for Sumitomo Hansen P4

Related product manuals