EasyManua.ls Logo

Sumitomo Hansen P4 - Page 52

Sumitomo Hansen P4
136 pages
Print Icon
To Next Page IconTo Next Page
To Next Page IconTo Next Page
To Previous Page IconTo Previous Page
To Previous Page IconTo Previous Page
Loading...
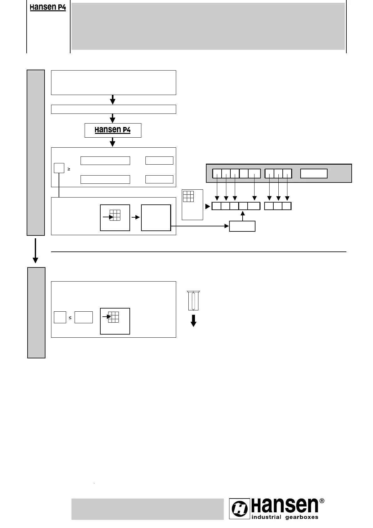
SELECTION
Mechanical power rating
AIR COOLED CONDENSER DRIVES
A47
refer to page A49
refer to page A2
for ratios < 6,3 refer to us
Procedure Reference Data
Mechanical power
rating P
Ratio
2
3
for
-
-
Ratio
Q V P 2 - U D N
1
SELECTION DATA
Pm , Pa , n
HSS
, n
LSS
, i
N
Thrust load
F
x
PROGRAMME SELECTION
Absorbed Power Pa
P
Motor Power Pm
and
x
SF =1
,
75
x
SF = 2
see p. A71
P
Size
S
E
L
E
C
T
I
O
N
C
H
E
C
K
Size
P
Thermal rating
see pages A48, A72
F
x
: ... kN
Pay attention to direction of F
x
! (Always downwards)
Check if
F
x
F
xN
F
xN
see p. A71

Other manuals for Sumitomo Hansen P4

Related product manuals