EasyManua.ls Logo

Sumitomo Hansen P4 - Page 58

Sumitomo Hansen P4
136 pages
Print Icon
To Next Page IconTo Next Page
To Next Page IconTo Next Page
To Previous Page IconTo Previous Page
To Previous Page IconTo Previous Page
Loading...
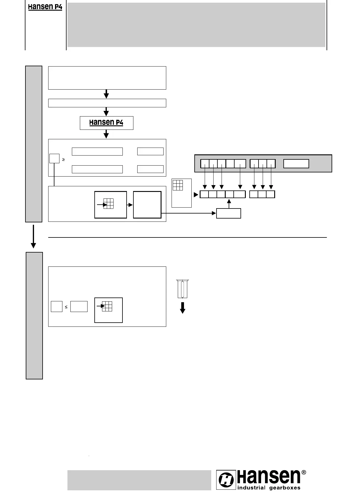
SELECTION
Puissance mécanique nominale
COMMANDE DES VENTILATEURS DES CONDENSATEURS A AIR
A53
consulter page A55
consulter page A12
pour rapports < 6,3 consulter nous
Procédure
Puissance
mécanique
nominale P
Rapport
Données de référence
2
3
pour
-
-
Rapport
Q V P 2 - U D N
1
DONNEES DE SELECTION
Pm , Pa , n
HSS
, n
LSS
, i
N
Charge axiale
F
x
SELECTION DU PROGRAMME
Puissance absorbée Pa
P
Puissance motrice Pm
et
x
SF =1
,
75
x
SF = 2
voir p.A71
P
Taille
S
E
L
E
C
T
I
O
N
V
E
R
I
F
I
E
R
Taille
P
Puissance thermique
voir pages A54, A72
F
x
: ... kN
Faire attention à la direction de F
x
! (Toujours vers le
bas)
Vérifier si
F
x
F
xN
F
xN
voir p. A71

Other manuals for Sumitomo Hansen P4

Related product manuals