EasyManua.ls Logo

Sumitomo Hansen P4 - mechanische Nennleistung

Sumitomo Hansen P4
136 pages
Print Icon
To Next Page IconTo Next Page
To Next Page IconTo Next Page
To Previous Page IconTo Previous Page
To Previous Page IconTo Previous Page
Loading...
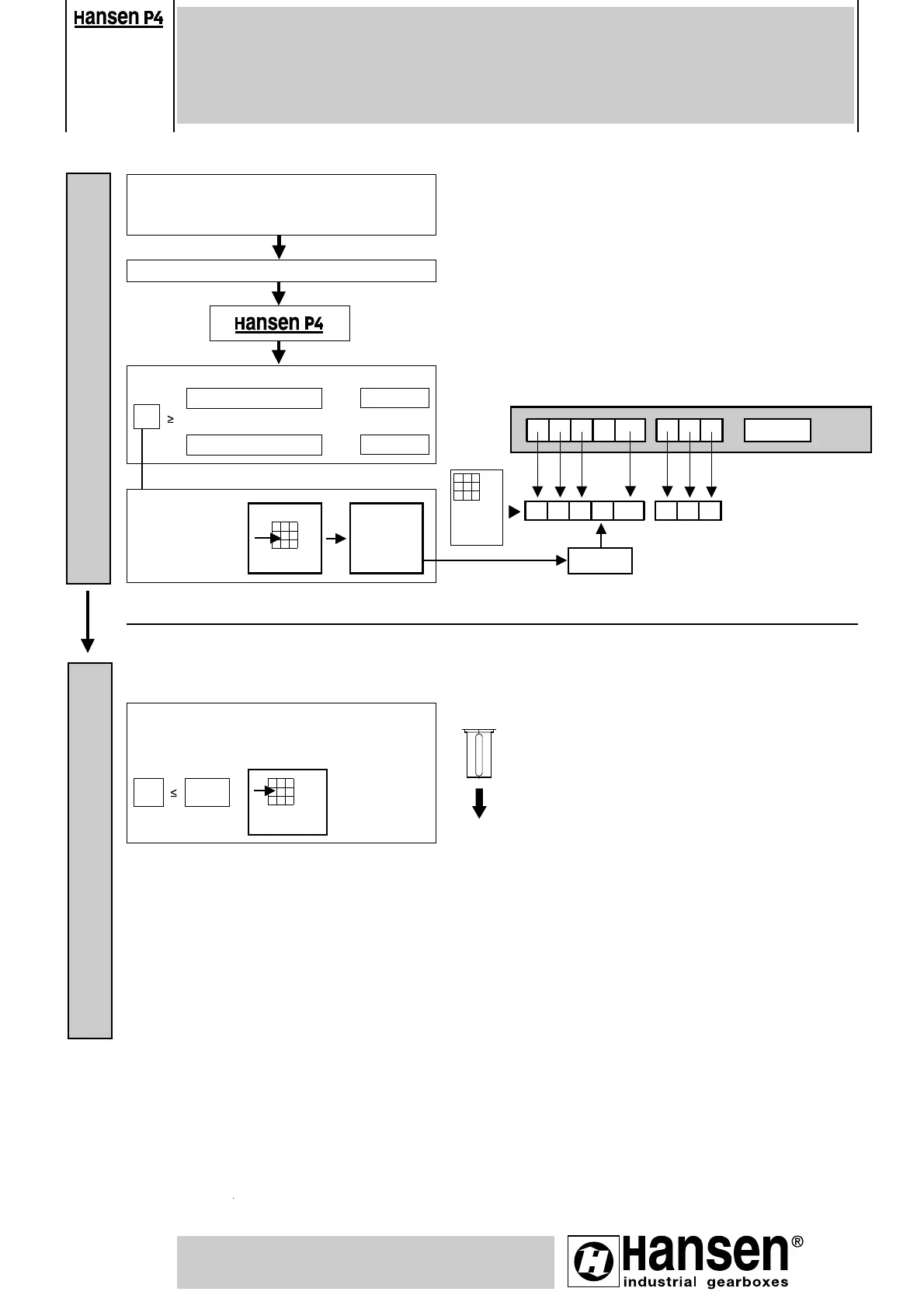
AUSWAHL
mechanische Nennleistung
LUFTKONDENSATORANTRIEBE
A59
siehe Seite A61
siehe Seite A22
für Übersetzungen < 6,3 ist Rückfrage erforderlich
Verfahren Referenzdaten
Mechanische
Nennleistung P
Übersetzung
2
3
1
AUSWAHLDATEN
Pm , Pa , n
HSS
, n
LSS
, i
N
Axialkraft
ROGRAMMAUSWAHL
Abtriebsleistung Pa
P
Motorleistung Pm
und
x
SF =1
,
75
x
SF = 2
siehe S. A71
P
Größe
A
U
S
W
A
H
L
K
O
N
T
R
O
L
L
E
Wärmegrenzleistung:
siehe Seiten A60, A72
für
-
-
Nennüber-
setzung
Q V P 2 - U D N
Größe
P
F
x
F
x
: ... kN
Richtung von F
x
beachten ! (Immer nach unten)
Kontrolle, wenn
F
x
F
xN
F
xN
Siehe S. A71

Other manuals for Sumitomo Hansen P4

Related product manuals