EasyManua.ls Logo

Sumitomo Hansen P4 - Potencia mecánica nominal; Carga axial

Sumitomo Hansen P4
136 pages
Print Icon
To Next Page IconTo Next Page
To Next Page IconTo Next Page
To Previous Page IconTo Previous Page
To Previous Page IconTo Previous Page
Loading...
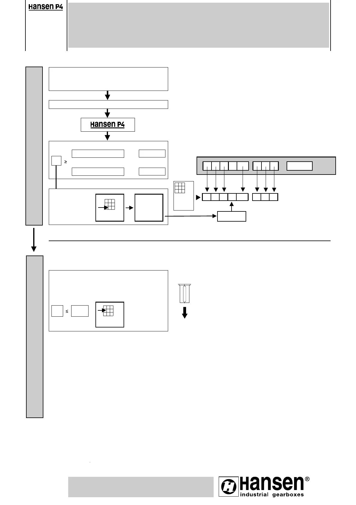
SELECCION
Potencia mecánica nominal
LAS TRANSMISIONES DEL VENTILADOR DE LOS CONDENSADORES DE AIRE
A65
consulte la página A67
consulte la página A32
para los índices de reducción < 6,3 rogamos consultar.
Procedimiento Información de referencia
Potencia
mecánica
nominal P
Índice de reducción
2
3
1
DATOS DE LA SELECCION
Pm , Pa , n
HSS
, n
LSS
, i
N
Carga axial
SELECCION DE PROGRAMA
Potencia absorbida Pa
P
Potencia motor Pm
y
x
SF =1
,
75
x
SF = 2
ver p. A71
P
Tamaño
S
E
L
E
C
C
I
O
N
C
O
M
P
R
O
B
A
C
I
O
N
Potencia térmica:
consulte las páginas A66, A72
por
-
-
Índice de
reducción
Q V P 2 - U D N
Tamaño
P
F
x
F
x
: ... kN
Preste atención a la dirección de F
x
! (Siempre hacia
abajo)
Comprobar si
F
x
F
xN
F
xN
ver p. A71

Other manuals for Sumitomo Hansen P4

Related product manuals