EasyManua.ls Logo

Sumitomo Hansen P4 - Mechanical power rating; Thrust load

Sumitomo Hansen P4
136 pages
Print Icon
To Next Page IconTo Next Page
To Next Page IconTo Next Page
To Previous Page IconTo Previous Page
To Previous Page IconTo Previous Page
Loading...
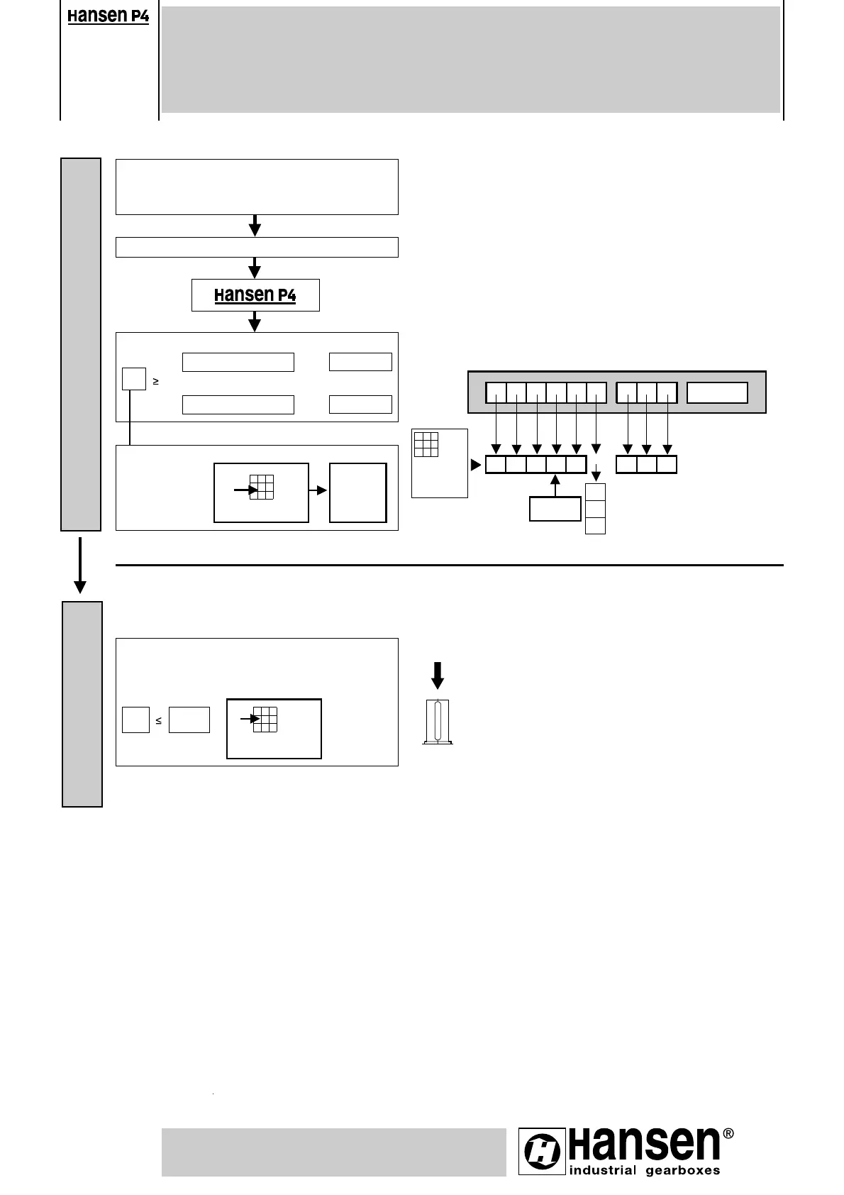
SELECTION
Mechanical power rating
COOLING TOWER DRIVES
B5
refer to page B7
refer to page B2
for ratio's < smallest ratio in the rating tables (p. B43-B44): refer to us
Procedure Reference Data
Mechanical power
rating P
Ratio
2
3
for
-
-
Ratio
Q V R 2 - C U N
1
SELECTION DATA
Pm , Pa , n
HSS
, n
LSS
, i
N
Thrust load
F
x
PROGRAMME SELECTION
Absorbed Power Pa
P
Motor Power Pm
and
x
SF =1
,
75
x
SF = 2
see p. B43-B44 *
P
Size
S
E
L
E
C
T
I
O
N
C
H
E
C
K
Size
* Remark: values for P and Fx (p. B43-B46) are the same for QVR.2
and QVR.2L
P
Thermal rating
see pages B6, B47
/
= standard gear unit (no code)
L
X
=
=
extended bearing housing (sizes Z, A, B)
intermediate size
F
x
: ... kN
Pay attention to direction of F
x
! (Always downwards)
Check if
F
x
F
xN
see p. B45-B46 *
F
xN

Other manuals for Sumitomo Hansen P4

Related product manuals