EasyManua.ls Logo

Sumitomo Hansen P4 - Page 96

Sumitomo Hansen P4
136 pages
Print Icon
To Next Page IconTo Next Page
To Next Page IconTo Next Page
To Previous Page IconTo Previous Page
To Previous Page IconTo Previous Page
Loading...
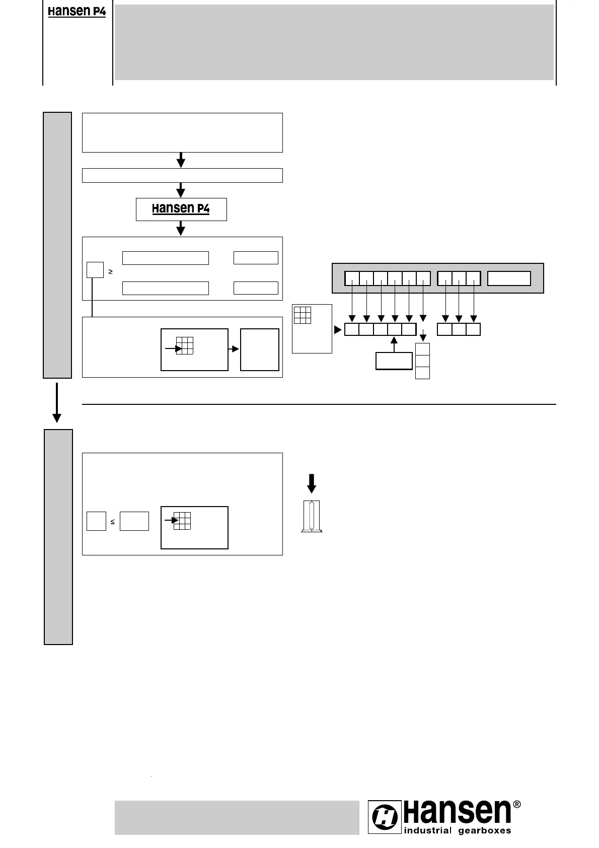
SELECTION
Puissance mécanique nominale
COMMANDES DES AEROREFRIGERANTS
B15
consulter page B17
consulter page B12
pour des rapports < que les plus petits rapports mentionnés dans les
tableaux (p. B43-B44): consulter nous
Procédure Données de référence
Puissance
mécanique
nominale P
Rapport
2
3
1
DONNEES DE SELECTION
Pm , Pa , n
HSS
, n
LSS
, i
N
Charge axiale
SELECTION DU PROGRAMME
Puissance absorbée Pa
P
Puissance motrice Pm
et
x
SF =1
,
75
x
SF = 2
Taille
S
E
L
E
C
T
I
O
N
V
E
R
I
F
I
E
R
* Note: Les valeurs de P et Fx (p. B43-B46) sont les mêmes pour
QVR.2 et QVR.2L
Puissance thermique
voir pages B16, B47
F
x
pour
-
-
Rapport
Q V R 2 - C U N
Taille
P
/
= réducteur standard (pas de code)
L
X
=
=
le palier allongé (tailles Z, A, B)
taille intermédiaire
voir p. B43-B44 *
P
F
x
: ... kN
Faire attention à la direction de F
x
! (Toujours vers le
bas)
Vérifier si
F
x
F
xN
F
xN
voir p. B45-B46 *

Other manuals for Sumitomo Hansen P4

Related product manuals