EasyManua.ls Logo

Sunfire Radio - Page 36

Sunfire Radio
60 pages
Print Icon
To Next Page IconTo Next Page
To Next Page IconTo Next Page
To Previous Page IconTo Previous Page
To Previous Page IconTo Previous Page
Loading...
User's Manual
36
CHAPTER 4
ZONE 2
ZONE 2 SYSTEM ENABLE
BALANCE 2 LEFT
POWERUP SOURCE TAPE
POWERUP VOL MODE PRESET
POWERUP VOL -45.5dB
MAX VOL -6.5dB
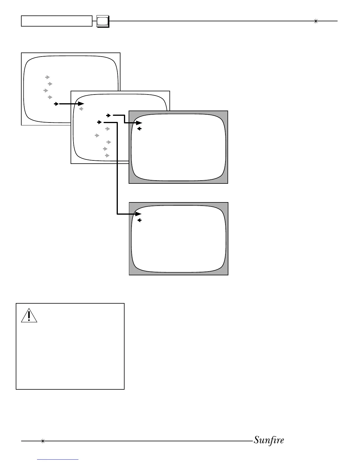
Main Zone and Zone 2 Menu
Main Zone Menu
PowerUp Source
This sets the input source
which the Receiver will se-
lect whenever the Receiver is
turned on.
Power Up Volume Mode
This lets you choose the vol-
ume level the Receiver reaches
when it is turned on. You can
select from a PRESET level,
set below (the power-up vol-
ume), or it can play at the LAST
level it was playing before it
was turned off. The Receiver
will always turn on at the level
set here, but it can be adjusted
to any level afterwards.
Power Up Volume
This allows you to set the PRE-
SET volume level mentioned
above. You might want to set it
to a low level to avoid any sur-
prises upon turn-on, especially
if other users like loud music.
Max Volume
The volume can be set to not
exceed a certain level. This
is useful if you have sensitive
speakers, sensitive neighbors,
or you would rather not have
others play your system too
loud.
MAIN MENU
TRIMS
MODES
TONE
INPUTS
SETTINGS
SETTINGS
MAIN ZONE
ZONE 2
SPEAKERS
VIDEO
SOFTWARE
CONTROL
AMPLIFIER
MAIN ZONE
POWERUP SOURCE DVD
POWERUP VOL MODE PRESET
POWERUP VOL -45.5dB
MAX VOL -6.5dB
Zone 2 Menu
These settings are like those de-
scribed for the Main Zone. In addition,
the entire Zone 2 can be enabled
or disabled, and the stereo balance
adjusted with this menu.
The Power Up Volume has three
options: PRESET, LAST and FIXED.
The FIXED option allows you to set
the Zone 2 to a Þ xed volume, not
adjustable with the remote. PRESET
and LAST are as described for the
Main Zone.
Zone 2 is set "disabled" from
the factory. Use this menu to
enable Zone 2 when you are
ready to use it. It can then be turned
on with the remote or the front panel.
If you want the Receiver's Aux
speaker channels to power the Zone 2
speakers, use the AmpliÞ er Menu (un-
der the Settings Menu) to set the Aux
channels to become Zone 2 speaker
outputs. See page 41.