EasyManua.ls Logo

Sunfire TGR-401-230 - Page 35

Sunfire TGR-401-230
69 pages
Print Icon
To Next Page IconTo Next Page
To Next Page IconTo Next Page
To Previous Page IconTo Previous Page
To Previous Page IconTo Previous Page
Loading...
User's Manual
35
See
next
page
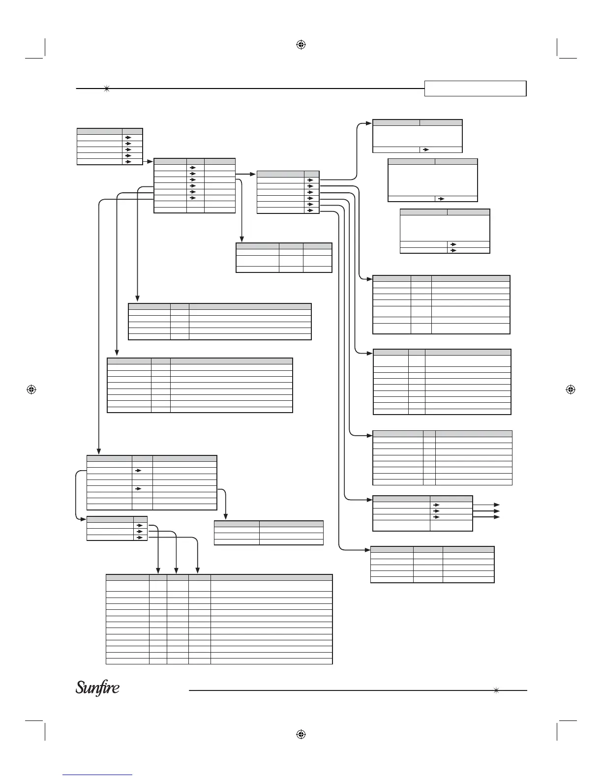
CHAPTER 4
OSD Menus: Setup continued
MAIN MENU
TRIMS
TONE CONTROLS
MODES
PRESETS
SETUP
SETUP CHOICES
INPUTS
SPEAKERS
VIDEO
MAIN ZONE
ZONE 2
CONTROL
DIGITAL OUT THRU DNMX/THRU
DIMMER MED LOW/MED/HI
SPEAKERS
AUTO SETUP
SPEAKER SIZE
DISTANCE
LEVEL CALIBRATION
EQ
BINDING POSTS
SPEAKER SIZE CHOICES
FRONT 90HZ LARGE,40,45,50,55,60,65,...150
CENTER 90HZ OFF, LARGE,40,45,50,55,60,65,...150
SURROUND 90HZ OFF, LARGE,40,45,50,55,60,65,...150
BACK SURR 90HZ OFF, LARGE,40,45,50,55,60,65,...150
NUM BACK
SPKRS
2 N/A,1,2
SUBWOOFER 90HZ OFF, 40,45,50,55,60,65,...150
SUBWOOFER
MODE
NORM NORMAL, ENHANCED
DISTANCE FT CHOICES
FRONT LEFT 0.0 0.0 - 25.0 FEET (6 INCH STEPS), 0 - 7.5
METERS (0.15 METER STEPS)
CENTER 0.0
FRONT RIGHT 0.0
SURR RIGHT 0.0
BACK SURR R 0.0
BACK SURR L 0.0
SURR LEFT 0.0
SUB 0.0
UNITS FEET FEET/ METERS
VIDEO CHOICES
OSD DURATION 2 SEC 0S, 2 S, 5 S
OSD LOCATION BOTTOM BOTTOM,
TOP
VIDEO INTERLACE ON ON/OFF
MAIN ZONE CHOICES
PWR UP MAX VOL 100.0 0.0-100.0
PWR UP MIN VOL 0.0 0.0-100.0 MUST BE SMALLER THAN PWR UP MAX VOLUME
MAX VOLUME 100.0 0.0-100.0 MUST BE LARGER THAN PWR UP MAX VOLUME
PWR UP SOURCE LAST LAST, INPUT 1, 2, 3, 4, 5, 6, 7, 8, 9, 10, 11, 12
AUTO ON N Y/N
ZONE 2 CHOICES
FIXED VOLUME NONE NONE, 0.0 - 100.0
PWR UP MAX VOL 100.0 0.0 - 100.0
PWR UP MIN VOL 0.0 0.0-100.0 MUST BE LESS THAN POWER UP MAX VOLUME
MAX VOLUME 100.0 0.0-100.0 MUST BE MORE THAN POWER UP MAX VOLUME
PWR UP SOURCE LAST LAST, INPUT 1, 2, 3, 4, 5, 6, 7, 8, 9, 10, 11, 12
BASS 0 +14 TO -14, 2 DB STEPS
TREBLE 0 +14 TO -14, 2 DB STEPS
BALANCE 0 -20 TO +20, 1 DB STEPS
CONTROL CHOICES
RS232 BROADCAST Y Y, N
TRIGGERS
FRONT IR SENSOR NORM NORMAL,NO RPT,OFF
SIRIUS RESET
SETTINGS SAVE
SOFTWARE VER. X,Y,Z FIRMWARE REVISION
EX VERSION X,Y,Z FLASH REVISION
BT VERSION X,Y,Z BOOTLOAD REVISION
TRIGGERS
TRIGGER OUTPUT 1
TRIGGER OUTPUT 2
TRIGGER OUTPUT 3
TRIGGER OUTPUT 1 2 3 CHOICES
DELAY TIME 1S 1S 1S 0 TO 5 SEC (1 SEC STEPS) THIS IS THE DELAY AFTER THE
EVENT, BEFORE TRIGGER OCCURS
1 HD/BD MAIN ZONE 2 M/Z2 OFF, MAIN, ZONE 2, M/Z2
2 SAT MAIN ZONE 2 M/Z2 OFF, MAIN, ZONE 2, M/Z2
3 DVR MAIN ZONE 2 M/Z2 OFF, MAIN, ZONE 2, M/Z2
4 MP3 MAIN ZONE 2 M/Z2 OFF, MAIN, ZONE 2, M/Z2
5 DVD MAIN ZONE 2 M/Z2 OFF, MAIN, ZONE 2, M/Z2
6 CABLE MAIN ZONE 2 M/Z2 OFF, MAIN, ZONE 2, M/Z2
7 VCR MAIN ZONE 2 M/Z2 OFF, MAIN, ZONE 2, M/Z2
8 CD MAIN ZONE 2 M/Z2 OFF, MAIN, ZONE 2, M/Z2
9 HD/BD-7.1 MAIN ZONE 2 M/Z2 OFF, MAIN, ZONE 2, M/Z2
10 SIRIUS MAIN ZONE 2 M/Z2 OFF, MAIN, ZONE 2, M/Z2
11 TUNER MAIN ZONE 2 M/Z2 OFF, MAIN, ZONE 2, M/Z2
12 FRONT MAIN ZONE 2 M/Z2 OFF, MAIN, ZONE 2, M/Z2
SETTINGS SAVE PIN REQUIRED FOR ACCESS
SAVE DEALER ENTER 4 CHARACTER PIN
RECALL DEALER ENTER 4 CHARACTER PIN
RECALL FACTORY ENTER 4 CHARACTER PIN
AUTO SETUP
PLUG MIC INTO FRONT PANEL JACK AND
SELECT “START”
***WARNING***
TEST TONE IS LOUD
START
AUTO SETUP 2
TESTING:
POLARITY
SPEAKER SIZE
DISTANCE
LEVEL CALIBRATION
TEST TAKES 1 MINUTE
CANCEL
AUTO SETUP 3
TEST RESULTS ARE DISPLAYED:
POLARITY
SPEAKER SIZE
DISTANCE
SPEAKER TRIM
ACCEPT
REJECT
EQ
AUTO EQ
MANUAL GLOBAL
MANUAL PAIRS
EQ MODE NONE, GLOBAL,
PAIRS, AUTO
LEVEL CALIBRATION DB CHOICES
FRONT LEFT 0 (-20 TO +20 IN 0.5 DB STEPS)
CENTER 0
FRONT RIGHT 0
SURR RIGHT 0
BACK SURR R 0
BACK SURR L 0
SURR LEFT 0
SUB 0
BINDING POSTS CHOICES
AMP SECTION ON ON, OFF
FRONT ON ON, OFF
SURROUND ON ON, OFF
CFG POST OFF OFF, FRONT, SURR
POWERED Z2 OFF ON/OFF