EasyManua.ls Logo

SurgeX SEQ-1U - Single Unit System

SurgeX SEQ-1U
23 pages
Print Icon
To Next Page IconTo Next Page
To Next Page IconTo Next Page
To Previous Page IconTo Previous Page
To Previous Page IconTo Previous Page
Loading...
© SurgeX | Technical Support: 800-645-9721 | surgex.com Page 16
SEQ/SEQ-1U User Manual
Software Version 2.0
The SEQ has internal self-test circuitry that constantly monitors the operation of the unit and displays the
word “Good” or “Fail” on the front panel. The unit can be programmed to shut down in the unlikely event
that the self-test should fail. See Section 5.7 for more details.
There are two “Restore” options. The first option allows the unit to restore to a power-on state after loss
of AC power or out-of-range AC voltage. The second option allows the unit to restore to a power-on
state after being forced off by an over-ride. See Section 5.8 for more details.
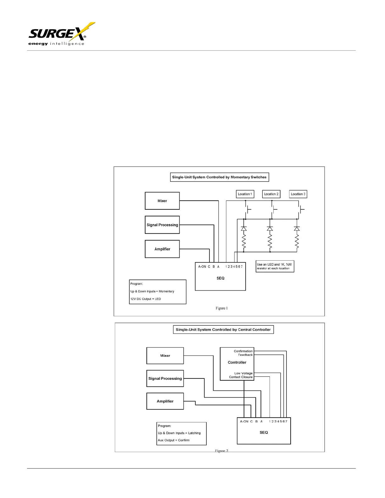
6.2 Single Unit System
Most of the information necessary to install and set up a single unit system can be found in Sections 3.2 and 6.1.
Figure 1 shows a single unit system controlled by momentary switches at three different locations, and Figure 2
shows a single unit controlled by a central controller.