EasyManua.ls Logo

Svedbergs Jetsystem 1 - Tilslutning Til el

Svedbergs Jetsystem 1
Print Icon
To Next Page IconTo Next Page
To Next Page IconTo Next Page
To Previous Page IconTo Previous Page
To Previous Page IconTo Previous Page
Loading...
(8)
Tilslutning til el
- OBS! El tilslutningen skal utføres som fast installasjon å får bare utføres av godkjent installatør.
- Tilslutt ledingen fra gruppesentralen til automatikk-kassen via en allpolet bryter med minst 3 mm bryteravstand.
- Jordfeilsbryter med maks. 30 mA utløsningsstrøm er et krav. Ta hensyn til soneinndelning ved installasjon.
- OBS! Kontroller jordfeilsbryteren regelbundet.
- Badekarets merkedata står angitt på merkeskilt. Merkeskiltet er applisert på badekarets el-boks.
- Produktet er planlagt for potensialutligning.
- Klemmen er merket med symbolet .
- Deler med spenningsledende komponenter må være utilgjengelige for badende (unntagelse for de deler som leveres med
sikkerhet som ekstra lav spenning, høyest 12 V)
- Deler som inneholder elektriske komponenter - med unntagelse av fjernkontroll / manøvreringssystem - skal plasseres eller
festes så at de ikke kan falle ned i badekaret.
Badekaret leveres med en ca 2 meter lang tilslutningskabel (7G1,5mm²) Tilslutningskabelen skal ikke kappes derfor at
servise og underholdsarbeide skal kunne gjennomføres etter installasjonen. Viktig å tenke på at tilslutningskabelen skal
legges fritt så den ikke kan skades da badekaret dras / løftes frem for servise eller underhold. Tilslutningskabelen skal heller
ikke legges så at den utsettes for unormal vannpåvirkning. Tilslutningskabelen skal ikke rulles sammen eller på annen måte
isoleres.
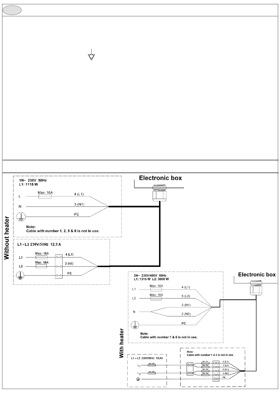
Tilslutningskabelen har følgende fargekode:
- Gul / Grønn leder: PE (Jordskydd)
- Svart leder merket med nr 1: N3 (Nøytralleder 3) (brukes ikke)
- Svart leder merket med nr 2: N2 (Nøytralleder 2) (brukes bare ved tilvalg til varmer)
- Svart leder merket med nr 3: N1 (Nøytralleder 1)
- Svart leder merket med nr 4: L1 (Faseleder 1)
- Svart leder merket med nr 5: L2 (Faseleder 2) (brukes bare ved tilvalg til varmer)
- Svart leder merket med nr 6: L3 (Faseleder 3) (brukes ikke)
Se el-skjema for tilslutning til det fase ledningsnettet.
El-skjema
N

Related product manuals