EasyManua.ls Logo

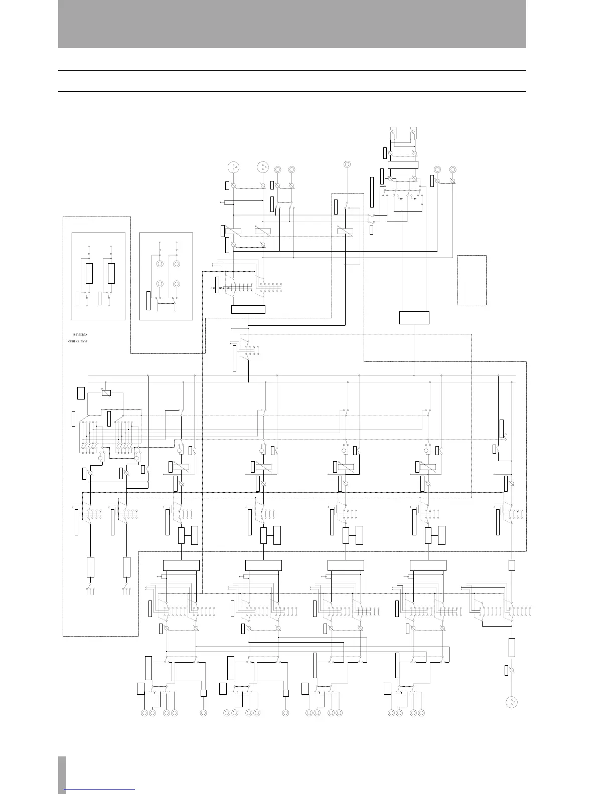
Tascam X-9 - Block Diagram

Tascam X-9
36 pages
Print Icon
To Next Page IconTo Next Page
To Next Page IconTo Next Page
To Previous Page IconTo Previous Page
To Previous Page IconTo Previous Page
Loading...
10 Specifications, etc.
34 TASCAM X-9 Owner’s Manual
Block diagram
LINE IN 1
PHONO IN 1
DAC
PHONO/LINE IN
DIGITAL
PHONO
LINE IN
ADC
DIGITAL IN 1
P
CROSS
FADER
TO/FROM EFFECT 1
ASSIGN A
ASSIGN B
CUE
MASTER BUSS
CUE BUSS
TRIM
2-BAND EQ
CUE
TALK OVER
EFFECT 1
SEND
TRIM
3-BAND EQ
L
R
L
R
LINE
PHONO
LINE
PHONO
DIGITAL
PHONO/LINE
DIGITAL
PHONO/LINE
MIC
1
S1
3
EFFECT POSITION
LINE IN 2
PHONO IN 2
DAC
PHONO/LINE IN
DIGITAL
PHONO
LINE IN
ADC
DIGITAL IN 2
P
CUE
TO/FROM EFFECT 2
TRIM
3-BAND EQ
L
R
L
R
LINE
PHONO
LINE
PHONO
DIGITAL
PHONO/LINE
DIGITAL
PHONO/LINE
MST
2
S2
4
EFFECT POSITION
ADC
FADER
P
CUE
TO/FROM EFFECT 1
TO SAMPLER 1
TRIM
3-BAND EQ
MIC
1
S1
3
EFFECT POSITION
LINE IN 3
PHONO IN 3
PHONO
LINE IN
L
R
L
R
LINE
PHONO
LINE
PHONO
INPUT 3
INPUT 2
INPUT 3
INPUT 2
INPUT 3/INPUT 2
ADC
P
CUE
TO/FROM EFFECT 2
TRIM
3-BAND EQ
EFFECT IN
MST
2
S2
4
EFFECT POSITION
LINE IN 4
PHONO IN 4
PHONO
LINE IN
L
R
L
R
LINE
PHONO
LINE
PHONO
INPUT 4
INPUT 1
INPUT 4
INPUT 1
INPUT 4/INPUT 1
CUE
ADC
TO/FROM EFFECT 1
MIC
1
S1
3
EFFECT POSITION
TO SAMPLER 1
MIC
FROM PGM 1
FROM PGM 3
FROM MIC
FROM PGM 2
FROM PGM 4
FROM MASTER
SAMPLER 1
SAMPLER 2
TO/FROM EFFECT 1
MIC
1
S1
3
EFFECT POSITION
TO/FROM EFFECT 2
MST
2
S2
4
EFFECT POSITION
DAC
MASTER OUT (BAL)
MASTER OUT (UNBAL)
AT T
PRE/POST
MASTER OUT (DIGITAL)
TO SAMPLER 2
AT T
DAC
DSP Processing part
(in DSP)
CUE
RETURN
L
R
L
R
L
R
L
R
THRU
1
2
3
4
SAMP 1
THRU
1
2
3
4
SAMP 2
TO METER
EXT EFFECT
EFFECT
EFFECT
EFFECT 2
INTERNAL EFFECTOR
SEND/RETURN
CUT SW
LOW/MID/HI
CUT SW
LOW/MID/HI
CUT SW
LOW/MID/HI
CUT SW
LOW/MID/HI
LEVEL
LEVEL
LEVEL
BOOTH OUT
L
R
PRE/POST
(MENU)
FROM RETURN
TO SEND
MIC
1
2
3
4
MST
MIC
1
2
3
4
MST
EFFECT IN
FROM RETURN
TO SEND
MIC
1
2
3
4
MST
MIC
1
2
3
4
MST
EFFECT IN
FROM RETURN
TO SEND
MIC
1
2
3
4
MST
MIC
1
2
3
4
MST
EFFECT IN
FROM RETURN
TO SEND
MIC
1
2
3
4
MST
MIC
1
2
3
4
MST
MIC
1
2
3
4
MST
MIC
1
2
3
4
MST
FROM RETURN
TO SEND
TO METER
TO METER
TO METER
TO METER
P
P
for MASTER
HEADPHONE OUT 1
LEVEL
(MENU)
BALANCE
MST
CUE
HEADPHONE OUT 2
MST
CUE
STEREO/MONO SPLIT
BALANCE
TO/FROM EFFECT 2
MST
2
S2
4
EFFECT POSITION
EFFECT IN
FROM RETURN
TO SEND
MIC
1
2
3
4
MST
MIC
1
2
3
4
MST
FAD ER
BALANCE
(MENU)
FADER
TO SAMPLER 2
BALANCE
(MENU)
FADER
TO SAMPLER 1
BALANCE
(MENU)
FADER
TO SAMPLER 2
BALANCE
(MENU)
BALANCE
(MENU)
H.P.
EQ
L
L
R
R

Table of Contents

Related product manuals