EasyManua.ls Logo

Taski ergodisc 165 - Page 34

Taski ergodisc 165
36 pages
To Next Page IconTo Next Page
To Next Page IconTo Next Page
To Previous Page IconTo Previous Page
To Previous Page IconTo Previous Page
Loading...
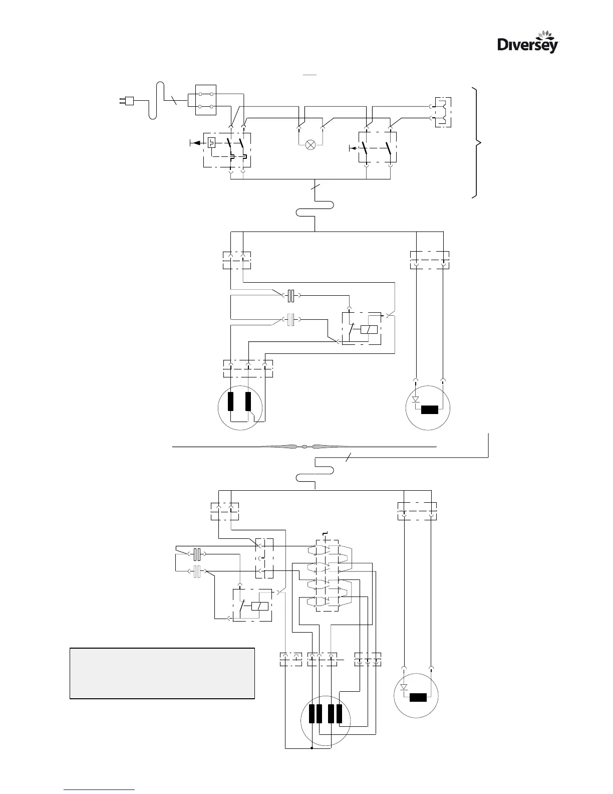
S00001522 TASKI ergodisc 165-438 & duo
14
07
ergodisc /3
STHSM
4
AK
BK
Motor
TDU
BN RT BU
B
P
J
BN
BN
SZ
RT
BU
AK
BK
Motor TDU
B
P
J
GU/6
SZ/4
OR/5
BN/3
BU
WS/1
I-II
1
2
3
4
5
6
7
8
9
10
11
12
13
1615
VT/2
BU
BN
BN
BN
RT
RT
SZ
2
a)
a)
4
230,240V/50,60Hz
TASKI ergodisc duo
TASKI ergodisc
BN BRAUN BRUN BROWN
BU BLAU BLEU BLUE
RT ROT ROUGE RED
SZ SCHWARZ NOIR BLACK
VT VIOLETT VIOLET VIOLET

Other manuals for Taski ergodisc 165

Related product manuals