EasyManua.ls Logo

TCL 32D1281 - Page 31

TCL 32D1281
32 pages
Print Icon
To Next Page IconTo Next Page
To Next Page IconTo Next Page
To Previous Page IconTo Previous Page
To Previous Page IconTo Previous Page
Loading...
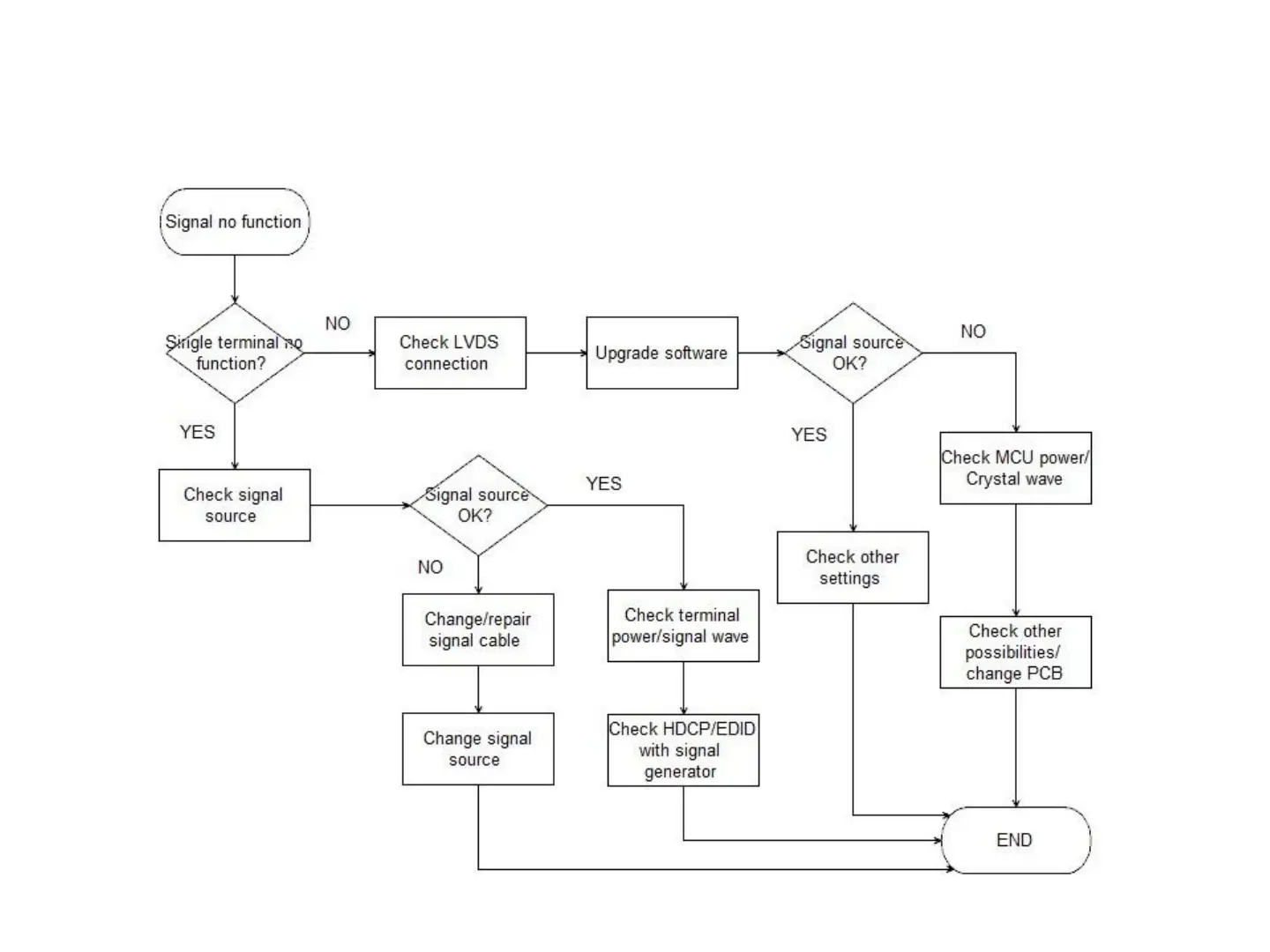
5.Signal source no function
One or several source no function.

Related product manuals