EasyManua.ls Logo

TCL 32D1281 - Page 32

TCL 32D1281
32 pages
Print Icon
To Previous Page IconTo Previous Page
To Previous Page IconTo Previous Page
Loading...
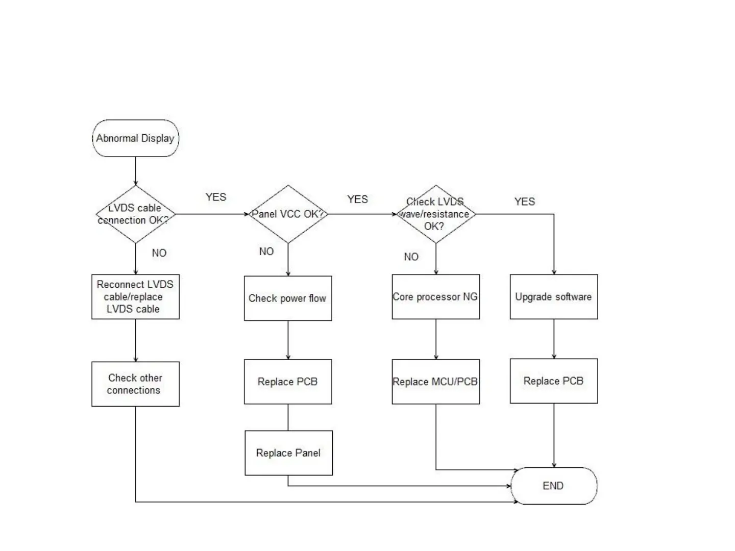
6.Abnormal Display
OSD NG or picture NG.

Related product manuals