EasyManua.ls Logo

Teac CD-3000 - Page 30

Teac CD-3000
64 pages
Print Icon
To Next Page IconTo Next Page
To Next Page IconTo Next Page
To Previous Page IconTo Previous Page
To Previous Page IconTo Previous Page
Loading...
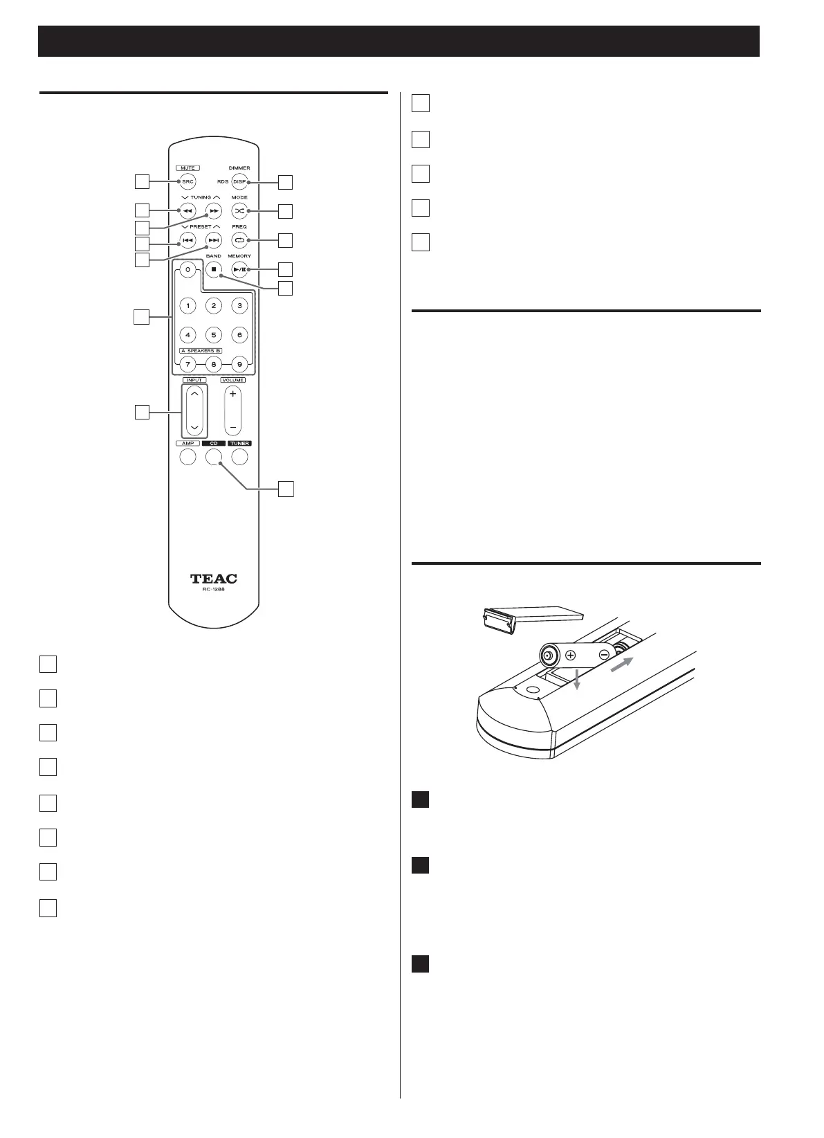
Mando a distancia
d
g
b
a
f
h
i
j
k
c
e
l
m
a
Botón selector de sobremuestreo (SRC)
b
Botón de retroceso rápido (
m
)
c
Botón de avance rápido (
,
)
d
Botón de pista anterior (
.
)
e
Botón de pista siguiente (
/
)
f
Botones numéricos (0-9)
g
Botón selector de entrada de señal (INPUT)
h
Botón de tiempo en pantalla (DISP)
La información de tiempo en la pantalla cambia cuando se pulsa
este botón. También puede ajustar el brillo de los caracteres
de la pantalla manteniendo pulsado este botón durante un
segundo o más.
i
Botón de reproducción aleatoria (½)
j
Botón de reproducción repetida (p)
k
Botón de reproducción/pausa (G/J)
l
Botón de parada (H)
m
Botón de CD
Manejo de la unidad utilizando el mando a distancia
Pulse el botón CD en el mando a distancia para entrar en el modo o
de CD antes de manejar la unidad con el mando a distancia.
El rango de alcance efectivo del mando a distancia no es mayor de o
10 metros y su ángulo de efectividad no es mayor de 30 grados.
Los botones del mando a distancia sin asignación de funciones o
no se utilizan para esta unidad. Es normal que no haya respuesta
cuando los pulse.
Instalación de las pilas
1
Abra la tapa del mando a distancia.
2
Inserte dos pilas AAA. Asegúrese de que las pilas se
insertan con sus polos positivo ¥ y negativo ^
correctamente posicionados.
3
Cierre la tapa.
Identificación de las partes (2)
30

Related product manuals