EasyManua.ls Logo

Teac ESOTERIC P-2S - Page 30

Teac ESOTERIC P-2S
31 pages
Print Icon
To Next Page IconTo Next Page
To Next Page IconTo Next Page
To Previous Page IconTo Previous Page
To Previous Page IconTo Previous Page
Loading...
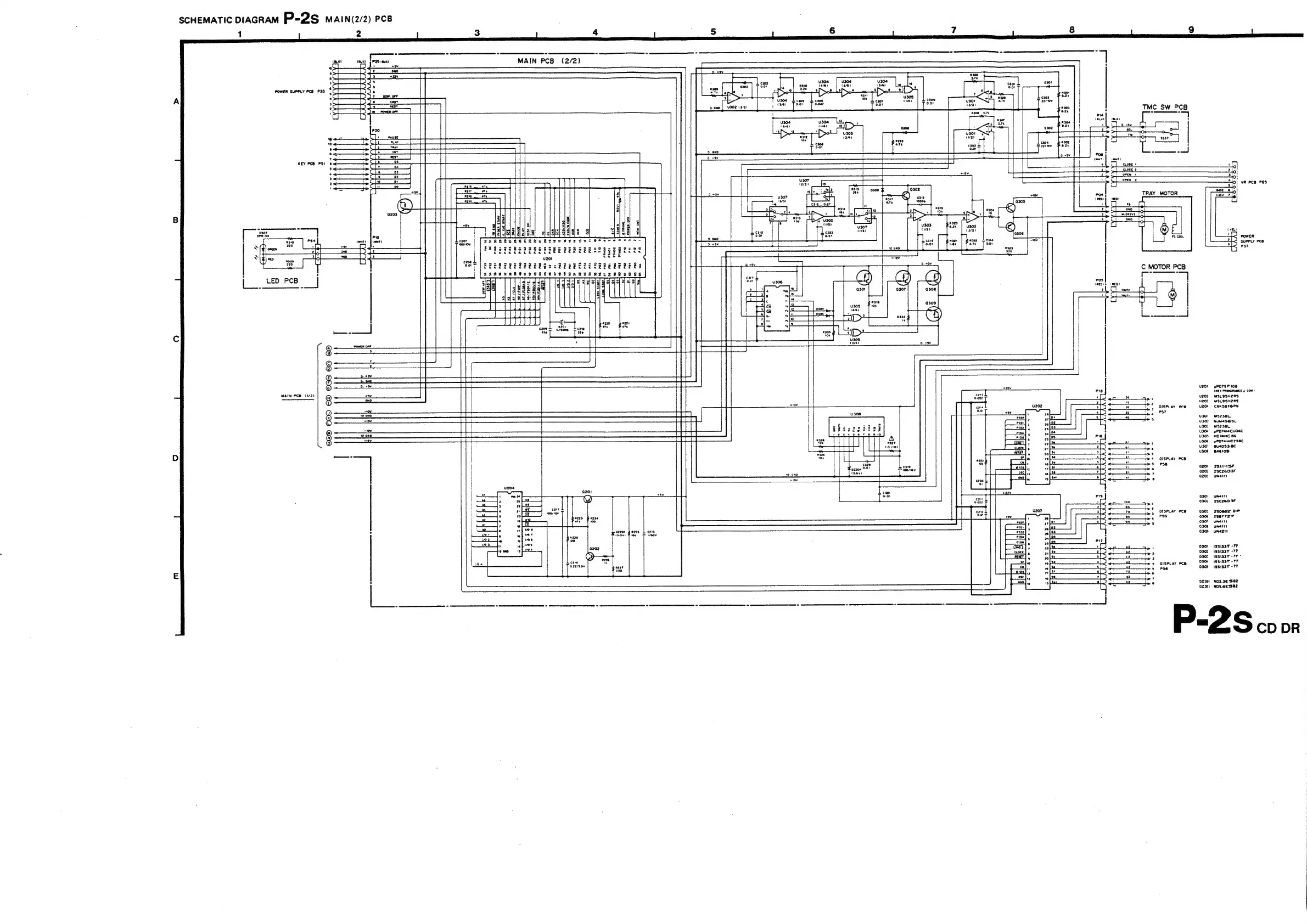
SCHEMATIC
DIAGRAM
P=2S
MAIN(2/2)
PCB
1
MAIN
PCB
-N
ee
veveed
KEY
PCB
PS!
ie
Leo
Pca
|
O2®H
020
CD
O60
GO
©
(2/2)
TMC
SW
PCB
z
VR
PCB
PES
TRAY
MOTOR
ve
con
POWER
SUPPLY
PCB
es?
C
MOTOR
PCB
eae
fees
u201
yPorse
108
(REY
PmOGRAMED
5
CoM?
uz02
MSLOSS2RS,
UZ03
MSLOS1ZRS
OISPLay
pce
U204
CXKSE16PN
por
Uso!
MS238L
U302
NUM4AS6SL
uso}
mS2seu.
U3SO4
pPDT4NCUOAC
U30S
HOTANC
66
U306-
yPOTaHC258C
uso?
sus0s3ec
uso
8a6109
DISPLay
PCB
bind
e201
2sarnse
a202
28c2603F
O20}
UNANIT
Q30:
UNattt
O32
2SC2603F
ofsPLay
pce
9305
2spesz
0-7
pss
0306
2587720
@30?
oUNaIIT
O308
UNartt
Qs0r
UNeztt
sor
139138
-77
0302
1991337
-77
0303
1$91357-77°
Gisecalece
D3
189158T
-77
re
030)
1991387
-77
DZz0
-WOS.SE
SEZ
OZS1
ADS.6ESS2
P-2
S
coor

Related product manuals