EasyManua.ls Logo

Teac Esoteric SZ-1 - Audio Connections Guide; Analog Audio Output; Digital Audio Output; External Clock and i.LINK Connectivity

Teac Esoteric SZ-1
24 pages
Print Icon
To Next Page IconTo Next Page
To Next Page IconTo Next Page
To Previous Page IconTo Previous Page
To Previous Page IconTo Previous Page
Loading...
D
E
F
C
RL R L
AUDIO IN (CD IN, etc.) WORD SYNC OUT
DIGITAL IN
(OPTICAL)
DIGITAL IN
(COAXIAL)
i.LINK(AUDIO)
B
A
6
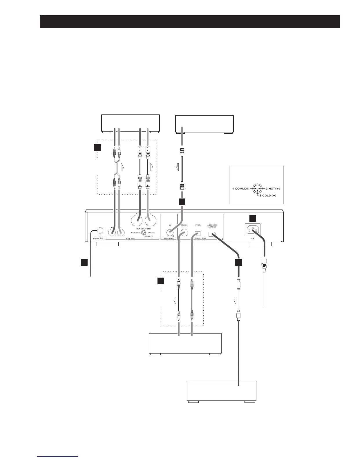
Connections
CAUTION:
<
Switch off the power to all equipment before making connections.
<
Read the instructions of each component you intend to use with this unit.
<
Be sure to insert each plug securely. To prevent hum and noise, avoid bundling the
signal interconnection cables together with the AC power cord or speaker cables.
i.LINK cable
RCA coaxial cable
optical digital cable
BNC coaxial cable
XLR cable
Balanced XLR
pin assignment
Stereo amplifier
Amplifier (AZ-1, etc.)
Digital audio device
(CD recorder, MD deck, etc.)
Supplied power cord
Wall socket
RCA cable
Connect either the
XLR or RCA cables.
Connect either one.
Master clock generator
(G-0s, AZ-1, etc.)

Related product manuals